Suppr超能文献

8-溴-cAMP 减轻二氧化钛细颗粒和纳米颗粒引起的人呼吸道上皮屏障破坏。

8-Bromo-cAMP attenuates human airway epithelial barrier disruption caused by titanium dioxide fine and nanoparticles.

机构信息

Department of Inflammation and Immunity, Lerner Research Institute, Cleveland Clinic Foundation, Cleveland, OH, USA.

Department of Cognitive Science, College of Arts and Sciences, Case Western Reserve University, Cleveland, OH, USA.

出版信息

Tissue Barriers. 2024 Oct;12(4):2300579. doi: 10.1080/21688370.2023.2300579. Epub 2024 Jan 3.

Abstract

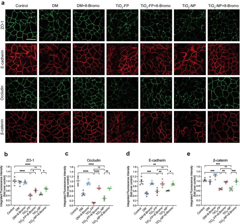
Titanium dioxide fine particles (TiO-FPs) and nanoparticles (TiO-NPs) are the most widely used whitening pigments worldwide. Inhalation of TiO-FPs and TiO-NPs can be harmful as it triggers toxicity in the airway epithelial cells. The airway epithelium serves as the respiratory system's first line of defense in which airway epithelial cells are significant targets of inhaled pathogens and environmental particles. Our group previously found that TiO-NPs lead to a disrupted barrier in the polarized airway epithelial cells. However, the effect of TiO-FPs on the respiratory epithelial barrier has not been examined closely. In this study, we aimed to compare the effects of TiO-FPs and TiO-NPs on the structure and function of the airway epithelial barrier. Additionally, we hypothesized that 8-Bromo-cAMP, a cyclic adenosine monophosphate (cAMP) derivative, would alleviate the disruptive effects of both TiO-FPs and TiO-NPs. We observed increased epithelial membrane permeability in both TiO-FPs and TiO-NPs after exposure to 16HBE cells. Immunofluorescent labeling showed that both particle sizes disrupted the structural integrity of airway epithelial tight junctions and adherens junctions. TiO-FPs had a slightly more, but insignificant impact on the epithelial barrier disruption than TiO-NPs. Treatment with 8-Bromo-cAMP significantly attenuated the barrier-disrupting impact of both TiO-FPs and TiO-NPs on cell monolayers. Our study demonstrates that both TiO-FPs and TiO-NPs cause comparable barrier disruption and suggests a protective role for cAMP signaling. The observed effects of TiO-FPs and TiO-NPs provide a necessary understanding for characterizing the pathways involved in the defensive role of the cAMP pathway on TiO-induced airway barrier disruption.

摘要

二氧化钛细颗粒(TiO-FPs)和纳米颗粒(TiO-NPs)是全球应用最广泛的美白颜料。吸入 TiO-FPs 和 TiO-NPs 可能是有害的,因为它会引发气道上皮细胞的毒性。气道上皮作为呼吸系统的第一道防线,其中气道上皮细胞是吸入病原体和环境颗粒的重要靶标。我们的研究小组之前发现,TiO-NPs 导致极化的气道上皮细胞中的屏障功能障碍。然而,TiO-FPs 对呼吸上皮屏障的影响尚未被仔细研究。在这项研究中,我们旨在比较 TiO-FPs 和 TiO-NPs 对气道上皮屏障结构和功能的影响。此外,我们假设 8-溴-cAMP(环磷酸腺苷(cAMP)的衍生物)将减轻 TiO-FPs 和 TiO-NPs 的破坏作用。我们观察到暴露于 16HBE 细胞后,两种 TiO-FPs 和 TiO-NPs 均增加了上皮膜通透性。免疫荧光标记显示,这两种颗粒大小均破坏了气道上皮紧密连接和黏着连接的结构完整性。TiO-FPs 对上皮屏障破坏的影响略高于 TiO-NPs,但无统计学意义。用 8-溴-cAMP 处理可显著减轻 TiO-FPs 和 TiO-NPs 对细胞单层屏障破坏的影响。我们的研究表明,TiO-FPs 和 TiO-NPs 均可引起类似的屏障破坏,并提示 cAMP 信号转导具有保护作用。观察到的 TiO-FPs 和 TiO-NPs 的作用为描述 cAMP 通路在 TiO 诱导的气道屏障破坏中的防御作用相关途径提供了必要的认识。

https://cdn.ncbi.nlm.nih.gov/pmc/blobs/63fd/11583697/62e6c6e87c34/KTIB_A_2300579_F0001_OC.jpg

文献AI研究员

20分钟写一篇综述,助力文献阅读效率提升50倍。

立即体验

用中文搜PubMed

大模型驱动的PubMed中文搜索引擎

马上搜索

文档翻译

学术文献翻译模型,支持多种主流文档格式。

立即体验