Suppr超能文献

基于单细胞和 bulk 组织转录组学,构建个体化干性相关标志物预测胃癌预后和免疫治疗反应。

An individualized stemness-related signature to predict prognosis and immunotherapy responses for gastric cancer using single-cell and bulk tissue transcriptomes.

机构信息

Fujian Key Laboratory of Medical Bioinformatics, Department of Bioinformatics, School of Medical Technology and Engineering, Fujian Medical University, Fuzhou, China.

Department of Gastrointestinal Surgery, Fuzhou Second Hospital, Fuzhou, China.

出版信息

Cancer Med. 2024 Jan;13(1):e6908. doi: 10.1002/cam4.6908. Epub 2024 Jan 3.

Abstract

BACKGROUND

Currently, many stemness-related signatures have been developed for gastric cancer (GC) to predict prognosis and immunotherapy outcomes. However, due to batch effects, these signatures cannot accurately analyze patients one by one, rendering them impractical in real clinical scenarios. Therefore, we aimed to develop an individualized and clinically applicable signature based on GC stemness.

METHODS

Malignant epithelial cells from single-cell RNA-Seq data of GC were used to identify stemness-related signature genes based on the CytoTRACE score. Using two bulk tissue datasets as training data, the enrichment scores of the signature genes were applied to classify samples into two subtypes. Then, using the identified subtypes as criteria, we developed an individualized stemness-related signature based on the within-sample relative expression orderings of genes.

RESULTS

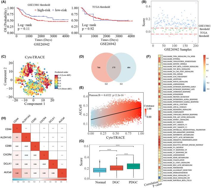
We identified 175 stemness-related signature genes, which exhibited significantly higher AUCell scores in poorly differentiated GCs compared to differentiated GCs. In training datasets, GC samples were classified into two subtypes with significantly different survival times and genomic characteristics. Utilizing the two subtypes, an individualized signature was constructed containing 47 gene pairs. In four independent testing datasets, GC samples classified as high risk exhibited significantly shorter survival times, higher infiltration of M2 macrophages, and lower immune responses compared to low-risk samples. Moreover, the potential therapeutic targets and corresponding drugs were identified for the high-risk group, such as CD248 targeted by ontuxizumab.

CONCLUSIONS

We developed an individualized stemness-related signature, which can accurately predict the prognosis and efficacy of immunotherapy for each GC sample.

摘要

背景

目前,已有许多与胃癌(GC)干性相关的特征已被开发出来,用于预测预后和免疫治疗结果。然而,由于批次效应,这些特征无法逐个准确地分析患者,因此在实际临床场景中并不实用。因此,我们旨在开发一种基于 GC 干性的个体化和临床适用的特征。

方法

从 GC 的单细胞 RNA-Seq 数据中提取恶性上皮细胞,基于 CytoTRACE 评分来识别干性相关的特征基因。使用两个批量组织数据集作为训练数据,将特征基因的富集评分应用于将样本分类为两种亚型。然后,根据识别出的亚型作为标准,我们基于基因的样本内相对表达顺序开发了一个个体化的干性相关特征。

结果

我们确定了 175 个与干性相关的特征基因,这些基因在分化不良的 GC 中与分化良好的 GC 相比表现出明显更高的 AUCell 评分。在训练数据集中,GC 样本被分为两种具有明显不同生存时间和基因组特征的亚型。利用这两种亚型,构建了一个包含 47 对基因的个体化特征。在四个独立的测试数据集中,被归类为高风险的 GC 样本表现出明显更短的生存时间、更高的 M2 巨噬细胞浸润和更低的免疫反应,而低风险样本则相反。此外,还确定了高风险组的潜在治疗靶点和相应药物,例如针对 ontuxizumab 的 CD248。

结论

我们开发了一种个体化的干性相关特征,可以准确预测每个 GC 样本的预后和免疫治疗效果。

https://cdn.ncbi.nlm.nih.gov/pmc/blobs/5d74/10807574/40a99f7503c2/CAM4-13-e6908-g004.jpg

文献AI研究员

20分钟写一篇综述,助力文献阅读效率提升50倍。

立即体验

用中文搜PubMed

大模型驱动的PubMed中文搜索引擎

马上搜索

文档翻译

学术文献翻译模型,支持多种主流文档格式。

立即体验