Suppr超能文献

与mRNA稳定性指数相关的基因能够有效地将肝细胞癌区分为新的分子亚型。

mRNAsi-related genes can effectively distinguish hepatocellular carcinoma into new molecular subtypes.

作者信息

Wang Canbiao, Qin Shijie, Pan Wanwan, Shi Xuejia, Gao Hanyu, Jin Ping, Xia Xinyi, Ma Fei

机构信息

Laboratory for Comparative Genomics and Bioinformatics & Jiangsu Key Laboratory for Biodiversity and Biotechnology, College of Life Science, Nanjing Normal University, Nanjing 210046, China.

Institute of Laboratory Medicine, Jinling Hospital, Nanjing University School of Medicine, the First School of Clinical Medicine, Southern Medical University, Nanjing, Jiangsu 210002, China.

出版信息

Comput Struct Biotechnol J. 2022 Jun 8;20:2928-2941. doi: 10.1016/j.csbj.2022.06.011. eCollection 2022.

Abstract

BACKGROUND

Recent studies have shown that the mRNA expression-based stemness index (mRNAsi) can accurately quantify the similarity of cancer cells to stem cells, and mRNAsi-related genes are used as biomarkers for cancer. However, mRNAsi-driven tumor heterogeneity is rarely investigated, especially whether mRNAsi can distinguish hepatocellular carcinoma (HCC) into different molecular subtypes is still largely unknown.

METHODS

Using OCLR machine learning algorithm, weighted gene co-expression network analysis, consistent unsupervised clustering, survival analysis and multivariate cox regression etc. to identify biomarkers and molecular subtypes related to tumor stemness in HCC.

RESULTS

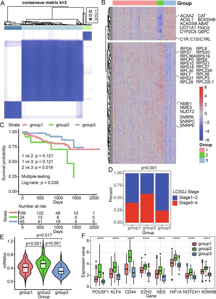
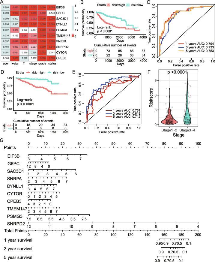
We firstly demonstrate that the high mRNAsi is significantly associated with the poor survival and high disease grades in HCC. Secondly, we identify 212 mRNAsi-related genes that can divide HCC into three molecular subtypes: low cancer stemness cell phenotype (CSCP-L), moderate cancer stemness cell phenotype (CSCP-M) and high cancer stemness cell phenotype (CSCP-H), especially over-activated ribosomes, spliceosomes and nucleotide metabolism lead to the worst prognosis for the CSCP-H subtype patients, while activated amino acids, fatty acids and complement systems result in the best prognosis for the CSCP-L subtype. Thirdly, we find that three CSCP subtypes have different mutation characteristics, immune microenvironment and immune checkpoint expression, which may cause the differential prognosis for three subtypes. Finally, we identify 10 robust mRNAsi-related biomarkers that can effectively predict the survival of HCC patients.

CONCLUSIONS

These novel cancer stemness-related CSCP subtypes and biomarkers in this study will be of great clinical significance for the diagnosis, prognosis and targeted therapy of HCC patients.

摘要

背景

最近的研究表明,基于mRNA表达的干性指数(mRNAsi)可以准确量化癌细胞与干细胞的相似性,并且与mRNAsi相关的基因被用作癌症的生物标志物。然而,mRNAsi驱动的肿瘤异质性很少被研究,尤其是mRNAsi是否能将肝细胞癌(HCC)区分为不同的分子亚型在很大程度上仍不清楚。

方法

使用OCLR机器学习算法、加权基因共表达网络分析、一致性无监督聚类、生存分析和多变量cox回归等方法来识别与HCC肿瘤干性相关的生物标志物和分子亚型。

结果

我们首先证明高mRNAsi与HCC患者的不良生存和高疾病分级显著相关。其次,我们鉴定出212个与mRNAsi相关的基因,这些基因可将HCC分为三种分子亚型:低癌干细胞表型(CSCP-L)、中等癌干细胞表型(CSCP-M)和高癌干细胞表型(CSCP-H),特别是核糖体、剪接体和核苷酸代谢的过度激活导致CSCP-H亚型患者预后最差,而氨基酸、脂肪酸和补体系统的激活则使CSCP-L亚型患者预后最佳。第三,我们发现三种CSCP亚型具有不同的突变特征、免疫微环境和免疫检查点表达,这可能导致三种亚型的预后差异。最后,我们鉴定出10个强大的与mRNAsi相关的生物标志物,它们可以有效预测HCC患者的生存情况。

结论

本研究中这些新的与癌症干性相关的CSCP亚型和生物标志物对HCC患者的诊断、预后和靶向治疗具有重要的临床意义。

https://cdn.ncbi.nlm.nih.gov/pmc/blobs/c581/9207218/fa9bc6fcae5f/ga1.jpg

文献AI研究员

20分钟写一篇综述,助力文献阅读效率提升50倍。

立即体验

用中文搜PubMed

大模型驱动的PubMed中文搜索引擎

马上搜索

文档翻译

学术文献翻译模型,支持多种主流文档格式。

立即体验