Suppr超能文献

VEGFA/NRP-1/GAPVD1 轴通过增强肿瘤细胞-巨噬细胞串扰促进三阴性乳腺癌的进展和癌症干性。

VEGFA/NRP-1/GAPVD1 axis promotes progression and cancer stemness of triple-negative breast cancer by enhancing tumor cell-macrophage crosstalk.

机构信息

Department of Oncology, The First Affiliated Hospital of Xi'an Jiaotong University, Xi'an, Shaanxi Province, 710061, China.

Department of Respiratory, The First Affiliated Hospital of Xi'an Jiaotong University, Xi'an, Shaanxi Province, 710061, China.

出版信息

Int J Biol Sci. 2024 Jan 1;20(2):446-463. doi: 10.7150/ijbs.86085. eCollection 2024.

Abstract

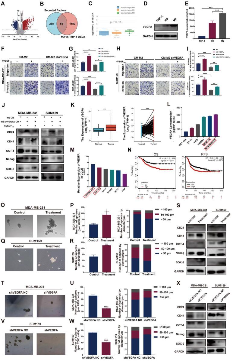
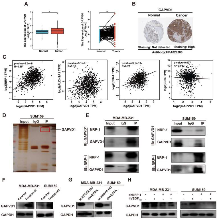
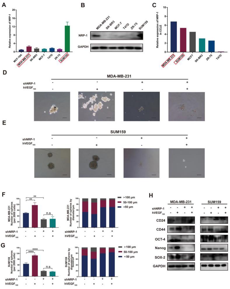
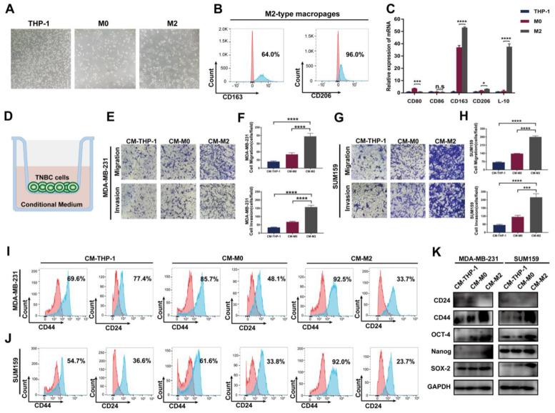
Triple-negative breast cancer (TNBC) has long been considered a major clinical challenge due to its aggressive behavior and poor prognosis. Cancer stem cells (CSCs) are known as the main cells responsible for tumor origination, progression, recurrence and metastasis. Here, we report that M2-type tumor-associated macrophages (TAMs) contribute to cancer stemness in TNBC cells via the secretion of VEGFA. Reciprocally, elevated VEGFA expression by TAM-educated TNBC cells acts as a regulator of macrophage polarization, therefore constitute a feed-back loop between TNBC cells and TAMs. Mechanistically, VEGFA facilitates the CSC phenotype via the NRP-1 receptor and downstream GAPVD1/Wnt/β-catenin signaling pathway in TNBC cells. Our study underscores the crosstalk between TNBC cells and TAMs mediated by VEGFA and further clarifies the role and underlying mechanisms of the VEGFA/NRP-1/GAPVD1 axis in regulating cancer stemness. We also document an immunosuppressive function of VEGFA in the tumor microenvironment (TME). Therefore, the present study indicates crosstalk between TNBC cells and TAMs induced by VEGFA and provides a potential implication for the combination of immunotherapy and VEGFA-targeted agents in TNBC therapy.

摘要

三阴性乳腺癌(TNBC)由于其侵袭性行为和预后不良,长期以来一直被认为是一个主要的临床挑战。癌症干细胞(CSCs)被认为是肿瘤起源、进展、复发和转移的主要细胞。在这里,我们报告 M2 型肿瘤相关巨噬细胞(TAMs)通过分泌 VEGFA 促进 TNBC 细胞的癌症干性。反过来,TAM 诱导的 TNBC 细胞中 VEGFA 的表达升高可作为巨噬细胞极化的调节剂,因此构成了 TNBC 细胞和 TAMs 之间的反馈回路。在机制上,VEGFA 通过 TNBC 细胞中的 NRP-1 受体和下游 GAPVD1/Wnt/β-catenin 信号通路促进 CSC 表型。我们的研究强调了 VEGFA 介导的 TNBC 细胞与 TAMs 之间的串扰,并进一步阐明了 VEGFA/NRP-1/GAPVD1 轴在调节癌症干性中的作用和潜在机制。我们还记录了 VEGFA 在肿瘤微环境(TME)中的免疫抑制功能。因此,本研究表明 VEGFA 诱导的 TNBC 细胞与 TAMs 之间的串扰,并为免疫疗法与 VEGFA 靶向药物联合治疗 TNBC 提供了潜在的意义。

https://cdn.ncbi.nlm.nih.gov/pmc/blobs/bcef/10758102/7dd3411adcbd/ijbsv20p0446g001.jpg

文献AI研究员

20分钟写一篇综述,助力文献阅读效率提升50倍。

立即体验

用中文搜PubMed

大模型驱动的PubMed中文搜索引擎

马上搜索

文档翻译

学术文献翻译模型,支持多种主流文档格式。

立即体验