Suppr超能文献

负载注射用碳纳米颗粒/牙本质基质蛋白1的自组装水凝胶调节牙髓干细胞炎症以促进牙本质再生

Injectable CNPs/DMP1-loaded self-assembly hydrogel regulating inflammation of dental pulp stem cells for dentin regeneration.

作者信息

Zhao Yue, Song Lutong, Li Mengchen, Peng Haoran, Qiu Xinyi, Li Yuyang, Zhu Bijun, Liu Chao, Ren Shuangshuang, Miao Leiying

机构信息

Department of Cariology and Endodontics, Nanjing Stomatological Hospital, Affiliated Hospital of Medical School, Nanjing University, Nanjing, China.

Central Laboratory of Stomatology, Nanjing Stomatological Hospital, Affiliated Hospital of Medical School, Nanjing University, Nanjing, China.

出版信息

Mater Today Bio. 2023 Dec 9;24:100907. doi: 10.1016/j.mtbio.2023.100907. eCollection 2024 Feb.

Abstract

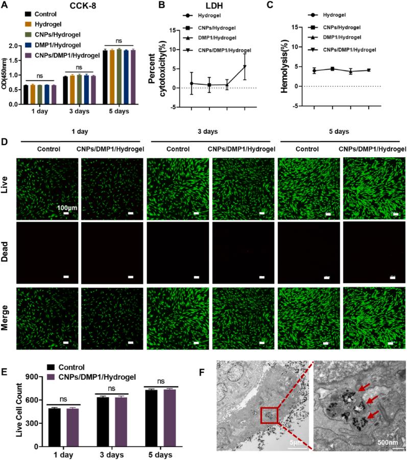
Vital pulp preservation, which is a clinical challenge of aseptic or iatrogenic accidental exposure of the pulp, in cases direct pulp capping is the main technology. Human dental pulp stem cells (hDPSCs) play a critical role in pulp tissue repair, but their differentiative ability could be inhibited by the potential infection and inflammatory response of the exposed pulp. Therefore, inflammatory regulation and differentiated promotion of hDPSCs are both essential for preserving living pulp teeth. In this study, we constructed a functional dental pulp-capping hydrogel by loading cerium oxide nanoparticles (CNPs) and dentin matrix protein-1 (DMP1) into an injectable Fmoc-triphenylalanine hydrogel (Fmoc-phe3 hydrogel) as CNPs/DMP1/Hydrogel for in situ drugs delivery. With a view to long-term storage and release of CNPs (anti-inflammatory and antioxidant) to regulate the local inflammatory environment and DMP1 to promote the regeneration of dentin. Results of CCK-8, LDH release, hemolysis, and Live/Dead assessment of cells demonstrated the good biocompatibility of CNPs/DMP1/Hydrogel. The levels of alkaline phosphatase activity, quantification of the mineralized nodules, expressions of osteogenic genes and proteins demonstrated CNPs/DMP1/Hydrogel could protect the activity of hDPSCs' osteogenic/dentinogenic differentiation by reducing the inflammation response via releasing CNPs. The therapy effects were further confirmed in rat models, CNPs/DMP1/Hydrogel reduced the necrosis rate of damaged pulp and promoted injured pulp repair and reparative dentin formation with preserved vital pulps. In summary, the CNPs/DMP1/Hydrogel composite is an up-and-coming pulp-capping material candidate to induce reparative dentin formation, as well as provide a theoretical and experimental basis for developing pulp-capping materials.

摘要

活髓保存是牙髓无菌或医源性意外暴露的临床挑战,直接盖髓术是主要技术。人牙髓干细胞(hDPSCs)在牙髓组织修复中起关键作用,但其分化能力可能会受到暴露牙髓潜在感染和炎症反应的抑制。因此,hDPSCs的炎症调节和分化促进对保存活髓牙都至关重要。在本研究中,我们通过将氧化铈纳米颗粒(CNPs)和牙本质基质蛋白-1(DMP1)负载到可注射的芴甲氧羰基-三苯基丙氨酸水凝胶(Fmoc-phe3水凝胶)中,构建了一种功能性牙髓盖髓水凝胶,即CNPs/DMP1/水凝胶,用于原位药物递送。旨在实现CNPs(抗炎和抗氧化)的长期储存和释放,以调节局部炎症环境,以及DMP1促进牙本质再生。细胞的CCK-8、LDH释放、溶血和活/死评估结果表明CNPs/DMP1/水凝胶具有良好的生物相容性。碱性磷酸酶活性水平、矿化结节定量、成骨基因和蛋白表达表明,CNPs/DMP1/水凝胶可通过释放CNPs减少炎症反应,从而保护hDPSCs的成骨/牙本质分化活性。大鼠模型进一步证实了治疗效果,CNPs/DMP1/水凝胶降低了受损牙髓的坏死率,促进了受损牙髓的修复和修复性牙本质形成,同时保留了活髓。总之,CNPs/DMP1/水凝胶复合材料是一种有潜力的盖髓材料候选物,可诱导修复性牙本质形成,并为开发盖髓材料提供理论和实验依据。

https://cdn.ncbi.nlm.nih.gov/pmc/blobs/a215/10758968/7d42ca5c064a/ga1.jpg

文献AI研究员

20分钟写一篇综述,助力文献阅读效率提升50倍。

立即体验

用中文搜PubMed

大模型驱动的PubMed中文搜索引擎

马上搜索

文档翻译

学术文献翻译模型,支持多种主流文档格式。

立即体验