Suppr超能文献

新型小分子化合物 YH7 依赖 - 依赖性抑制 的生物膜形成。

Novel small-molecule compound YH7 inhibits the biofilm formation of in a -dependent manner.

机构信息

Department of Clinical Laboratory, Shanghai Pulmonary Hospital, School of Medicine, Tongji University , Shanghai, China.

School of Public Health, Nanchang University , Nanchang, China.

出版信息

mSphere. 2024 Jan 30;9(1):e0056423. doi: 10.1128/msphere.00564-23. Epub 2024 Jan 3.

Abstract

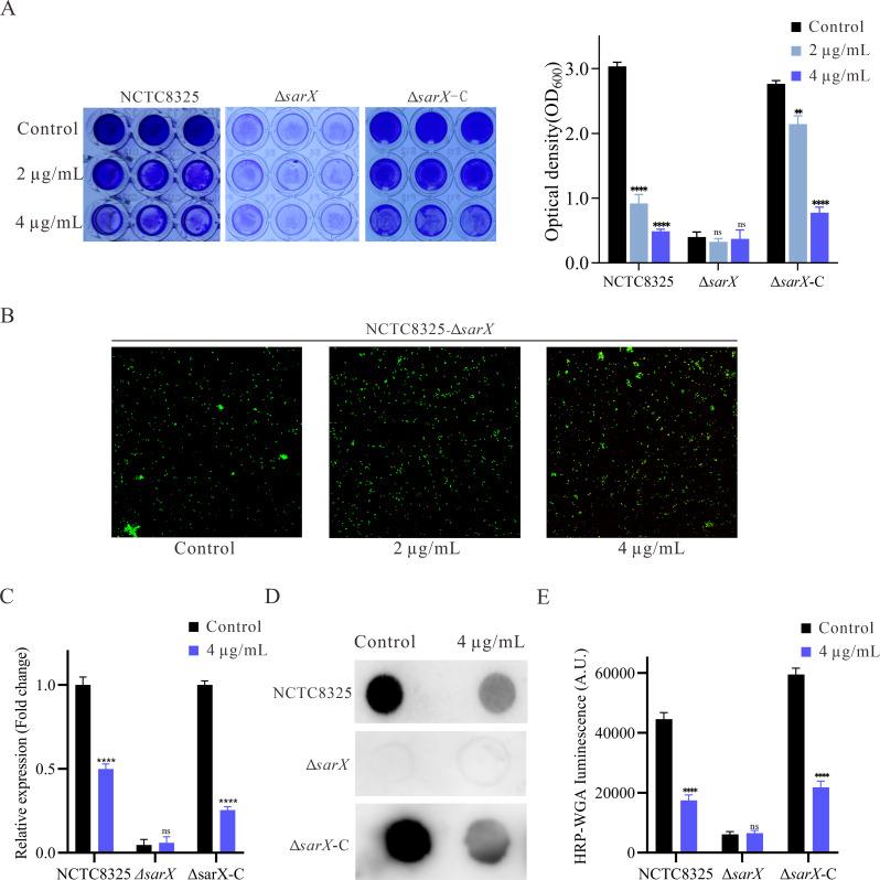
The emergence of antibiotic-resistant and biofilm-producing isolates presents major challenges for treating staphylococcal infections. Biofilm inhibition is an important anti-virulence strategy. In this study, a novel maleimide-diselenide hybrid compound (YH7) was synthesized and demonstrated remarkable antimicrobial activity against methicillin-resistant (MRSA) and methicillin-susceptible (MSSA) in both planktonic cultures and biofilms. The minimum inhibitory concentration (MIC) of YH7 for isolates was 16 µg/mL. Quantification of biofilms demonstrated that the sub-MIC (4 µg/mL) of YH7 significantly inhibits biofilm formation in both MSSA and MRSA. Confocal laser scanning microscopy analysis further confirmed the biofilm inhibitory potential of YH7. YH7 also significantly suppressed bacterial adherence to A549 cells. Moreover, YH7 treatment significantly inhibited colonization in nasal tissue of mice. Preliminary mechanistic studies revealed that YH7 exerted potent biofilm-suppressing effects by inhibiting polysaccharide intercellular adhesin (PIA) synthesis, rather than suppressing bacterial autolysis. Real-time quantitative PCR data indicated that YH7 downregulated biofilm formation-related genes (, , and ) and the global regulatory gene , which promotes PIA synthesis. The -dependent antibiofilm potential of YH7 was validated by constructing NCTC8325 knockout and complementation strains. Importantly, YH7 demonstrated a low potential to induce drug resistance in and exhibited non-toxic to rabbit erythrocytes, A549, and BEAS-2B cells at antibacterial concentrations. toxicity assays conducted on further confirmed that YH7 is biocompatible. Overall, YH7 demonstrated potent antibiofilm activity supports its potential as an antimicrobial agent against biofilm-related infections. IMPORTANCE Biofilm-associated infections, characterized by antibiotic resistance and persistence, present a formidable challenge in healthcare. Traditional antibacterial agents prove inadequate against biofilms. In this study, the novel compound YH7 demonstrates potent antibiofilm properties by impeding the adhesion and the polysaccharide intercellular adhesin production of . Notably, its exceptional efficacy against both methicillin-resistant and methicillin-susceptible strains highlights its broad applicability. This study highlights the potential of YH7 as a novel therapeutic agent to address the pressing issue of biofilm-driven infections.

摘要

抗生素耐药和生物膜产生的分离株的出现给治疗葡萄球菌感染带来了重大挑战。生物膜抑制是一种重要的抗毒力策略。在这项研究中,合成了一种新型马来酰亚胺-二硒化物杂合物(YH7),并证明其对浮游培养物和生物膜中的耐甲氧西林金黄色葡萄球菌(MRSA)和甲氧西林敏感金黄色葡萄球菌(MSSA)均具有显著的抗菌活性。YH7 对分离株的最小抑菌浓度(MIC)为 16 µg/mL。生物膜定量分析表明,亚 MIC(4 µg/mL)的 YH7 可显著抑制 MSSA 和 MRSA 的生物膜形成。共焦激光扫描显微镜分析进一步证实了 YH7 的生物膜抑制潜力。YH7 还显著抑制了细菌对 A549 细胞的黏附。此外,YH7 处理可显著抑制小鼠鼻腔组织中的定植。初步的机制研究表明,YH7 通过抑制多糖细胞间黏附素(PIA)的合成而不是抑制细菌自溶来发挥强大的生物膜抑制作用。实时定量 PCR 数据表明,YH7 下调了生物膜形成相关基因(、、和)和促进 PIA 合成的全局调节基因 。通过构建 NCTC8325 缺失和互补菌株验证了 YH7 的 -依赖性抗生物膜潜力。重要的是,YH7 在 和中诱导耐药的潜力较低,并且在抗菌浓度下对兔红细胞、A549 和 BEAS-2B 细胞无毒性。在 上进行的 毒性试验进一步证实了 YH7 具有良好的生物相容性。总的来说,YH7 具有强大的抗生物膜活性,支持其作为一种抗 生物膜相关感染的抗菌剂的潜力。

重要性 生物膜相关感染的特征是抗生素耐药性和持久性,这对医疗保健构成了严峻挑战。传统的抗菌剂对生物膜无效。在这项研究中,新型化合物 YH7 通过抑制 和多糖细胞间黏附素的产生来表现出强大的抗生物膜特性。值得注意的是,它对耐甲氧西林金黄色葡萄球菌和甲氧西林敏感金黄色葡萄球菌的出色疗效突出了其广泛的适用性。这项研究强调了 YH7 作为一种新型治疗剂的潜力,可以解决生物膜驱动的感染这一紧迫问题。

https://cdn.ncbi.nlm.nih.gov/pmc/blobs/0d01/10826350/5cb2fec5d4ec/msphere.00564-23.f001.jpg

文献AI研究员

20分钟写一篇综述,助力文献阅读效率提升50倍。

立即体验

用中文搜PubMed

大模型驱动的PubMed中文搜索引擎

马上搜索

文档翻译

学术文献翻译模型,支持多种主流文档格式。

立即体验