Suppr超能文献

吲哚啉取代的吡唑衍生物4e通过破坏嘌呤生物合成以及损害细胞壁和细胞膜完整性来抑制浮游生长和生物膜形成。

Indolenine-substituted pyrazole derivative 4e inhibits planktonic growth and biofilm formation by disrupting purine biosynthesis and compromising cell wall and membrane integrity.

作者信息

Hidrosollo Jazon Harl, Liao Hsiao-Wei, Yap Cheng Hong, James Jason Jonah, Lu Jang-Jih, Tai Yu-Hsien, Wei Chuancheng, Thuy Tran Thi Dieu, Chin Sek Peng, Tay Sun Tee, Chee Chin Fei, Kao Cheng Yen

机构信息

Institute of Microbiology and Immunology, College of Life Sciences, National Yang Ming Chiao Tung University, Taipei city, Taiwan.

College of Pharmacy and Medical Technology, University of San Agustin, Iloilo, Philippines.

出版信息

Antimicrob Agents Chemother. 2025 Sep 3;69(9):e0019925. doi: 10.1128/aac.00199-25. Epub 2025 Jul 23.

Abstract

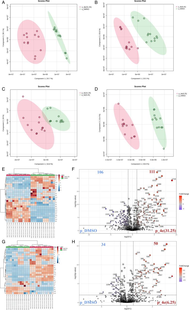
is an emerging nosocomial pathogen responsible for biofilm-related infections. Here, we explored the antibacterial and antibiofilm properties of the novel indolenine derivative 4e against and investigated its mechanisms of action. Its antibacterial and antibiofilm activities were assessed against oxacillin-resistant CGMH-SL131 using and models, including human cell lines, larvae, and mice. Mechanistic insights were explored via untargeted metabolomics. 4e exhibited bacteriostatic activity against a panel of gram-positive bacteria, with a 1× minimum inhibitory concentration (MIC) of 62.5 µg/mL. Scanning electron microscope observations of cells treated with 0.5% SDS and 1× MIC 4e displayed signs of cell shape distortion, including complete shrinkage and bursting. 4e effectively inhibited biofilm formation by 54.3% at 1.56 µg/mL, and the minimum biofilm inhibition concentration 80% (MBIC) was 3.125 µg/mL. In addition, 70.3% of 1-day preformed biofilms were dispersed at 1× MBIC. 4e exhibited low cytotoxicity (>85% survival) in HaCaT, H10975, and Caco-2 cells at 1× MIC. When administered 1 hour post-infection, 4e (3.125 mg/kg) improved larval survival to 90%, matching tigecycline (2 mg/kg), whereas untreated larvae had only 20% survival after 7 days. In C57BL/6 mice, 4e (2.5 mg/kg) reduced kidney bacterial loads from 10⁷ to 5.3 × 10⁴ CFU. Untargeted metabolomics suggests that 4e's antibacterial and antibiofilm effects result from disrupting purine biosynthesis and compromising cell wall and membrane integrity. These findings highlight 4e as a promising new antibiofilm agent and potential alternative treatment for biofilm-related infections caused by and multidrug-resistant species.

摘要

是一种新兴的医院病原体,可导致与生物膜相关的感染。在此,我们探究了新型吲哚啉衍生物4e对[病原体名称未给出]的抗菌和抗生物膜特性,并研究了其作用机制。使用包括人类细胞系、[幼虫名称未给出]幼虫和小鼠在内的模型,针对耐氧西林的[病原体名称未给出]CGMH-SL131评估了其抗菌和抗生物膜活性。通过非靶向代谢组学探索作用机制。4e对一组革兰氏阳性菌表现出抑菌活性,最低抑菌浓度(MIC)为62.5μg/mL。用0.5%十二烷基硫酸钠和1×MIC 4e处理的细胞的扫描电子显微镜观察显示出细胞形状扭曲的迹象,包括完全收缩和破裂。4e在1.56μg/mL时有效抑制生物膜形成54.3%,最低生物膜抑制浓度80%(MBIC)为3.125μg/mL。此外,70.3%的1天预形成生物膜在1×MBIC时被分散。4e在1×MIC时对HaCaT、H10975和Caco-2细胞表现出低细胞毒性(>85%存活)。感染后1小时给药时,4e(3.125mg/kg)将幼虫存活率提高到90%,与替加环素(2mg/kg)相当,而未处理的幼虫在7天后存活率仅为20%。在C57BL/6小鼠中,4e(2.5mg/kg)将肾脏细菌载量从10⁷降至5.3×10⁴CFU。非靶向代谢组学表明,4e的抗菌和抗生物膜作用源于破坏嘌呤生物合成以及损害细胞壁和膜的完整性。这些发现突出了4e作为一种有前景的新型抗生物膜剂以及对由[病原体名称未给出]和多重耐药[病原体名称未给出]物种引起的生物膜相关感染的潜在替代治疗方法。

https://cdn.ncbi.nlm.nih.gov/pmc/blobs/a4b4/12406677/ce19a6021890/aac.00199-25.f001.jpg

文献AI研究员

20分钟写一篇综述,助力文献阅读效率提升50倍。

立即体验

用中文搜PubMed

大模型驱动的PubMed中文搜索引擎

马上搜索

文档翻译

学术文献翻译模型,支持多种主流文档格式。

立即体验