Suppr超能文献

血管生成芯片与单细胞 RNA 测序相结合揭示了沿着血管生成芽的自噬的空间差异激活。

Angiogenesis-on-a-chip coupled with single-cell RNA sequencing reveals spatially differential activations of autophagy along angiogenic sprouts.

机构信息

Interdisciplinary Program for Bioengineering, Seoul National University, Seoul, South Korea.

Institute of Advanced Machines and Design, Seoul National University, Seoul, South Korea.

出版信息

Nat Commun. 2024 Jan 3;15(1):230. doi: 10.1038/s41467-023-44427-0.

Abstract

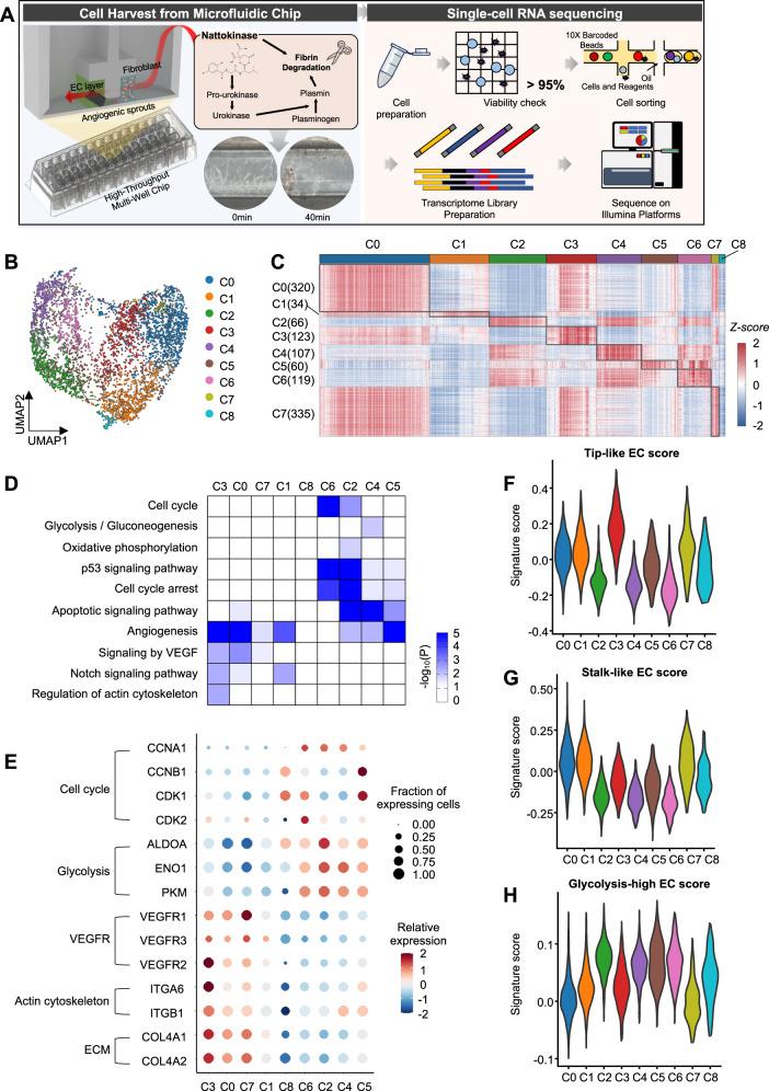
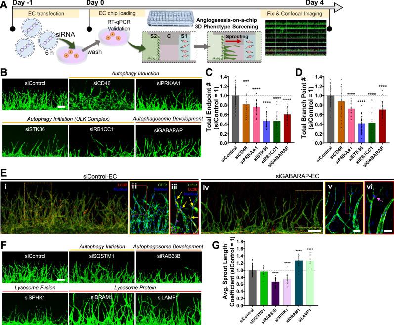
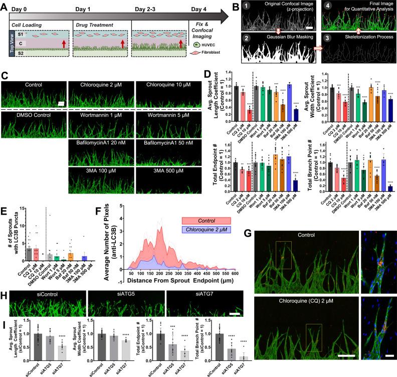
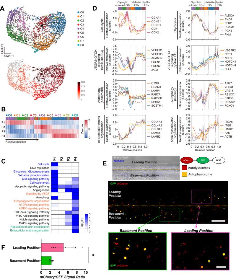
Several functions of autophagy associated with proliferation, differentiation, and migration of endothelial cells have been reported. Due to lack of models recapitulating angiogenic sprouting, functional heterogeneity of autophagy in endothelial cells along angiogenic sprouts remains elusive. Here, we apply an angiogenesis-on-a-chip to reconstruct 3D sprouts with clear endpoints. We perform single-cell RNA sequencing of sprouting endothelial cells from our chip to reveal high activation of autophagy in two endothelial cell populations- proliferating endothelial cells in sprout basements and stalk-like endothelial cells near sprout endpoints- and further the reciprocal expression pattern of autophagy-related genes between stalk- and tip-like endothelial cells near sprout endpoints, implying an association of autophagy with tip-stalk cell specification. Our results suggest a model describing spatially differential roles of autophagy: quality control of proliferating endothelial cells in sprout basements for sprout elongation and tip-stalk cell specification near sprout endpoints, which may change strategies for developing autophagy-based anti-angiogenic therapeutics.

摘要

已经有报道称,自噬的几个功能与内皮细胞的增殖、分化和迁移有关。由于缺乏能够重现血管生成发芽的模型,因此内皮细胞中沿血管生成芽的自噬功能异质性仍然难以捉摸。在这里,我们应用血管生成芯片来重建具有明确终点的 3D 芽。我们对来自我们芯片的发芽内皮细胞进行单细胞 RNA 测序,以揭示两种内皮细胞群体中自噬的高度激活-在芽基底层中增殖的内皮细胞和在芽终点附近的茎状内皮细胞-以及芽终点附近的茎状和尖端状内皮细胞之间自噬相关基因的相互表达模式,暗示自噬与尖端-茎状细胞特化有关。我们的结果提出了一个描述自噬空间差异作用的模型:芽基底层中增殖内皮细胞的质量控制用于芽伸长和芽终点附近的尖端-茎状细胞特化,这可能会改变基于自噬的抗血管生成治疗的策略。

https://cdn.ncbi.nlm.nih.gov/pmc/blobs/07f2/10764361/dec9a69f5b27/41467_2023_44427_Fig1_HTML.jpg

文献AI研究员

20分钟写一篇综述,助力文献阅读效率提升50倍。

立即体验

用中文搜PubMed

大模型驱动的PubMed中文搜索引擎

马上搜索

文档翻译

学术文献翻译模型,支持多种主流文档格式。

立即体验