Suppr超能文献

作为软骨细胞调节剂和骨关节炎治疗靶点的 Na1.7。

Na1.7 as a chondrocyte regulator and therapeutic target for osteoarthritis.

机构信息

Department of Orthopaedic Surgery, New York University Grossman School of Medicine, New York, NY, USA.

Department of Orthopaedics and Rehabilitation, Yale University School of Medicine, New Haven, CT, USA.

出版信息

Nature. 2024 Jan;625(7995):557-565. doi: 10.1038/s41586-023-06888-7. Epub 2024 Jan 3.

Abstract

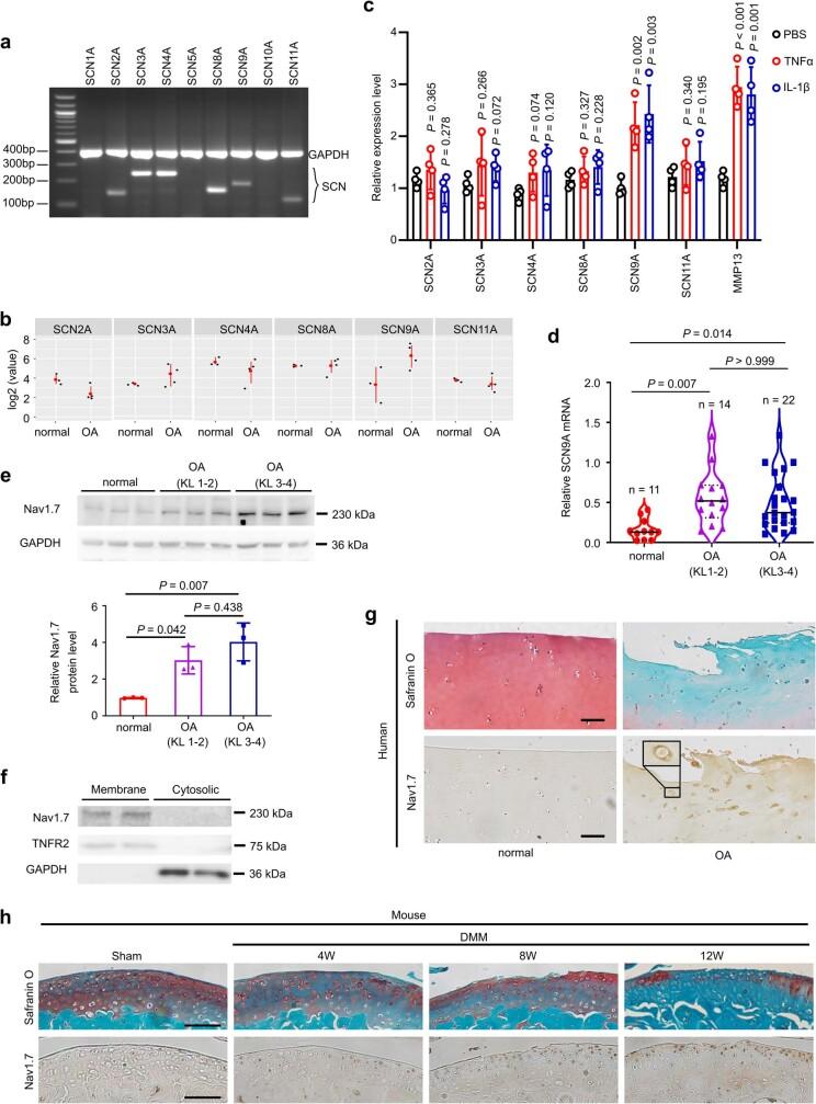
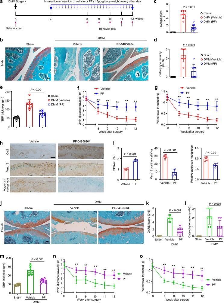
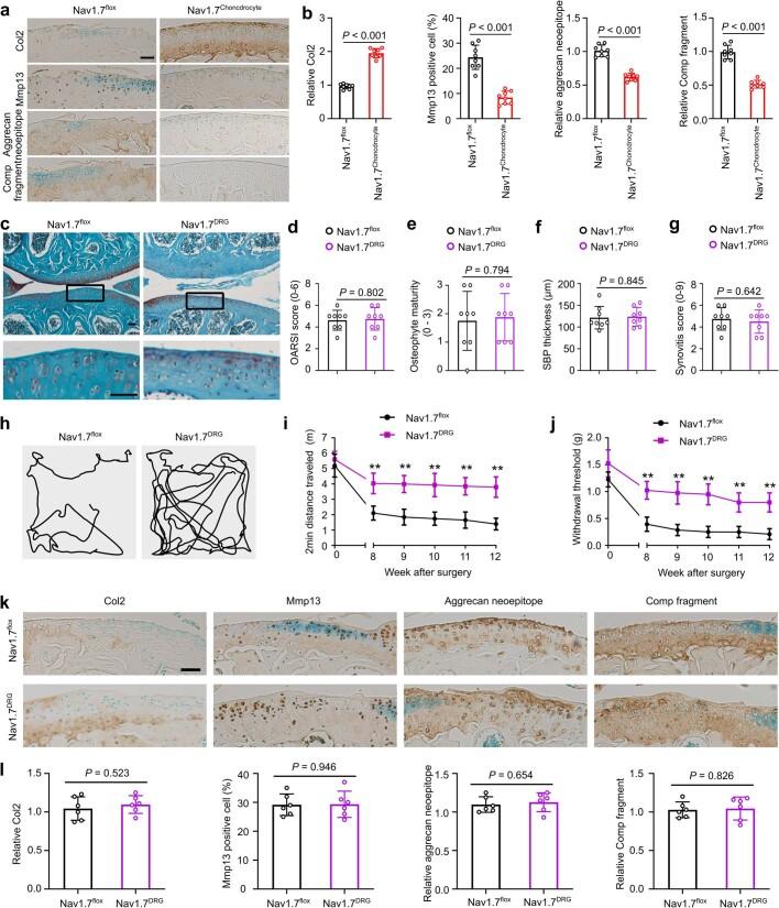
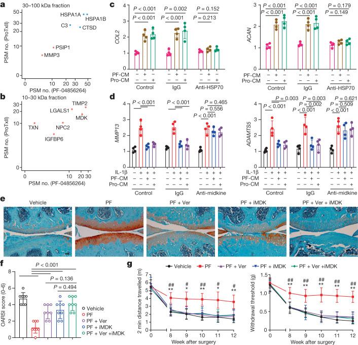
Osteoarthritis (OA) is the most common joint disease. Currently there are no effective methods that simultaneously prevent joint degeneration and reduce pain. Although limited evidence suggests the existence of voltage-gated sodium channels (VGSCs) in chondrocytes, their expression and function in chondrocytes and in OA remain essentially unknown. Here we identify Na1.7 as an OA-associated VGSC and demonstrate that human OA chondrocytes express functional Na1.7 channels, with a density of 0.1 to 0.15 channels per µm and 350 to 525 channels per cell. Serial genetic ablation of Na1.7 in multiple mouse models demonstrates that Na1.7 expressed in dorsal root ganglia neurons is involved in pain, whereas Na1.7 in chondrocytes regulates OA progression. Pharmacological blockade of Na1.7 with selective or clinically used pan-Na channel blockers significantly ameliorates the progression of structural joint damage, and reduces OA pain behaviour. Mechanistically, Na1.7 blockers regulate intracellular Ca signalling and the chondrocyte secretome, which in turn affects chondrocyte biology and OA progression. Identification of Na1.7 as a novel chondrocyte-expressed, OA-associated channel uncovers a dual target for the development of disease-modifying and non-opioid pain relief treatment for OA.

摘要

骨关节炎(OA)是最常见的关节疾病。目前尚无同时预防关节退变和减轻疼痛的有效方法。尽管有限的证据表明软骨细胞中存在电压门控钠离子通道(VGSCs),但其在软骨细胞中的表达和功能以及在 OA 中的作用仍基本未知。在这里,我们鉴定出 Na1.7 是一种与 OA 相关的 VGSC,并证明人 OA 软骨细胞表达功能性 Na1.7 通道,其密度为每 µm 0.1 至 0.15 个通道,每个细胞 350 至 525 个通道。在多种小鼠模型中对 Na1.7 进行连续基因消融表明,背根神经节神经元中表达的 Na1.7 参与疼痛,而软骨细胞中的 Na1.7 调节 OA 进展。选择性或临床使用的泛 Na 通道阻滞剂对 Na1.7 的药理学阻断可显著改善结构关节损伤的进展,并减轻 OA 疼痛行为。从机制上讲,Na1.7 阻滞剂调节细胞内 Ca 信号和软骨细胞分泌组,进而影响软骨细胞生物学和 OA 进展。鉴定出 Na1.7 是一种新型的软骨细胞表达的、与 OA 相关的通道,为 OA 疾病修饰和非阿片类疼痛缓解治疗的发展提供了双重靶点。

https://cdn.ncbi.nlm.nih.gov/pmc/blobs/f8f8/10794151/f15f30104e1b/41586_2023_6888_Fig1_HTML.jpg

文献AI研究员

20分钟写一篇综述,助力文献阅读效率提升50倍。

立即体验

用中文搜PubMed

大模型驱动的PubMed中文搜索引擎

马上搜索

文档翻译

学术文献翻译模型,支持多种主流文档格式。

立即体验