Suppr超能文献

镓-FAPI-LM3 的设计、临床前评估和临床转化,一种用于鼻咽癌 PET 成像的双价分子。

Design, Preclinical Evaluation, and Clinical Translation of Ga-FAPI-LM3, a Heterobivalent Molecule for PET Imaging of Nasopharyngeal Carcinoma.

机构信息

Department of Nuclear Medicine and Minnan PET Center, Xiamen Key Laboratory of Radiopharmaceuticals, First Affiliated Hospital of Xiamen University, School of Medicine, Xiamen University, Xiamen, China.

School of Clinical Medicine, Fujian Medical University, Fuzhou, China.

出版信息

J Nucl Med. 2024 Mar 1;65(3):394-401. doi: 10.2967/jnumed.123.266183.

Abstract

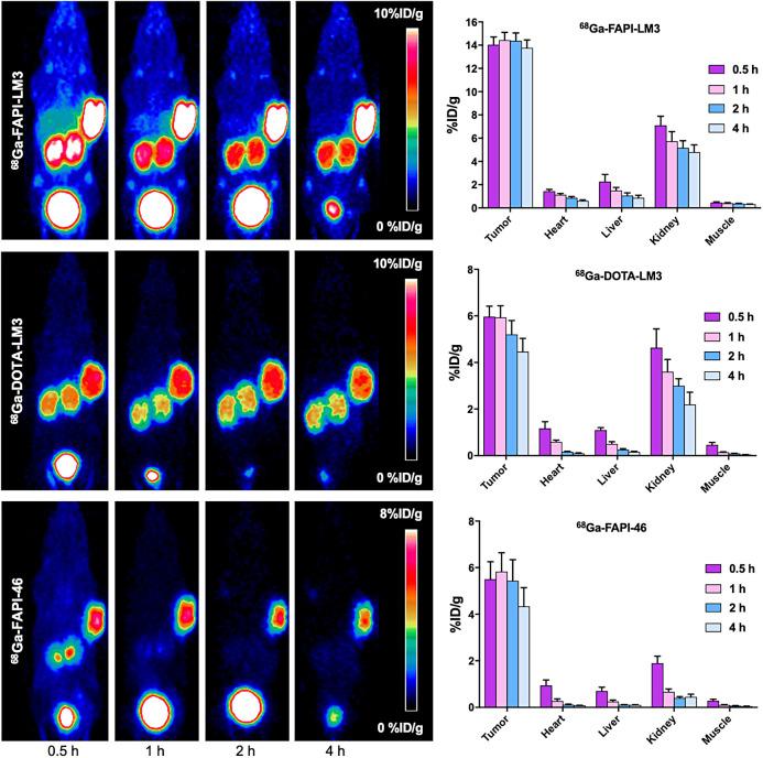
Extensive research has been conducted on radiolabeled fibroblast activation protein (FAP) inhibitors (FAPIs) and p-Cl-Phe-cyclo(d-Cys-Tyr-d-4-amino-Phe(carbamoyl)-Lys-Thr-Cys)d-Tyr-NH (LM3) peptides for imaging of FAP and somatostatin receptor 2 (SSTR2)-positive tumors. In this study, we designed and synthesized a FAPI-LM3 heterobivalent molecule radiolabeled with Ga and evaluated its effectiveness in both tumor xenografts and patients with nasopharyngeal carcinoma (NPC). The synthesis of FAPI-LM3 was based on the structures of FAPI-46 and LM3. After radiolabeling with Ga, its dual-receptor-binding affinity was evaluated in vitro and in vivo. Preclinical studies, including small-animal PET and biodistribution evaluation, were conducted on HT-1080-FAP and HT-1080-SSTR2 tumor xenografts. The feasibility of Ga-FAPI-LM3 PET/CT in a clinical setting was evaluated in patients with NPC, and the results were compared with those of F-FDG. Ga-FAPI-LM3 showed high affinity for both FAP and SSTR2. The tumor uptake of Ga-FAPI-LM3 was significantly higher than that of Ga-FAPI-46 and Ga-DOTA-LM3 in HT-1080-FAP-plus-HT-1080-SSTR2 tumor xenografts. In a clinical study involving 6 NPC patients, Ga-FAPI-LM3 PET/CT showed significantly higher uptake than did F-FDG in primary and metastatic lesions, leading to enhanced lesion detectability and tumor delineation. Ga-FAPI-LM3 exhibited FAPI and SSTR2 dual-receptor-targeting properties both in vitro and in vivo, resulting in improved tumor uptake and retention compared with that observed with monomeric Ga-FAPI and Ga-DOTA-LM3. This study highlights the clinical feasibility of Ga-FAPI-LM3 PET/CT for NPC imaging.

摘要

已经有大量研究针对放射性标记成纤维细胞激活蛋白(FAP)抑制剂(FAPIs)和 p-Cl-Phe-cyclo(d-Cys-Tyr-d-4-amino-Phe(carbamoyl)-Lys-Thr-Cys)d-Tyr-NH(LM3)肽进行了研究,以用于 FAP 和生长抑素受体 2(SSTR2)阳性肿瘤的成像。在这项研究中,我们设计并合成了一种放射性标记镓的 FAPI-LM3 杂双价分子,并评估了其在肿瘤异种移植和鼻咽癌(NPC)患者中的有效性。FAPI-LM3 的合成基于 FAPI-46 和 LM3 的结构。镓标记后,评估了其在体外和体内的双重受体结合亲和力。在 HT-1080-FAP 和 HT-1080-SSTR2 肿瘤异种移植模型中进行了小动物 PET 和生物分布评估的临床前研究。在 NPC 患者中评估了 Ga-FAPI-LM3 PET/CT 的临床可行性,并将结果与 F-FDG 进行了比较。Ga-FAPI-LM3 对 FAP 和 SSTR2 均具有高亲和力。在 HT-1080-FAP 加 HT-1080-SSTR2 肿瘤异种移植模型中,Ga-FAPI-LM3 的肿瘤摄取量明显高于 Ga-FAPI-46 和 Ga-DOTA-LM3。在一项涉及 6 例 NPC 患者的临床研究中,Ga-FAPI-LM3 PET/CT 显示在原发和转移性病变中的摄取量明显高于 F-FDG,从而提高了病变的检测能力和肿瘤勾画。Ga-FAPI-LM3 在体外和体内均表现出 FAPI 和 SSTR2 双重受体靶向特性,与单体 Ga-FAPI 和 Ga-DOTA-LM3 相比,肿瘤摄取和保留得到改善。这项研究突出了 Ga-FAPI-LM3 PET/CT 用于 NPC 成像的临床可行性。

https://cdn.ncbi.nlm.nih.gov/pmc/blobs/9df6/10924156/fdb215e0bff0/jnumed.123.266183absf1.jpg

文献AI研究员

20分钟写一篇综述,助力文献阅读效率提升50倍。

立即体验

用中文搜PubMed

大模型驱动的PubMed中文搜索引擎

马上搜索

文档翻译

学术文献翻译模型,支持多种主流文档格式。

立即体验