Suppr超能文献

小檗碱通过腺苷一磷酸激活的蛋白激酶诱导细胞自噬,并改善 PINK1 敲除型小鼠胚胎成纤维细胞中线粒体功能障碍。

Berberine Induces Mitophagy through Adenosine Monophosphate-Activated Protein Kinase and Ameliorates Mitochondrial Dysfunction in PINK1 Knockout Mouse Embryonic Fibroblasts.

机构信息

Department of Biochemistry, College of Medicine, Dong-A University, Busan 49201, Republic of Korea.

Department of Translational Biomedical Sciences, Graduate School of Dong-A University, Busan 49201, Republic of Korea.

出版信息

Int J Mol Sci. 2023 Dec 22;25(1):219. doi: 10.3390/ijms25010219.

Abstract

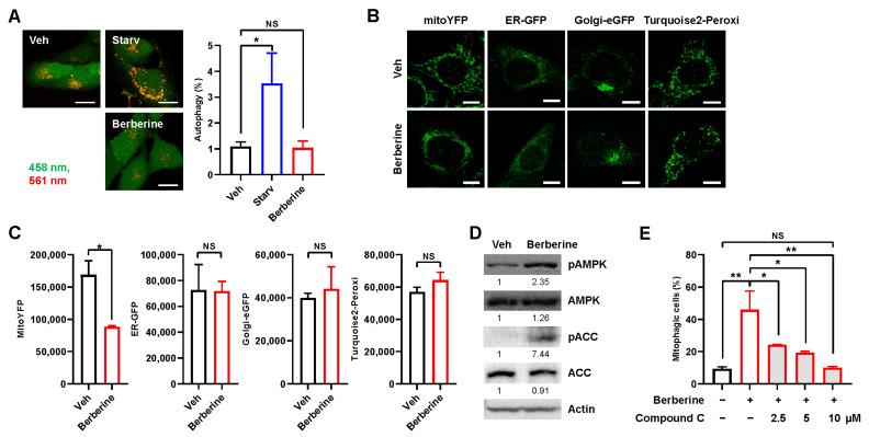
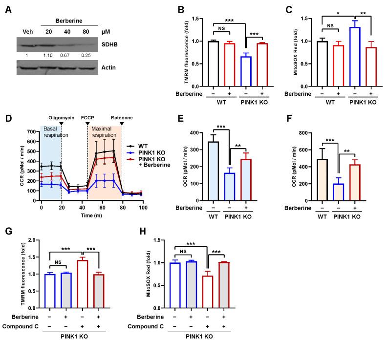
Mitophagy stimulation has been shown to have a therapeutic effect on various neurodegenerative diseases. However, nontoxic mitophagy inducers are still very limited. In this study, we found that the natural alkaloid berberine exhibited mitophagy stimulation activity in various human cells. Berberine did not interfere with mitochondrial function, unlike the well-known mitophagy inducer carbonyl cyanide m-chlorophenyl hydrazone (CCCP), and subsequently induced mitochondrial biogenesis. Berberine treatment induced the activation of adenosine monophosphate-activated protein kinase (AMPK), and the AMPK inhibitor compound C abolished berberine-induced mitophagy, suggesting that AMPK activation is essential for berberine-induced mitophagy. Notably, berberine treatment reversed mitochondrial dysfunction in PINK1 knockout mouse embryonic fibroblasts. Our results suggest that berberine is a mitophagy-specific inducer and can be used as a therapeutic treatment for neurodegenerative diseases, including Parkinson's disease, and that natural alkaloids are potential sources of mitophagy inducers.

摘要

自噬刺激已被证明对各种神经退行性疾病具有治疗作用。然而,无毒的自噬诱导剂仍然非常有限。在这项研究中,我们发现天然生物碱小檗碱在各种人类细胞中表现出自噬刺激活性。小檗碱不像著名的自噬诱导剂羰基氰化物 m-氯苯腙 (CCCP) 那样干扰线粒体功能,随后诱导线粒体生物发生。小檗碱处理诱导单磷酸腺苷激活蛋白激酶 (AMPK) 的激活,而 AMPK 抑制剂化合物 C 则消除了小檗碱诱导的自噬,表明 AMPK 激活对于小檗碱诱导的自噬是必需的。值得注意的是,小檗碱处理逆转了 PINK1 敲除的小鼠胚胎成纤维细胞中的线粒体功能障碍。我们的结果表明,小檗碱是一种特异性的自噬诱导剂,可用于治疗神经退行性疾病,包括帕金森病,并且天然生物碱是自噬诱导剂的潜在来源。

https://cdn.ncbi.nlm.nih.gov/pmc/blobs/34d6/10779002/a5f54cedcdc6/ijms-25-00219-g001.jpg

文献AI研究员

20分钟写一篇综述,助力文献阅读效率提升50倍。

立即体验

用中文搜PubMed

大模型驱动的PubMed中文搜索引擎

马上搜索

文档翻译

学术文献翻译模型,支持多种主流文档格式。

立即体验