Suppr超能文献

黄连素通过上调PINK1/Parkin介导的线粒体自噬促进心力衰竭时的心脏功能。

Berberine Promotes Cardiac Function by Upregulating PINK1/Parkin-Mediated Mitophagy in Heart Failure.

作者信息

Abudureyimu Miyesaier, Yu Wenjun, Cao Richard Yang, Zhang Yingmei, Liu Haibo, Zheng Hongchao

机构信息

Cardiovascular Department, Shanghai Xuhui Central Hospital, Zhongshan-Xuhui Hospital, Fudan University, Shanghai, China.

Shanghai Institute of Cardiovascular Diseases, Zhongshan Hospital, Fudan University, Shanghai, China.

出版信息

Front Physiol. 2020 Sep 25;11:565751. doi: 10.3389/fphys.2020.565751. eCollection 2020.

Abstract

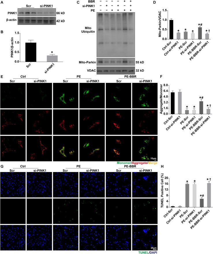
Berberine has been verified to protect cardiac function in patients with heart failure (HF). However, the mechanism(s) involved in berberine-mediated cardioprotective effects has not been clearly elucidated. The aim of this study was to further investigate the mechanism(s) involved in the beneficial effects of berberine on transverse aortic contraction (TAC)-induced chronic HF. Mice were randomly divided into four groups. Berberine was administered at a dose of 50 mg/kg/day for 4 weeks via oral gavage. Our findings showed that TAC-induced pressure overload (PO) prompted cardiac dysfunction, cardiac hypertrophy, interstitial fibrosis, cardiomyocyte apoptosis and mitochondrial injury, accompanied with suppressed mitophagy, the effects of which were attenuated by berberine. Furthermore, mitophagy regulators PINK1 and mito-Parkin were downregulated in TAC-induced HF, while berberine upregulated PINK1/Parkin-mediated mitophagy. Notably, knockdown of PINK1 by small interfering RNA significantly suppressed Parkin-mediated mitochondrial ubiquitination and nullified the beneficial actions on HF exerted by berberine. Taken together, our results indicated that berberine plays a critical role in attenuating cardiac hypertrophy and preserving cardiac function from PO induced HF. The potential underlying mechanism is the activation of mitochondrial autophagy via PINK1/Parkin/Ubiquitination pathway.

摘要

小檗碱已被证实可保护心力衰竭(HF)患者的心脏功能。然而,小檗碱介导心脏保护作用的机制尚未完全阐明。本研究的目的是进一步探究小檗碱对横断主动脉缩窄(TAC)诱导的慢性HF有益作用的机制。将小鼠随机分为四组。通过口服灌胃给予小檗碱,剂量为50mg/kg/天,持续4周。我们的研究结果表明,TAC诱导的压力超负荷(PO)会引发心脏功能障碍、心脏肥大、间质纤维化、心肌细胞凋亡和线粒体损伤,并伴有自噬抑制,而小檗碱可减弱这些作用。此外,在TAC诱导的HF中,自噬调节因子PINK1和线粒体Parkin下调,而小檗碱上调PINK1/Parkin介导的自噬。值得注意的是,用小干扰RNA敲低PINK1可显著抑制Parkin介导的线粒体泛素化,并消除小檗碱对HF的有益作用。综上所述,我们的结果表明,小檗碱在减轻心脏肥大和保护心脏功能免受PO诱导的HF方面起着关键作用。潜在的机制是通过PINK1/Parkin/泛素化途径激活线粒体自噬。

https://cdn.ncbi.nlm.nih.gov/pmc/blobs/edd6/7546405/f11466a3b6ef/fphys-11-565751-g001.jpg

文献AI研究员

20分钟写一篇综述,助力文献阅读效率提升50倍。

立即体验

用中文搜PubMed

大模型驱动的PubMed中文搜索引擎

马上搜索

文档翻译

学术文献翻译模型,支持多种主流文档格式。

立即体验