Suppr超能文献

达努格列净通过AMPK途径改善压力超负荷诱导的心脏重塑。

Danuglipron Ameliorates Pressure Overload-Induced Cardiac Remodelling Through the AMPK Pathway.

作者信息

Wang Pan, Guo Zhen, Kong Chun-Yan, Ma Yu-Lan, Wang Ming-Yu, Zhang Xin-Ru, Yang Zheng

机构信息

Department of Cardiology, Renmin Hospital of Wuhan University, Wuhan, P.R. China.

Hubei Key Laboratory of Metabolic and Chronic Diseases, Wuhan, P.R. China.

出版信息

J Cell Mol Med. 2025 Mar;29(5):e70488. doi: 10.1111/jcmm.70488.

Abstract

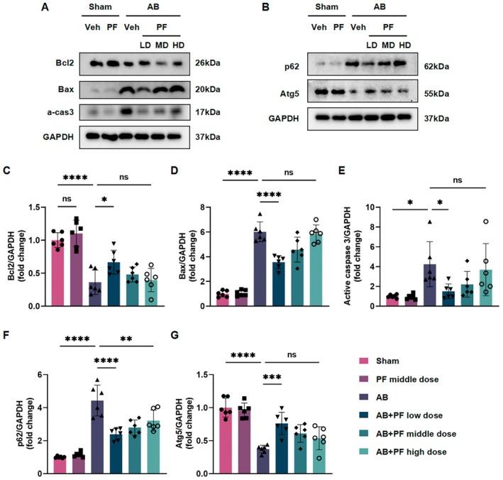
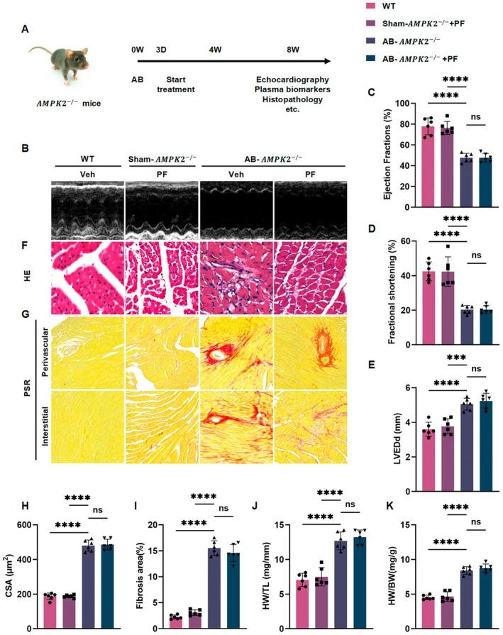
Cardiac remodelling, a pathological process induced by various cardiovascular diseases, remains a significant challenge in clinical practice. Here, we investigate the potential of Danuglipron (PF-06882961, PF), a novel oral glucagon-like peptide-1 (GLP-1) receptor agonist, in alleviating pressure overload (PO)-induced cardiac hypertrophy and fibrosis. Using both in vivo and in vitro models, we demonstrate that PF treatment (1 mg/kg/day, orally for 8 weeks) significantly attenuates aortic banding-induced cardiac dysfunction and pathological remodelling in mice. Mechanistically, we show that PF mitigates apoptotic responses and enhances autophagy by promoting AMPK phosphorylation and increasing HSP70 expression. Notably, the cardioprotective effects of PF are abolished in AMPKα2 knockout mice, with no observable increase in HSP70 levels. Our findings reveal a previously unrecognised role of PF in cardiac protection, mediated through the AMPKα-HSP70 signalling pathway, and suggest its potential as a therapeutic strategy for PO-induced cardiac remodelling.

摘要

心脏重塑是由各种心血管疾病引发的一种病理过程,在临床实践中仍然是一项重大挑战。在此,我们研究了新型口服胰高血糖素样肽-1(GLP-1)受体激动剂达努格列净(PF-06882961,PF)在减轻压力超负荷(PO)诱导的心脏肥大和纤维化方面的潜力。使用体内和体外模型,我们证明PF治疗(1毫克/千克/天,口服8周)可显著减轻小鼠主动脉缩窄诱导的心脏功能障碍和病理重塑。从机制上讲,我们表明PF通过促进AMPK磷酸化和增加HSP70表达来减轻凋亡反应并增强自噬。值得注意的是,PF在AMPKα2基因敲除小鼠中的心脏保护作用消失,HSP70水平没有明显升高。我们的研究结果揭示了PF在心脏保护中的一个以前未被认识的作用,通过AMPKα-HSP70信号通路介导,并表明其作为PO诱导的心脏重塑治疗策略的潜力。

https://cdn.ncbi.nlm.nih.gov/pmc/blobs/5de5/11897056/cef2e6aee82a/JCMM-29-e70488-g007.jpg

文献AI研究员

20分钟写一篇综述,助力文献阅读效率提升50倍。

立即体验

用中文搜PubMed

大模型驱动的PubMed中文搜索引擎

马上搜索

文档翻译

学术文献翻译模型,支持多种主流文档格式。

立即体验