Suppr超能文献

解析疟原虫中蛋白质输出的 EXP2 序列要求。

Dissecting EXP2 sequence requirements for protein export in malaria parasites.

机构信息

School of Medicine, Deakin University, Geelong, VIC, Australia.

Institute for Mental and Physical Health and Clinical Translation (IMPACT), Deakin University, Geelong, VIC, Australia.

出版信息

Front Cell Infect Microbiol. 2024 Jan 12;13:1332146. doi: 10.3389/fcimb.2023.1332146. eCollection 2023.

Abstract

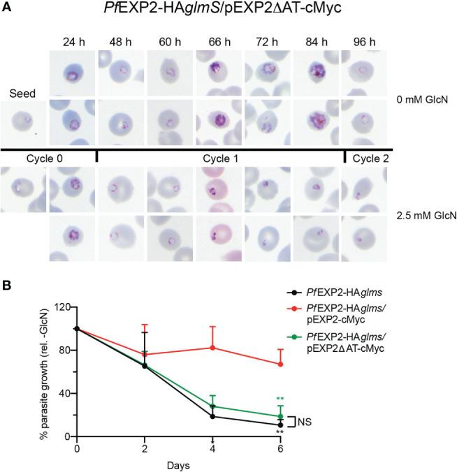
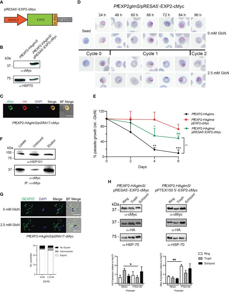
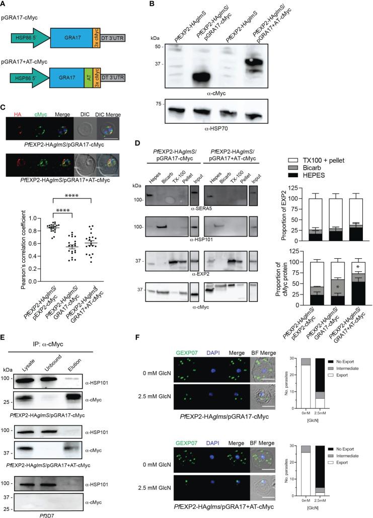
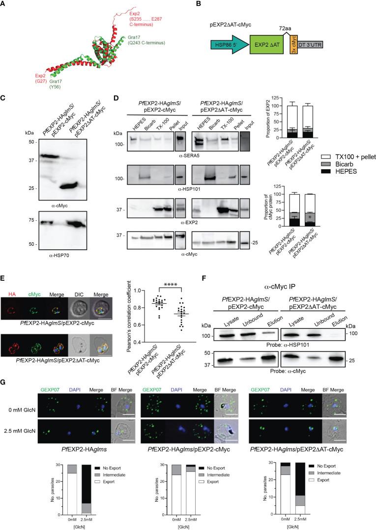
Apicomplexan parasites that reside within a parasitophorous vacuole harbor a conserved pore-forming protein that enables small-molecule transfer across the parasitophorous vacuole membrane (PVM). In parasites that cause malaria, this nutrient pore is formed by EXP2 which can complement the function of GRA17, an orthologous protein in EXP2, however, has an additional function in parasites, serving also as the pore-forming component of the protein export machinery PTEX. To examine how EXP2 can play this additional role, transgenes that encoded truncations of EXP2, GRA17, hybrid GRA17-EXP2, or EXP2 under the transcriptional control of different promoters were expressed in EXP2 knockdown parasites to determine which could complement EXP2 function. This revealed that EXP2 is a unique pore-forming protein, and its protein export role in cannot be complemented by GRA17. This was despite the addition of the EXP2 assembly strand and part of the linker helix to GRA17, which are regions necessary for the interaction of EXP2 with the other core PTEX components. This indicates that the body region of EXP2 plays a critical role in PTEX assembly and/or that the absence of other GRA proteins in leads to its reduced efficiency of insertion into the PVM and complementation potential. Altering the timing and abundance of EXP2 expression did not affect protein export but affected parasite viability, indicating that the unique transcriptional profile of EXP2 when compared to other PTEX components enables it to serve an additional role in nutrient exchange.

摘要

在寄生泡内寄生的 质体生物含有保守的孔形成蛋白,使小分子能够穿过寄生泡膜(PVM)。在引起疟疾的 中,这种营养孔由 EXP2 形成,EXP2 可以补充同源蛋白 GRA17 的功能,然而,在 中,EXP2 还有一个额外的功能,即作为蛋白输出机械 PTEX 的孔形成组件。为了研究 EXP2 如何发挥这种额外的作用,在 EXP2 敲低的寄生虫中表达了编码 EXP2、GRA17、杂交 GRA17-EXP2 或在不同启动子转录控制下的 EXP2 截断的转基因,以确定哪些可以补充 EXP2 的功能。这表明 EXP2 是一种独特的孔形成蛋白,其在 中的蛋白输出功能不能被 GRA17 所补充。尽管向 GRA17 添加了 EXP2 组装链和部分连接螺旋,这是 EXP2 与其他核心 PTEX 组件相互作用所必需的区域,但情况仍然如此。这表明 EXP2 的主体区域在 PTEX 组装中起着关键作用,或者在 中缺乏其他 GRA 蛋白导致其插入 PVM 的效率降低和补充潜力降低。改变 EXP2 表达的时间和丰度不会影响蛋白输出,但会影响寄生虫的生存能力,这表明与其他 PTEX 成分相比,EXP2 独特的转录谱使其能够在营养物质交换中发挥额外的作用。

https://cdn.ncbi.nlm.nih.gov/pmc/blobs/1ef8/10811066/b3adb2f69279/fcimb-13-1332146-g001.jpg

文献AI研究员

20分钟写一篇综述,助力文献阅读效率提升50倍。

立即体验

用中文搜PubMed

大模型驱动的PubMed中文搜索引擎

马上搜索

文档翻译

学术文献翻译模型,支持多种主流文档格式。

立即体验