Suppr超能文献

纳米佐剂触发的STING激活引发针对重复性植入物相关感染的全身免疫治疗。

Nanoadjuvant-triggered STING activation evokes systemic immunotherapy for repetitive implant-related infections.

作者信息

Xu Dongdong, Hu Jun, Mei Jiawei, Zhou Jun, Wang Zhengxi, Zhang Xudong, Liu Quan, Su Zheng, Zhu Wanbo, Liu Hongjian, Zhu Chen

机构信息

Department of Orthopedics, The First Affiliated Hospital of Zhengzhou University, Zhengzhou, 450000, PR China.

Department of Laboratory Medicine, Long Hua Hospital, Shanghai University of Traditional Chinese Medicine, Shanghai, 200032, PR China.

出版信息

Bioact Mater. 2024 Jan 24;35:82-98. doi: 10.1016/j.bioactmat.2024.01.020. eCollection 2024 May.

Abstract

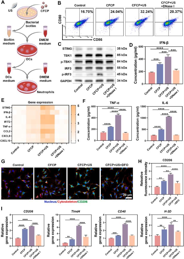
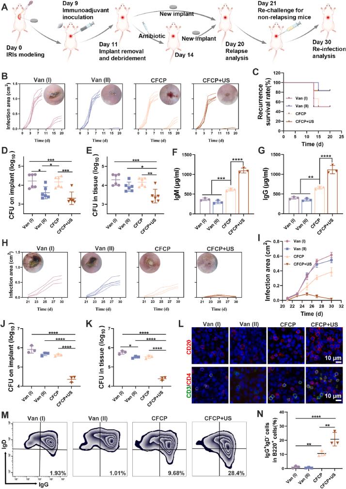
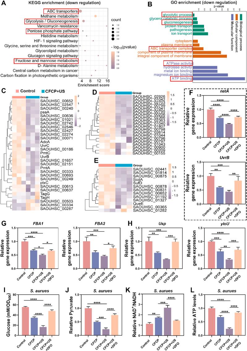
Repetitive implant-related infections (IRIs) are devastating complications in orthopedic surgery, threatening implant survival and even the life of the host. Biofilms conceal bacterial-associated antigens (BAAs) and result in a "cold tumor"-like immune silent microenvironment, allowing the persistence of IRIs. To address this challenge, an iron-based covalent organic framed nanoadjuvant doped with curcumin and platinum (CFCP) was designed in the present study to achieve efficient treatment of IRIs by inducing a systemic immune response. Specifically, enhanced sonodynamic therapy (SDT) from CFCP combined with iron ion metabolic interference increased the release of bacterial-associated double-stranded DNA (dsDNA). Immunogenic dsDNA promoted dendritic cell (DC) maturation through activation of the stimulator of interferon gene (STING) and amplified the immune stimulation of neutrophils via interferon-β (IFN-β). At the same time, enhanced BAA presentation aroused humoral immunity in B and T cells, creating long-term resistance to repetitive infections. Encouragingly, CFCP served as neoadjuvant immunotherapy for sustained antibacterial protection on implants and was expected to guide clinical IRI treatment and relapse prevention.

摘要

重复性植入物相关感染(IRIs)是骨科手术中极具破坏性的并发症,威胁着植入物的留存甚至宿主的生命。生物膜会隐匿细菌相关抗原(BAAs),并导致类似“冷肿瘤”的免疫沉默微环境,使得IRIs持续存在。为应对这一挑战,本研究设计了一种掺杂姜黄素和铂的铁基共价有机框架纳米佐剂(CFCP),以通过诱导全身免疫反应实现对IRIs的有效治疗。具体而言,CFCP增强的声动力疗法(SDT)与铁离子代谢干扰相结合,增加了细菌相关双链DNA(dsDNA)的释放。具有免疫原性的dsDNA通过激活干扰素基因刺激物(STING)促进树突状细胞(DC)成熟,并通过干扰素-β(IFN-β)增强中性粒细胞的免疫刺激。同时,增强的BAA呈递激发了B细胞和T细胞中的体液免疫,产生对重复性感染的长期抵抗力。令人鼓舞的是,CFCP作为新辅助免疫疗法可对植入物提供持续的抗菌保护,有望指导临床IRIs治疗及预防复发。

https://cdn.ncbi.nlm.nih.gov/pmc/blobs/8eca/10818060/e53cd2d31d95/ga1.jpg

文献AI研究员

20分钟写一篇综述,助力文献阅读效率提升50倍。

立即体验

用中文搜PubMed

大模型驱动的PubMed中文搜索引擎

马上搜索

文档翻译

学术文献翻译模型,支持多种主流文档格式。

立即体验