Suppr超能文献

谷氧还蛋白调节谷子主根生长与早期干旱胁迫耐性有关。

Glutaredoxin regulation of primary root growth is associated with early drought stress tolerance in pearl millet.

机构信息

DIADE, Université de Montpellier, IRD, CIRAD, Montpellier, France.

LMI LAPSE, Dakar, Senegal.

出版信息

Elife. 2024 Jan 31;12:RP86169. doi: 10.7554/eLife.86169.

Abstract

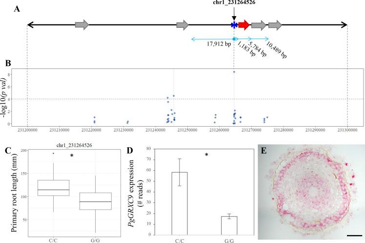
Seedling root traits impact plant establishment under challenging environments. Pearl millet is one of the most heat and drought tolerant cereal crops that provides a vital food source across the sub-Saharan Sahel region. Pearl millet's early root system features a single fast-growing primary root which we hypothesize is an adaptation to the Sahelian climate. Using crop modeling, we demonstrate that early drought stress is an important constraint in agrosystems in the Sahel where pearl millet was domesticated. Furthermore, we show that increased pearl millet primary root growth is correlated with increased early water stress tolerance in field conditions. Genetics including genome-wide association study and quantitative trait loci (QTL) approaches identify genomic regions controlling this key root trait. Combining gene expression data, re-sequencing and re-annotation of one of these genomic regions identified a glutaredoxin-encoding gene as the candidate stress resilience root growth regulator. Functional characterization of its closest homolog revealed a novel role for this glutaredoxin (GRX) gene clade in regulating cell elongation. In summary, our study suggests a conserved function for GRX genes in conferring root cell elongation and enhancing resilience of pearl millet to its Sahelian environment.

摘要

幼苗根系特性影响植物在挑战性环境中的定植。珍珠粟是最耐热耐旱的谷类作物之一,为撒哈拉以南萨赫勒地区提供了重要的食物来源。珍珠粟的早期根系特征是单一的快速生长的主根,我们假设这是对萨赫勒气候的一种适应。利用作物模型,我们证明早期干旱胁迫是萨赫勒地区农业系统的一个重要限制因素,而珍珠粟就是在那里被驯化的。此外,我们还表明,珍珠粟主根生长的增加与田间条件下早期水分胁迫耐受性的增加有关。遗传学,包括全基因组关联研究和数量性状位点(QTL)方法,确定了控制这一关键根系特性的基因组区域。结合基因表达数据、对其中一个基因组区域的重测序和重新注释,确定了一个谷氧还蛋白编码基因作为候选应激恢复根生长调节剂。对其最接近的同源物的功能特征分析揭示了这个谷氧还蛋白(GRX)基因家族在调节细胞伸长中的一个新作用。总之,我们的研究表明,GRX 基因在赋予根细胞伸长和增强珍珠粟对其萨赫勒环境的恢复力方面具有保守的功能。

https://cdn.ncbi.nlm.nih.gov/pmc/blobs/1363/10945517/1765b33c1cf4/elife-86169-fig1.jpg

文献AI研究员

20分钟写一篇综述,助力文献阅读效率提升50倍。

立即体验

用中文搜PubMed

大模型驱动的PubMed中文搜索引擎

马上搜索

文档翻译

学术文献翻译模型,支持多种主流文档格式。

立即体验