Suppr超能文献

在人死后阿尔茨海默病大脑中的单个淀粉样β斑块水平进行空间神经脂组学研究。

Spatial Neurolipidomics at the Single Amyloid-β Plaque Level in Postmortem Human Alzheimer's Disease Brain.

机构信息

Department of Psychiatry and Neurochemistry, Sahlgrenska Academy, University of Gothenburg, Mölndal 43180, Sweden.

Department of Neuroscience, Physiology and Pharmacology, University College London, London WC1E6BT, United Kingdom.

出版信息

ACS Chem Neurosci. 2024 Feb 21;15(4):877-888. doi: 10.1021/acschemneuro.4c00006. Epub 2024 Feb 1.

Abstract

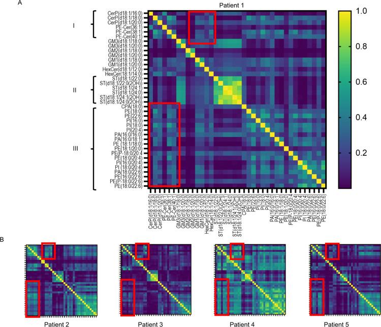
Lipid dysregulations have been critically implicated in Alzheimer's disease (AD) pathology. Chemical analysis of amyloid-β (Aβ) plaque pathology in transgenic AD mouse models has demonstrated alterations in the microenvironment in the direct proximity of Aβ plaque pathology. In mouse studies, differences in lipid patterns linked to structural polymorphism among Aβ pathology, such as diffuse, immature, and mature fibrillary aggregates, have also been reported. To date, no comprehensive analysis of neuronal lipid microenvironment changes in human AD tissue has been performed. Here, for the first time, we leverage matrix-assisted laser desorption/ionization mass spectrometry imaging (MALDI-MSI) through a high-speed and spatial resolution commercial time-of-light instrument, as well as a high-mass-resolution in-house-developed orbitrap system to characterize the lipid microenvironment in postmortem human brain tissue from AD patients carrying Presenilin 1 mutations (PSEN1) that lead to familial forms of AD (fAD). Interrogation of the spatially resolved MSI data on a single Aβ plaque allowed us to verify nearly 40 sphingolipid and phospholipid species from diverse subclasses being enriched and depleted, in relation to the Aβ deposits. This included monosialo-gangliosides (GM), ceramide monohexosides (HexCer), ceramide-1-phosphates (CerP), ceramide phosphoethanolamine conjugates (PE-Cer), sulfatides (ST), as well as phosphatidylinositols (PI), phosphatidylethanolamines (PE), and phosphatidic acid (PA) species (including Lyso-forms). Indeed, many of the sphingolipid species overlap with the species previously seen in transgenic AD mouse models. Interestingly, in comparison to the animal studies, we observed an increased level of localization of PE and PI species containing arachidonic acid (AA). These findings are highly relevant, demonstrating for the first time Aβ plaque pathology-related alteration in the lipid microenvironment in humans. They provide a basis for the development of potential lipid biomarkers for AD characterization and insight into human-specific molecular pathway alterations.

摘要

脂代谢紊乱与阿尔茨海默病(AD)的病理密切相关。对转 AD 基因小鼠模型中淀粉样β(Aβ)斑块病理的化学分析表明,Aβ斑块病理的直接临近微环境发生了改变。在小鼠研究中,还报道了与 Aβ病理结构多态性相关的脂质模式差异,如弥漫性、不成熟和成熟的纤维状聚集物。迄今为止,尚未对 AD 组织中神经元脂质微环境的变化进行全面分析。在这里,我们首次利用基质辅助激光解吸/电离质谱成像(MALDI-MSI),通过高速和空间分辨率的商业飞行时间仪器,以及内部开发的高质量分辨率轨道阱系统,对携带导致家族性 AD(fAD)的早老素 1 突变(PSEN1)的 AD 患者死后人脑组织中的脂质微环境进行了表征。对单个 Aβ斑块的空间分辨 MSI 数据进行分析,使我们能够验证与 Aβ沉积相关的近 40 种鞘脂和磷脂种类的富集和耗尽。这包括单唾液酸神经节苷脂(GM)、神经酰胺单己糖苷(HexCer)、神经酰胺-1-磷酸(CerP)、神经酰胺磷酸乙醇胺缀合物(PE-Cer)、硫酸脑苷脂(ST)以及磷脂酰肌醇(PI)、磷脂酰乙醇胺(PE)和磷脂酸(PA)种类(包括溶酶体形式)。事实上,许多鞘脂种类与在转 AD 基因小鼠模型中观察到的种类重叠。有趣的是,与动物研究相比,我们观察到含有花生四烯酸(AA)的 PE 和 PI 种类的定位水平增加。这些发现具有重要意义,首次证明了人类 Aβ斑块病理与脂质微环境改变相关。它们为 AD 特征的潜在脂质生物标志物的开发以及对人类特异性分子途径改变的深入了解提供了基础。

https://cdn.ncbi.nlm.nih.gov/pmc/blobs/b5f0/10885149/2b60a9bb6840/cn4c00006_0001.jpg

文献AI研究员

20分钟写一篇综述,助力文献阅读效率提升50倍。

立即体验

用中文搜PubMed

大模型驱动的PubMed中文搜索引擎

马上搜索

文档翻译

学术文献翻译模型,支持多种主流文档格式。

立即体验