Suppr超能文献

载脂蛋白E4(ApoE4)需要增强脂化作用,以解决NPC1抑制后细胞内脂质和蛋白质异常的问题。

ApoE4 requires lipidation enhancement to resolve cellular lipid and protein abnormalities following NPC1 inhibition.

作者信息

Di Biase Erika, Connolly Kyle J, Crumpton Ingrid, Cooper Oliver, Hallett Penelope J, Isacson Ole

机构信息

Neuroregeneration Institute, McLean Hospital, Harvard Medical School, Belmont, MA, 02478, USA.

出版信息

Sci Rep. 2025 Apr 29;15(1):15051. doi: 10.1038/s41598-025-96531-4.

Abstract

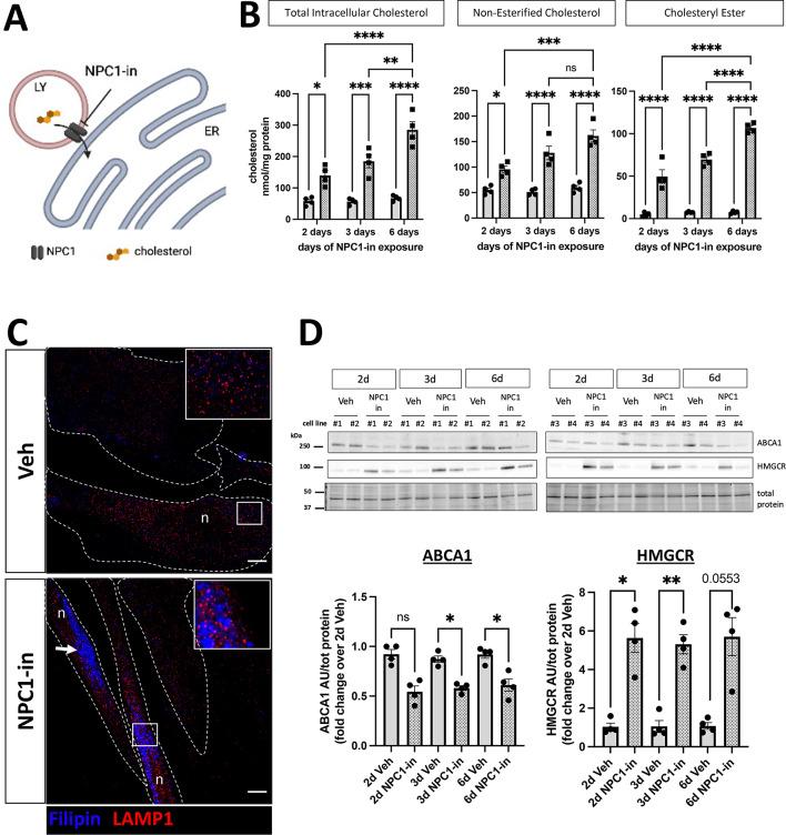
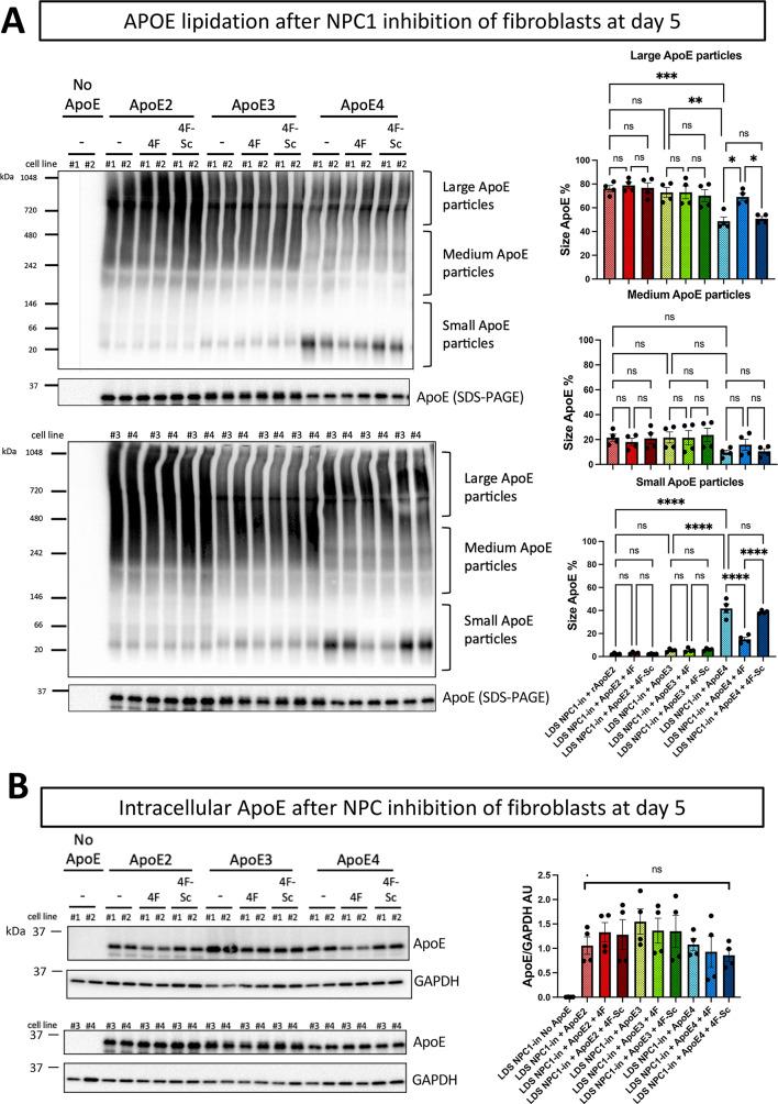
Apolipoprotein E (ApoE) variants are central to Alzheimer's disease (AD), Lewy body dementia (LBD) and Niemann-Pick disease type C (NPC). The ApoE4 variant elevates AD risk by 3-15-fold. ApoE's normal function in lipid transport is known. The question remains how different ApoE isoforms cause cellular pathogenesis. We determined the effects of ApoE isoforms on lipid accumulation induced by inhibiting the endo-lysosomal cholesterol transporter NPC1. In human fibroblasts and astrocytes, NPC1 inhibition caused a 4-fold cholesterol accumulation and mis-localization with altered cholesterol sensing and increased synthesis of cholesterol and triglycerides. Total APP, APP C-terminal fragments (CTF) and BACE1 levels increased 3-fold. Remarkably, the intracellular neutral lipids co-localized with APP and APP C-terminal fragments. ApoE2 and ApoE3, but not ApoE4, reduced intracellular cholesterol levels by 67% and 62%, respectively, normalized APP, BACE, CTF, and improved cell survival. ApoE4 combined with a synthetic lipopeptide, which increased the proportion of large lipidated ApoE4 particles, corrected these abnormalities. This highlights ApoE in lipid pathogenesis and targeting ApoE4 lipidation to restore ApoE4 function.

摘要

载脂蛋白E(ApoE)变体是阿尔茨海默病(AD)、路易体痴呆(LBD)和C型尼曼-匹克病(NPC)的核心因素。ApoE4变体使AD风险提高3至15倍。ApoE在脂质运输中的正常功能是已知的。问题仍然是不同的ApoE异构体如何导致细胞发病机制。我们确定了ApoE异构体对抑制内溶酶体胆固醇转运蛋白NPC1诱导的脂质积累的影响。在人类成纤维细胞和星形胶质细胞中,NPC1抑制导致胆固醇积累增加4倍,并伴有胆固醇感知改变以及胆固醇和甘油三酯合成增加的错误定位。总淀粉样前体蛋白(APP)、APP C末端片段(CTF)和β-分泌酶1(BACE1)水平增加3倍。值得注意的是,细胞内中性脂质与APP和APP C末端片段共定位。ApoE2和ApoE3分别使细胞内胆固醇水平降低67%和62%,使APP、BACE、CTF正常化,并改善细胞存活。ApoE4与一种合成脂肽结合,增加了大的脂化ApoE4颗粒的比例,纠正了这些异常。这突出了ApoE在脂质发病机制中的作用以及靶向ApoE4脂化以恢复ApoE4功能。

https://cdn.ncbi.nlm.nih.gov/pmc/blobs/7665/12041514/c2152cb55814/41598_2025_96531_Fig1_HTML.jpg

文献AI研究员

20分钟写一篇综述,助力文献阅读效率提升50倍。

立即体验

用中文搜PubMed

大模型驱动的PubMed中文搜索引擎

马上搜索

文档翻译

学术文献翻译模型,支持多种主流文档格式。

立即体验