Suppr超能文献

腺嘌呤碱基编辑器校正心肌致病性 Lmna c.1621C>T 突变的研究

Adenine base editor-based correction of the cardiac pathogenic Lmna c.1621C > T mutation in murine hearts.

机构信息

School of Basic Medical Sciences, Peking University Health Science Center, Beijing, China.

Peking University Institute of Cardiovascular Sciences, Beijing, China.

出版信息

J Cell Mol Med. 2024 Feb;28(4):e18145. doi: 10.1111/jcmm.18145.

Abstract

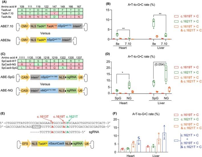
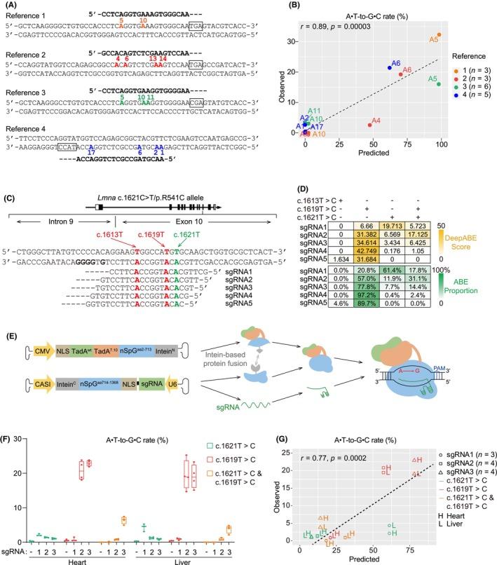
Base editors are emerging as powerful tools to correct single-nucleotide variants and treat genetic diseases. In particular, the adenine base editors (ABEs) exhibit robust and accurate adenine-to-guanidine editing capacity and have entered the clinical stage for cardiovascular therapy. Despite the tremendous progress using ABEs to treat heart diseases, a standard technical route toward successful ABE-based therapy remains to be fully established. In this study, we harnessed adeno-associated virus (AAV) and a mouse model carrying the cardiomyopathy-causing Lmna c.1621C > T mutation to demonstrate key steps and concerns in designing a cardiac ABE experiment in vivo. We found DeepABE as a reliable deep-learning-based model to predict ABE editing outcomes in the heart. Screening of sgRNAs for a Cas9 mutant with relieved protospacer adjacent motif (PAM) allowed the reduction of bystander editing. The ABE editing efficiency can be significantly enhanced by modifying the TadA and Cas9 variants, which are core components of ABEs. The ABE systems can be delivered into the heart via either dual AAV or all-in-one AAV vectors. Together, this study showcased crucial technical considerations in designing an ABE system for the heart and pointed out major challenges in further improvement of this new technology for gene therapy.

摘要

碱基编辑器正在成为纠正单核苷酸变异和治疗遗传疾病的强大工具。特别是腺嘌呤碱基编辑器(ABEs)表现出强大而准确的腺嘌呤到鸟嘌呤编辑能力,并已进入心血管治疗的临床阶段。尽管使用 ABE 治疗心脏病取得了巨大进展,但成功的基于 ABE 的治疗的标准技术路线仍有待完全建立。在这项研究中,我们利用腺相关病毒(AAV)和携带导致心肌病的 Lmna c.1621C > T 突变的小鼠模型,展示了在体内设计心脏 ABE 实验的关键步骤和关注点。我们发现 DeepABE 是一种可靠的基于深度学习的模型,可以预测心脏中的 ABE 编辑结果。筛选具有放宽原间隔基序(PAM)的 Cas9 突变体的 sgRNA,允许减少旁观者编辑。通过修饰 TadA 和 Cas9 变体(ABE 的核心组件),可以显著提高 ABE 的编辑效率。ABE 系统可以通过双 AAV 或一体式 AAV 载体递送到心脏。总之,这项研究展示了设计心脏 ABE 系统的关键技术考虑因素,并指出了进一步改进这种基因治疗新技术的主要挑战。

https://cdn.ncbi.nlm.nih.gov/pmc/blobs/6817/10853587/65407311d7b7/JCMM-28-e18145-g001.jpg

文献AI研究员

20分钟写一篇综述,助力文献阅读效率提升50倍。

立即体验

用中文搜PubMed

大模型驱动的PubMed中文搜索引擎

马上搜索

文档翻译

学术文献翻译模型,支持多种主流文档格式。

立即体验