Suppr超能文献

肝细胞癌患者血清调节脂肪间充质干细胞的再生能力。

Hepatocellular carcinoma patients serum modulates the regenerative capacities of adipose mesenchymal stromal cells.

作者信息

Salah Radwa Ayman, El-Derby Azza M, El-Gammal Zaynab, Wadie Bishoy, Ahmed Sara M, Elshenawy Shimaa E, Magdy Shireen, Salah Ayman, Gabr Mahmoud, Mohamed Ihab, El-Badri Nagwa

机构信息

Center of Excellence for Stem Cells and Regenerative Medicine, Zewail City of Science and Technology, Giza, 12578, Egypt.

Stem Cells and Regenerative Medicine Department, Egypt Center for Research and Regenerative Medicine (ECRRM), Giza, 12578, Egypt.

出版信息

Heliyon. 2024 Feb 1;10(3):e24794. doi: 10.1016/j.heliyon.2024.e24794. eCollection 2024 Feb 15.

Abstract

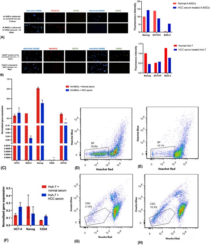
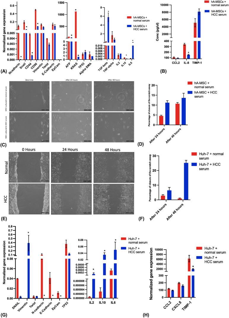
Hepatocellular carcinoma (HCC) is one of the most prevalent cancers causing the highest mortality rate worldwide. Treatment options of surgery, radiation, cytotoxic drugs and liver transplantation suffer significant side effects and a high frequency of relapse. Stem cell therapy has been proposed as a new effective therapy, however, controversial reports are emerging on the role of mesenchymal stem cells in cancer. In this work, we aimed to assess the regenerative capacities of adipose mesenchymal stem cells when exposed to serum from HCC patients, by assessing the effect of the sera on modulating the regenerative capacities of h-AMSCs and the cancer properties in HCC cells. This will pave the way for maximizing the efficacy of MSCs in cancer therapy. Our data show that HCC serum-treated hA-MSCs suffered oncogene-induced senescence as shown by their altered morphology and ameliorated proliferation and differentiation. The cells were enlarged with small irregular nuclei, swollen rough endoplasmic reticulum cisternae, and aging lysosomes typified by dark residual bodies. HCC serum-treated Huh-7 cancer cells on the other hand displayed higher tumor aggressiveness as depicted by altered morphology, increased cellular proliferation and migration, and decreased percentage of early and late apoptotic cells. Our findings provide evidence that exposure of hA-MSCs to the serum of HCC patients decreases their regenerative capacities and should be considered when employed as a potential therapy in HCC patients.

摘要

肝细胞癌(HCC)是全球范围内最常见且死亡率最高的癌症之一。手术、放疗、细胞毒性药物及肝移植等治疗方法存在显著副作用且复发率高。干细胞疗法已被提出作为一种新的有效治疗方法,然而,关于间充质干细胞在癌症中的作用,争议性报道不断涌现。在本研究中,我们旨在通过评估血清对人脂肪间充质干细胞(h-AMSCs)再生能力的调节作用以及对肝癌细胞癌症特性的影响,来评估脂肪间充质干细胞在接触肝癌患者血清时的再生能力。这将为最大化间充质干细胞在癌症治疗中的疗效铺平道路。我们的数据表明,肝癌血清处理的hA-MSCs出现了癌基因诱导的衰老,表现为形态改变、增殖和分化能力减弱。细胞体积增大,细胞核小且不规则,粗面内质网池肿胀,溶酶体老化,以深色残余体为特征。另一方面,肝癌血清处理的Huh-7癌细胞表现出更高的肿瘤侵袭性,表现为形态改变、细胞增殖和迁移增加以及早期和晚期凋亡细胞百分比降低。我们的研究结果表明,hA-MSCs暴露于肝癌患者血清会降低其再生能力,在将其用作肝癌患者的潜在治疗方法时应予以考虑。

https://cdn.ncbi.nlm.nih.gov/pmc/blobs/bdc7/10850426/df4046e27d7f/gr1.jpg

文献AI研究员

20分钟写一篇综述,助力文献阅读效率提升50倍。

立即体验

用中文搜PubMed

大模型驱动的PubMed中文搜索引擎

马上搜索

文档翻译

学术文献翻译模型,支持多种主流文档格式。

立即体验