Suppr超能文献

半乳甘露聚糖抑制旋毛虫侵入肠道上皮细胞,并通过诱导巨噬细胞极化增强抗体依赖性细胞毒性相关杀伤幼虫的作用。

Galactomannan inhibits Trichinella spiralis invasion of intestinal epithelium cells and enhances antibody-dependent cellular cytotoxicity related killing of larvae by driving macrophage polarization.

机构信息

Department of Parasitology, Medical College, Zhengzhou University, Zhengzhou, 450052, China.

出版信息

Parasite. 2024;31:6. doi: 10.1051/parasite/2024002. Epub 2024 Feb 8.

Abstract

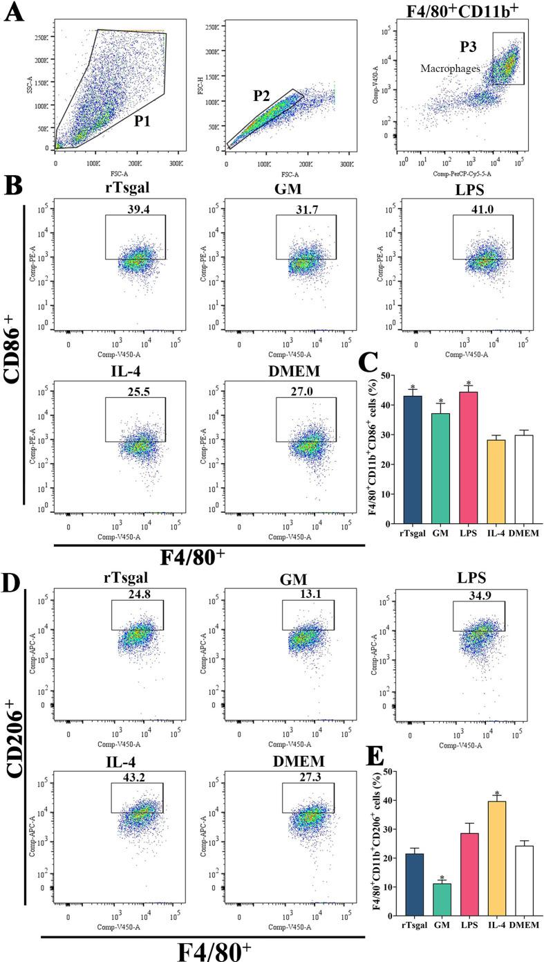
Previous studies have shown that recombinant Trichinella spiralis galectin (rTsgal) is characterized by a carbohydrate recognition domain sequence motif binding to beta-galactoside, and that rTsgal promotes larval invasion of intestinal epithelial cells. Galactomannan is an immunostimulatory polysaccharide composed of a mannan backbone with galactose residues. The aim of this study was to investigate whether galactomannan inhibits larval intrusion of intestinal epithelial cells and enhances antibody-dependent cellular cytotoxicity (ADCC), killing newborn larvae by polarizing macrophages to the M1 phenotype. The results showed that galactomannan specially binds to rTsgal, and abrogated rTsgal facilitation of larval invasion of intestinal epithelial cells. The results of qPCR, Western blotting, and flow cytometry showed that galactomannan and rTsgal activated macrophage M1 polarization, as demonstrated by high expression of iNOS (M1 marker) and M1 related genes (IL-1β, IL-6, and TNF-α), and increased CD86 macrophages. Galactomannan and rTsgal also increased NO production. The killing ability of macrophage-mediated ADCC on larvae was also significantly enhanced in galactomannan- and rTsgal-treated macrophages. The results demonstrated that Tsgal may be considered a potential vaccine target molecule against T. spiralis invasion, and galactomannan may be a novel adjuvant therapeutic agent and potential vaccine adjuvant against T. spiralis infection.

摘要

先前的研究表明,重组旋毛虫半乳糖凝集素(rTsgal)的特征在于与β-半乳糖苷结合的碳水化合物识别结构域序列基序,并且 rTsgal 促进幼虫侵入肠道上皮细胞。半乳甘露聚糖是一种免疫刺激多糖,由甘露聚糖主链和半乳糖残基组成。本研究旨在探讨半乳甘露聚糖是否抑制肠道上皮细胞幼虫侵入,并增强抗体依赖性细胞毒性(ADCC),通过将巨噬细胞极化到 M1 表型来杀死新生幼虫。结果表明,半乳甘露聚糖专门与 rTsgal 结合,并阻断 rTsgal 促进幼虫侵入肠道上皮细胞。qPCR、Western blot 和流式细胞术的结果表明,半乳甘露聚糖和 rTsgal 激活了巨噬细胞 M1 极化,表现为 iNOS(M1 标志物)和 M1 相关基因(IL-1β、IL-6 和 TNF-α)的高表达,以及增加的 CD86 巨噬细胞。半乳甘露聚糖和 rTsgal 还增加了 NO 的产生。在半乳甘露聚糖和 rTsgal 处理的巨噬细胞中,巨噬细胞介导的 ADCC 对幼虫的杀伤能力也显著增强。结果表明,Tsgal 可被视为针对旋毛虫入侵的潜在疫苗靶标分子,而半乳甘露聚糖可能是一种新型佐剂治疗剂和潜在的旋毛虫感染疫苗佐剂。

https://cdn.ncbi.nlm.nih.gov/pmc/blobs/33da/10854486/4b33238105e7/parasite-31-6-fig1.jpg

文献AI研究员

20分钟写一篇综述,助力文献阅读效率提升50倍。

立即体验

用中文搜PubMed

大模型驱动的PubMed中文搜索引擎

马上搜索

文档翻译

学术文献翻译模型,支持多种主流文档格式。

立即体验