Suppr超能文献

免疫调节前药胶束模拟温和热效应重塑肿瘤微环境以增强癌症免疫治疗。

Immunomodulatory Prodrug Micelles Imitate Mild Heat Effects to Reshape Tumor Microenvironment for Enhanced Cancer Immunotherapy.

机构信息

Research Center for Applied Sciences, Academia Sinica, Taipei, 115201, Taiwan.

School of Medicine, College of Medicine, Fu Jen Catholic University, New Taipei City, 242062, Taiwan.

出版信息

ACS Nano. 2024 Feb 20;18(7):5632-5646. doi: 10.1021/acsnano.3c11186. Epub 2024 Feb 12.

Abstract

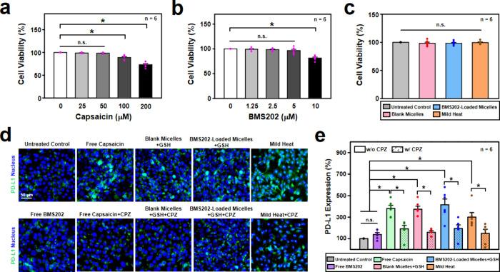
Physical stimulation with mild heat possesses the notable ability to induce immunomodulation within the tumor microenvironment (TME). It transforms the immunosuppressive TME into an immune-active state, making tumors more receptive to immune checkpoint inhibitor (ICI) therapy. Transient receptor potential vanilloid 1 (TRPV1), which can be activated by mild heat, holds the potential to induce these alterations in the TME. However, achieving precise temperature control within tumors while protecting neighboring tissues remains a significant challenge when using external heat sources. Taking inspiration from the heat sensation elicited by capsaicin-containing products activating TRPV1, this study employs capsaicin to chemically stimulate TRPV1, imitating immunomodulatory benefits akin to those induced by mild heat. This involves developing a glutathione (GSH)-responsive immunomodulatory prodrug micelle system to deliver capsaicin and an ICI (BMS202) concurrently. Following intravenous administration, the prodrug micelles accumulate at the tumor site through the enhanced permeability and retention effect. Within the GSH-rich TME, the micelles disintegrate and release capsaicin and BMS202. The released capsaicin activates TRPV1 expressed in the TME, enhancing programmed death ligand 1 expression on tumor cell surfaces and promoting T cell recruitment into the TME, rendering it more immunologically active. Meanwhile, the liberated BMS202 blocks immune checkpoints on tumor cells and T cells, activating the recruited T cells and ultimately eradicating the tumors. This innovative strategy represents a comprehensive approach to fine-tune the TME, significantly amplifying the effectiveness of cancer immunotherapy by exploiting the TRPV1 pathway and enabling control of immunomodulation within the TME.

摘要

温和热刺激具有显著的能力,可以在肿瘤微环境(TME)中诱导免疫调节。它将免疫抑制性 TME 转化为免疫活性状态,使肿瘤对免疫检查点抑制剂(ICI)治疗更敏感。瞬时受体电位香草醛 1(TRPV1)可以被温和的热激活,具有诱导 TME 发生这些改变的潜力。然而,当使用外部热源时,在保护邻近组织的同时实现肿瘤内的精确温度控制仍然是一个重大挑战。受含有辣椒素的产品激活 TRPV1 引起的热感启发,本研究使用辣椒素化学刺激 TRPV1,模拟类似于温和热诱导的免疫调节益处。这涉及开发一种谷胱甘肽(GSH)响应性免疫调节前药胶束系统,同时递送辣椒素和 ICI(BMS202)。静脉注射后,前药胶束通过增强的通透性和保留效应在肿瘤部位积聚。在富含 GSH 的 TME 中,胶束在 GSH 丰富的 TME 中分解并释放辣椒素和 BMS202。释放的辣椒素激活 TME 中表达的 TRPV1,增强肿瘤细胞表面程序性死亡配体 1 的表达,并促进 T 细胞募集到 TME,使其更具免疫活性。同时,释放的 BMS202 阻断肿瘤细胞和 T 细胞上的免疫检查点,激活募集的 T 细胞,最终消灭肿瘤。这种创新策略代表了一种全面的方法,可以精细调节 TME,通过利用 TRPV1 途径显著增强癌症免疫疗法的效果,并实现 TME 内免疫调节的控制。

https://cdn.ncbi.nlm.nih.gov/pmc/blobs/646b/10883120/32f313b629bd/nn3c11186_0001.jpg

文献AI研究员

20分钟写一篇综述,助力文献阅读效率提升50倍。

立即体验

用中文搜PubMed

大模型驱动的PubMed中文搜索引擎

马上搜索

文档翻译

学术文献翻译模型,支持多种主流文档格式。

立即体验