Suppr超能文献

植物冷响应的生理反应及分子机制研究进展

Research progress on the physiological response and molecular mechanism of cold response in plants.

作者信息

Wang Yong, Wang Jin, Sarwar Rehman, Zhang Wei, Geng Rui, Zhu Ke-Ming, Tan Xiao-Li

机构信息

School of Life Sciences, Jiangsu University, Zhenjiang, China.

出版信息

Front Plant Sci. 2024 Jan 30;15:1334913. doi: 10.3389/fpls.2024.1334913. eCollection 2024.

Abstract

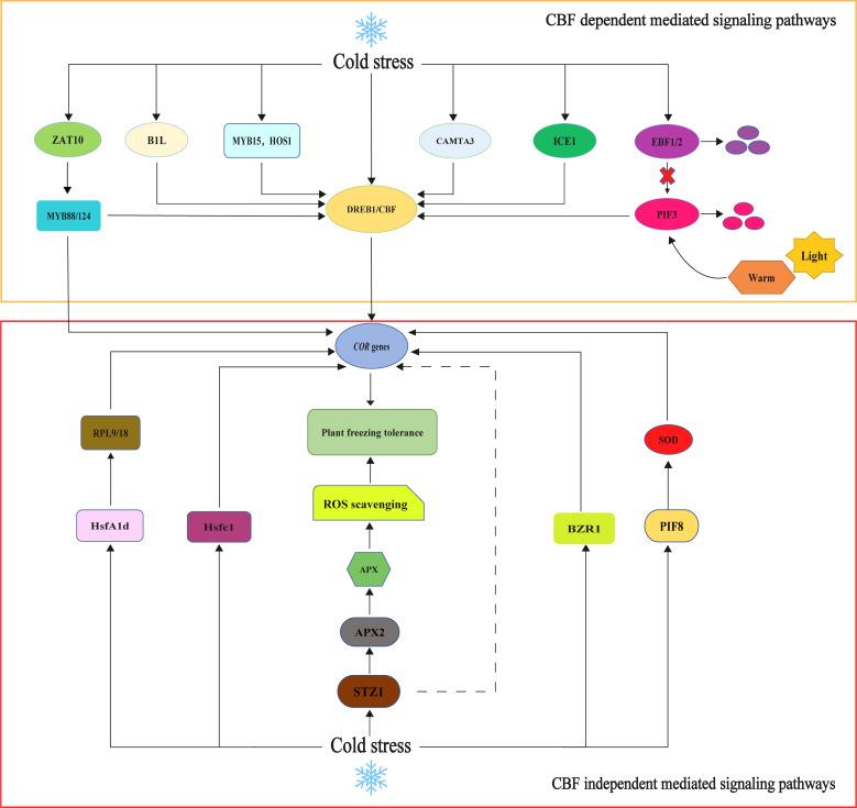
Low temperature is a critical environmental stress factor that restricts crop growth and geographical distribution, significantly impacting crop quality and yield. When plants are exposed to low temperatures, a series of changes occur in their external morphology and internal physiological and biochemical metabolism. This article comprehensively reviews the alterations and regulatory mechanisms of physiological and biochemical indices, such as membrane system stability, redox system, fatty acid content, photosynthesis, and osmoregulatory substances, in response to low-temperature stress in plants. Furthermore, we summarize recent research on signal transduction and regulatory pathways, phytohormones, epigenetic modifications, and other molecular mechanisms mediating the response to low temperatures in higher plants. In addition, we outline cultivation practices to improve plant cold resistance and highlight the cold-related genes used in molecular breeding. Last, we discuss future research directions, potential application prospects of plant cold resistance breeding, and recent significant breakthroughs in the research and application of cold resistance mechanisms.

摘要

低温是限制作物生长和地理分布的关键环境胁迫因素,对作物品质和产量有显著影响。当植物暴露于低温环境时,其外部形态以及内部生理生化代谢会发生一系列变化。本文全面综述了植物在低温胁迫下,膜系统稳定性、氧化还原系统、脂肪酸含量、光合作用和渗透调节物质等生理生化指标的变化及调控机制。此外,我们总结了近期关于信号转导与调控途径、植物激素、表观遗传修饰以及其他介导高等植物对低温响应的分子机制的研究。同时,我们概述了提高植物抗寒性的栽培措施,并着重介绍了分子育种中使用的抗寒相关基因。最后,我们讨论了未来的研究方向、植物抗寒育种的潜在应用前景,以及抗寒机制研究与应用方面的近期重大突破。

https://cdn.ncbi.nlm.nih.gov/pmc/blobs/88e5/10861734/d9857f211a37/fpls-15-1334913-g001.jpg

文献AI研究员

20分钟写一篇综述,助力文献阅读效率提升50倍。

立即体验

用中文搜PubMed

大模型驱动的PubMed中文搜索引擎

马上搜索

文档翻译

学术文献翻译模型,支持多种主流文档格式。

立即体验