Suppr超能文献

淫羊藿苷通过激活AMPK/mTOR/ULK1信号通路诱导自噬,从而发挥对三阴性乳腺癌的抗肿瘤活性。

Icariin exerts anti-tumor activity by inducing autophagy via AMPK/mTOR/ULK1 pathway in triple-negative breast cancer.

作者信息

Zhao Mei, Xu Panling, Shi Wenjing, Wang Juan, Wang Ting, Li Ping

机构信息

Department of Chinese Integrative Medicine Oncology, The First Affiliated Hospital of Anhui Medical University, 120 Wanshui Road, Hefei, 230032, Anhui, People's Republic of China.

Department of Integrated Traditional Chinese and Western Medicine, Anhui Medical University, Hefei, China.

出版信息

Cancer Cell Int. 2024 Feb 14;24(1):74. doi: 10.1186/s12935-024-03266-9.

Abstract

BACKGROUND

Breast cancer is the most prevalent female tumor, of which triple-negative breast cancer (TNBC) accounts for about 15%. Characterized by its aggressive nature and limited treatment options, TNBC currently stands as a significant clinical challenge. This study aimed to investigate the effects of icariin (ICA) on TNBC and explore the underlying molecular mechanism.

METHODS

Cell viability was assessed using CCK-8 assay, whereas the impact of ICA on cell proliferation was determined using colony formation assay and detection of proliferating cell nuclear antigen protein. Wound healing and transwell assays were used to evaluate the effects of ICA on cell migration and invasion, respectively. Flow cytometry was used to analyze cell cycle distribution and apoptosis. Transmission electron microscopy and monodansylcaverine staining were performed to detect the induction of autophagy, whereas molecular docking was conducted to predict the potential targets associated with autophagy. The in vivo anti-tumor effects of ICA were evaluated using a TNBC 4T1 xenograft mouse model. Protein expression levels were examined using immunoblotting and immunohistochemistry.

RESULTS

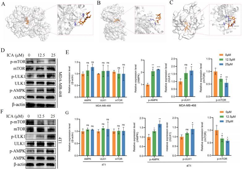
In vitro, ICA effectively suppressed the viability, proliferation, migration, and invasion of TNBC cells and induced G0/G1 phase cell cycle arrest, apoptosis, and autophagy in TNBC cells by regulating the adenosine monophosphate-activated protein kinase (AMPK)/mammalian target of rapamycin (mTOR)/Unc-51-like kinase 1 (ULK1) signaling pathway. The knockdown of AMPK and inhibition of autophagy with 3-methyladenine reversed the effects of ICA, highlighting the importance of AMPK and autophagy in the anti-cancer mechanism of ICA. In vivo, ICA significantly inhibited TNBC growth, promoted autophagy, and regulated AMPK/mTOR/ULK1 pathway.

CONCLUSIONS

Our findings demonstrated that ICA exerts anti-cancer effects against TNBC and the associated molecular mechanisms. This study will help to facilitate further preclinical and clinical investigations for the treatment of TNBC.

摘要

背景

乳腺癌是最常见的女性肿瘤,其中三阴性乳腺癌(TNBC)约占15%。TNBC具有侵袭性强和治疗选择有限的特点,目前是一个重大的临床挑战。本研究旨在探讨淫羊藿苷(ICA)对TNBC的影响,并探索其潜在的分子机制。

方法

使用CCK-8法评估细胞活力,而通过集落形成试验和增殖细胞核抗原蛋白检测来确定ICA对细胞增殖的影响。伤口愈合试验和Transwell试验分别用于评估ICA对细胞迁移和侵袭的影响。流式细胞术用于分析细胞周期分布和凋亡。进行透射电子显微镜检查和单丹磺酰尸胺染色以检测自噬的诱导,同时进行分子对接以预测与自噬相关的潜在靶点。使用TNBC 4T1异种移植小鼠模型评估ICA的体内抗肿瘤作用。通过免疫印迹和免疫组织化学检测蛋白质表达水平。

结果

在体外,ICA通过调节腺苷单磷酸活化蛋白激酶(AMPK)/雷帕霉素哺乳动物靶蛋白(mTOR)/Unc-51样激酶1(ULK1)信号通路,有效抑制TNBC细胞的活力、增殖、迁移和侵袭,并诱导TNBC细胞发生G0/G1期细胞周期阻滞、凋亡和自噬。敲低AMPK并用3-甲基腺嘌呤抑制自噬可逆转ICA的作用,突出了AMPK和自噬在ICA抗癌机制中的重要性。在体内,ICA显著抑制TNBC生长,促进自噬,并调节AMPK/mTOR/ULK1通路。

结论

我们的研究结果表明,ICA对TNBC具有抗癌作用及其相关分子机制。本研究将有助于推动TNBC治疗的进一步临床前和临床研究。

https://cdn.ncbi.nlm.nih.gov/pmc/blobs/4fca/10868106/6851606814a2/12935_2024_3266_Fig1_HTML.jpg

文献AI研究员

20分钟写一篇综述,助力文献阅读效率提升50倍。

立即体验

用中文搜PubMed

大模型驱动的PubMed中文搜索引擎

马上搜索

文档翻译

学术文献翻译模型,支持多种主流文档格式。

立即体验