Suppr超能文献

环状锌指蛋白2(CircZCCHC2)通过miR-1200/TPR轴降低吡柔比星敏感性并促进三阴性乳腺癌发展。

CircZCCHC2 decreases pirarubicin sensitivity and promotes triple-negative breast cancer development via the miR-1200/TPR axis.

作者信息

Zhang Fan, Wei Dexian, Xie Shishun, Ren Liqun, Qiao Sennan, Li Liying, Ji Jiahua, Fan Zhimin

机构信息

Department of Breast Surgery, General Surgery Center, The First Hospital of Jilin University, Changchun, Jilin 130021, China.

Department of Experimental Pharmacology and Toxicology, School of Pharmaceutical Sciences, Jilin University, 1266 Fujin Road, Changchun, Jilin 130021, China.

出版信息

iScience. 2024 Jan 26;27(3):109057. doi: 10.1016/j.isci.2024.109057. eCollection 2024 Mar 15.

Abstract

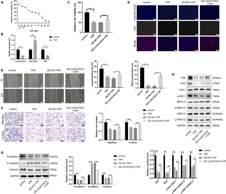
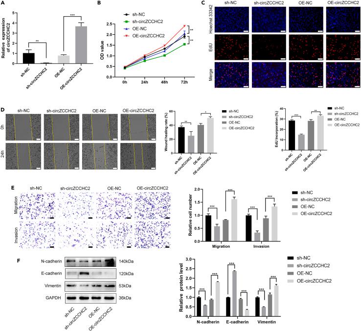
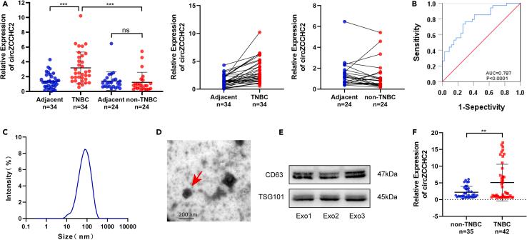
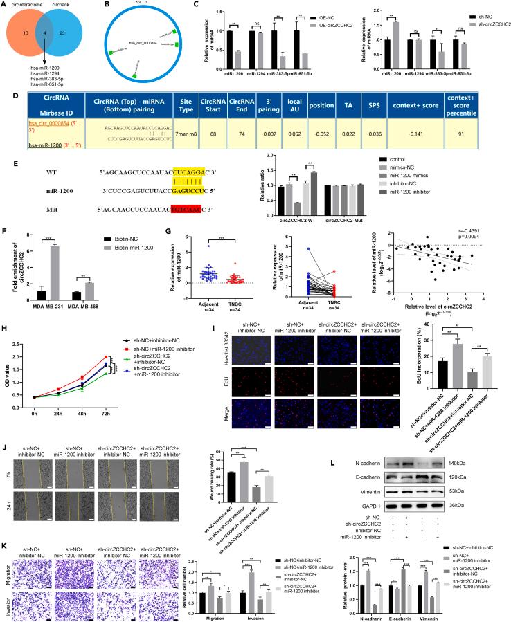
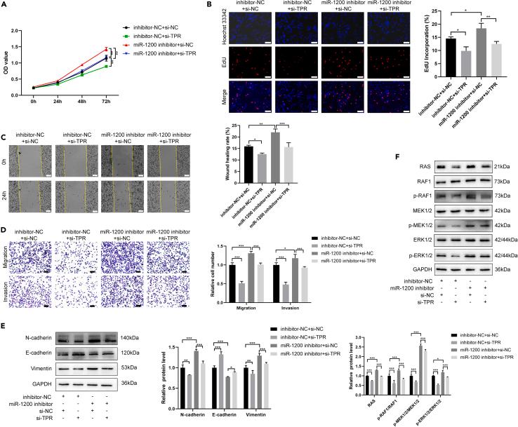
Triple-negative breast cancer (TNBC) has attracted attention due to its poor prognosis and limited treatment options. The mechanisms underlying the association between circular RNAs (circRNAs) and the occurrence and development of TNBC remain unclear. CircZCCHC2 is observed to be upregulated in TNBC cells, tissues, and plasma exosomes. Knockdown of circZCCHC2 inhibited the proliferation, migration, invasion, and epithelial-mesenchymal transition of TNBC cells and . Pirarubicin (THP) treatment downregulated circZCCHC2, and circZCCHC2 affected the sensitivity to THP. CircZCCHC2/miR-1200/translocated promoter region, the nuclear basket protein (TPR) pathway was cascaded and verified. It is demonstrated that circZCCHC2 plays a crucial role in the malignant progression of TNBC via the miR-1200/TPR axis, thereby activating the RAS-RAF-MEK-ERK pathway. The present results indicate that circZCCHC2 has the potential to serve as a novel prognostic biomarker for TNBC.

摘要

三阴性乳腺癌(TNBC)因其预后不良和治疗选择有限而备受关注。环状RNA(circRNAs)与TNBC发生发展之间关联的潜在机制仍不清楚。研究发现,circZCCHC2在TNBC细胞、组织及血浆外泌体中表达上调。敲低circZCCHC2可抑制TNBC细胞的增殖、迁移、侵袭及上皮-间质转化。吡柔比星(THP)处理可下调circZCCHC2,且circZCCHC2影响细胞对THP的敏感性。circZCCHC2/miR-1200/转位启动子区域、核篮蛋白(TPR)通路被串联并验证。结果表明,circZCCHC2通过miR-1200/TPR轴在TNBC的恶性进展中起关键作用,从而激活RAS-RAF-MEK-ERK通路。目前的研究结果表明,circZCCHC2有可能作为TNBC一种新的预后生物标志物。

https://cdn.ncbi.nlm.nih.gov/pmc/blobs/b57d/10867422/b86b23eb314d/fx1.jpg

文献AI研究员

20分钟写一篇综述,助力文献阅读效率提升50倍。

立即体验

用中文搜PubMed

大模型驱动的PubMed中文搜索引擎

马上搜索

文档翻译

学术文献翻译模型,支持多种主流文档格式。

立即体验