Suppr超能文献

缺氧诱导因子-2α(HIF-2α)依赖性 TGFBI 通过激活 PI3K/Akt 通路来抑制细胞凋亡和促进 DNA 修复过程,从而促进卵巢癌的化疗耐药性。

HIF-2α-dependent TGFBI promotes ovarian cancer chemoresistance by activating PI3K/Akt pathway to inhibit apoptosis and facilitate DNA repair process.

机构信息

Department of Obstetrics and Gynecology, The First Affiliated Hospital of Xi'an Jiaotong University, Xi'an, 710061, Shaanxi, People's Republic of China.

Center for Translational Medicine, The First Affiliated Hospital of Xi'an Jiaotong University, Xi'an, 710061, Shaanxi, People's Republic of China.

出版信息

Sci Rep. 2024 Feb 16;14(1):3870. doi: 10.1038/s41598-024-53854-y.

Abstract

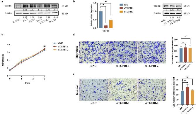
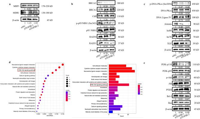
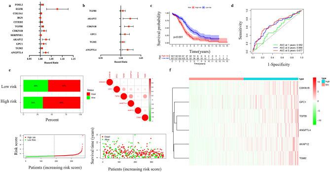
Hypoxia-mediated chemoresistance plays a crucial role in the development of ovarian cancer (OC). However, the roles of hypoxia-related genes (HRGs) in chemoresistance and prognosis prediction and theirs underlying mechanisms remain to be further elucidated. We intended to identify and validate classifiers of hub HRGs for chemoresistance, diagnosis, prognosis as well as immune microenvironment of OC, and to explore the function of the most crucial HRG in the development of the malignant phenotypes. The RNA expression and clinical data of HRGs were systematically evaluated in OC training group. Univariate and multivariate Cox regression analysis were applied to construct hub HRGs classifiers for prognosis and diagnosis assessment. The relationship between classifiers and chemotherapy response and underlying pathways were detected by GSEA, CellMiner and CIBERSORT algorithm, respectively. OC cells were cultured under hypoxia or transfected with HIF-1α or HIF-2α plasmids, and the transcription levels of TGFBI were assessed by quantitative PCR. TGFBI was knocked down by siRNAs in OC cells, CCK8 and in vitro migration and invasion assays were performed to examine the changes in cell proliferation, motility and metastasis. The difference in TGFBI expression was examined between cisplatin-sensitive and -resistant cells, and the effects of TGFBI interference on cell apoptosis, DNA repair and key signaling molecules of cisplatin-resistant OC cells were explored. A total of 179 candidate HRGs were extracted and enrolled into univariate and multivariate Cox regression analysis. Six hub genes (TGFBI, CDKN1B, AKAP12, GPC1, TGM2 and ANGPTL4) were selected to create a HRGs prognosis classifier and four genes (TGFBI, AKAP12, GPC1 and TGM2) were selected to construct diagnosis classifiers. The HRGs prognosis classifier could precisely distinguish OC patients into high-risk and low-risk groups and estimate their clinical outcomes. Furthermore, the high-risk group had higher percentage of Macrophages M2 and exhibited higher expression of immunecheckpoints such as PD-L2. Additionally, the diagnosis classifiers could accurately distinguish OC from normal samples. TGFBI was further verified as a specific key target and demonstrated that its high expression was closely correlated with poor prognosis and chemoresistance of OC. Hypoxia upregulated the expression level of TGFBI. The hypoxia-induced factor HIF-2α but not HIF-1α could directly bind to the promoter region of TGFBI, and facilitate its transcription level. TGFBI was upregulated in cisplatin-sensitive and resistant ovarian cancer cells in a cisplatin time-dependent manner. TGFBI interference downregulated DNA repair-related markers (p-p95/NBS1, RAD51, p-DNA-PKcs, DNA Ligase IV and Artemis), apoptosis-related marker (BCL2) and PI3K/Akt pathway-related markers (PI3K-p110 and p-Akt) in cisplatin-resistant OC cells. In summary, the HRGs prognosis risk classifier could be served as a predictor for OC prognosis and efficacy evaluation. TGFBI, upregulated by HIF-2α as an HRG, promoted OC chemoresistance through activating PI3K/Akt pathway to reduce apoptosis and enhance DNA damage repair pathway.

摘要

缺氧介导的化疗耐药在卵巢癌 (OC) 的发展中起着至关重要的作用。然而,缺氧相关基因 (HRGs) 在化疗耐药和预后预测中的作用及其潜在机制仍有待进一步阐明。我们旨在鉴定和验证用于 OC 化疗耐药、诊断、预后以及免疫微环境的 HRG 枢纽分类器,并探索最关键 HRG 在恶性表型发展中的功能。系统评估了 OC 训练组中 HRGs 的 RNA 表达和临床数据。应用单变量和多变量 Cox 回归分析构建用于预后和诊断评估的 HRG 枢纽分类器。通过 GSEA、CellMiner 和 CIBERSORT 算法分别检测分类器与化疗反应和潜在途径的关系。在缺氧条件下培养 OC 细胞或转染 HIF-1α 或 HIF-2α 质粒,通过 qPCR 评估 TGFBI 的转录水平。在 OC 细胞中用 siRNA 敲低 TGFBI,通过 CCK8 测定、体外迁移和侵袭实验检测细胞增殖、迁移和转移的变化。检测顺铂敏感和耐药细胞中 TGFBI 表达的差异,并探讨 TGFBI 干扰对顺铂耐药 OC 细胞凋亡、DNA 修复和关键信号分子的影响。提取了 179 个候选 HRGs 并纳入单变量和多变量 Cox 回归分析。选择六个 HRG(TGFBI、CDKN1B、AKAP12、GPC1、TGM2 和 ANGPTL4)构建 HRGs 预后分类器,选择四个基因(TGFBI、AKAP12、GPC1 和 TGM2)构建诊断分类器。HRGs 预后分类器可以准确地区分 OC 患者的高危和低危组,并估计他们的临床结局。此外,高危组巨噬细胞 M2 的百分比更高,并且表现出更高的免疫检查点表达,如 PD-L2。此外,诊断分类器可以准确地区分 OC 与正常样本。TGFBI 进一步被验证为特定的关键靶标,其高表达与 OC 的不良预后和化疗耐药密切相关。缺氧上调 TGFBI 的表达水平。缺氧诱导因子 HIF-2α而不是 HIF-1α 可以直接结合 TGFBI 的启动子区域,促进其转录水平。TGFBI 在顺铂敏感和耐药卵巢癌细胞中呈顺铂时间依赖性上调。TGFBI 干扰下调顺铂耐药 OC 细胞中与 DNA 修复相关的标志物 (p-p95/NBS1、RAD51、p-DNA-PKcs、DNA Ligase IV 和 Artemis)、凋亡相关标志物 (BCL2) 和 PI3K/Akt 通路相关标志物 (PI3K-p110 和 p-Akt)。总之,HRGs 预后风险分类器可作为 OC 预后和疗效评估的预测因子。TGFBI 作为 HRG 被 HIF-2α 上调,通过激活 PI3K/Akt 通路减少凋亡并增强 DNA 损伤修复途径来促进 OC 化疗耐药。

https://cdn.ncbi.nlm.nih.gov/pmc/blobs/068e/10873328/23a9f3edfd2c/41598_2024_53854_Fig1_HTML.jpg

文献AI研究员

20分钟写一篇综述,助力文献阅读效率提升50倍。

立即体验

用中文搜PubMed

大模型驱动的PubMed中文搜索引擎

马上搜索

文档翻译

学术文献翻译模型,支持多种主流文档格式。

立即体验