Suppr超能文献

抑制 CK2 可减少缺血性脑卒中后的纤维瘢痕形成,并通过降低 BRD4 磷酸化改善预后。

Inhibition of CK2 Diminishes Fibrotic Scar Formation and Improves Outcomes After Ischemic Stroke via Reducing BRD4 Phosphorylation.

机构信息

Department of Neurology, The First Affiliated Hospital of Chongqing Medical University, 1 Youyi Road, Yuzhong District, Chongqing, 400016, China.

Department of Neurology, The Second People's Hospital of Chongqing Banan District, Chongqing, China.

出版信息

Neurochem Res. 2024 May;49(5):1254-1267. doi: 10.1007/s11064-024-04112-0. Epub 2024 Feb 21.

Abstract

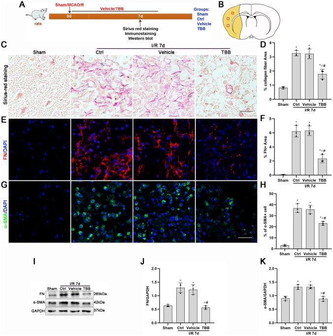
Fibrotic scars play important roles in tissue reconstruction and functional recovery in the late stage of nervous system injury. However, the mechanisms underlying fibrotic scar formation and regulation remain unclear. Casein kinase II (CK2) is a protein kinase that regulates a variety of cellular functions through the phosphorylation of proteins, including bromodomain-containing protein 4 (BRD4). CK2 and BRD4 participate in fibrosis formation in a variety of tissues. However, whether CK2 affects fibrotic scar formation remains unclear, as do the mechanisms of signal regulation after cerebral ischemic injury. In this study, we assessed whether CK2 could modulate fibrotic scar formation after cerebral ischemic injury through BRD4. Primary meningeal fibroblasts were isolated from neonatal rats and treated with transforming growth factor-β1 (TGF-β1), SB431542 (a TGF-β1 receptor kinase inhibitor) or TBB (a highly potent CK2 inhibitor). Adult SD rats were intraperitoneally injected with TBB to inhibit CK2 after MCAO/R. We found that CK2 expression was increased in vitro in the TGF-β1-induced fibrosis model and in vivo in the MCAO/R injury model. The TGF-β1 receptor kinase inhibitor SB431542 decreased CK2 expression in fibroblasts. The CK2 inhibitor TBB reduced the increases in proliferation, migration and activation of fibroblasts caused by TGF-β1 in vitro, and it inhibited fibrotic scar formation, ameliorated histopathological damage, protected Nissl bodies, decreased infarct volume and alleviated neurological deficits after MCAO/R injury in vivo. Furthermore, CK2 inhibition decreased BRD4 phosphorylation both in vitro and in vivo. The findings of the present study suggested that CK2 may control BRD4 phosphorylation to regulate fibrotic scar formation, to affecting outcomes after ischemic stroke.

摘要

纤维疤痕在神经系统损伤后期的组织重建和功能恢复中起着重要作用。然而,纤维疤痕形成和调节的机制仍不清楚。酪蛋白激酶 2(CK2)是一种通过磷酸化蛋白质调节多种细胞功能的蛋白激酶,包括溴结构域蛋白 4(BRD4)。CK2 和 BRD4 参与多种组织的纤维化形成。然而,CK2 是否影响纤维疤痕形成以及脑缺血损伤后的信号调节机制尚不清楚。在这项研究中,我们评估了 CK2 是否可以通过 BRD4 调节脑缺血损伤后的纤维疤痕形成。从新生大鼠中分离出脑膜原代成纤维细胞,并用转化生长因子-β1(TGF-β1)、SB431542(TGF-β1 受体激酶抑制剂)或 TBB(一种高活性 CK2 抑制剂)处理。MCAO/R 后,SD 大鼠腹腔内注射 TBB 以抑制 CK2。我们发现,体外 TGF-β1 诱导的纤维化模型和体内 MCAO/R 损伤模型中 CK2 表达增加。TGF-β1 受体激酶抑制剂 SB431542 降低了成纤维细胞中的 CK2 表达。CK2 抑制剂 TBB 减少了 TGF-β1 在体外引起的成纤维细胞增殖、迁移和激活的增加,并抑制了纤维疤痕形成,改善了组织病理学损伤,保护了尼氏体,减少了 MCAO/R 损伤后体内的梗死体积并减轻了神经功能缺损。此外,CK2 抑制在体内和体外均降低了 BRD4 磷酸化。本研究的结果表明,CK2 可能通过控制 BRD4 磷酸化来调节纤维疤痕形成,从而影响缺血性中风后的结局。

https://cdn.ncbi.nlm.nih.gov/pmc/blobs/0719/10991067/9248c5fb3d3c/11064_2024_4112_Fig1_HTML.jpg

文献AI研究员

20分钟写一篇综述,助力文献阅读效率提升50倍。

立即体验

用中文搜PubMed

大模型驱动的PubMed中文搜索引擎

马上搜索

文档翻译

学术文献翻译模型,支持多种主流文档格式。

立即体验