Suppr超能文献

通过分子内双价胶实现靶向蛋白降解。

Targeted protein degradation via intramolecular bivalent glues.

机构信息

Centre for Targeted Protein Degradation, School of Life Sciences, University of Dundee, Dundee, UK.

CeMM Research Center for Molecular Medicine of the Austrian Academy of Sciences, Vienna, Austria.

出版信息

Nature. 2024 Mar;627(8002):204-211. doi: 10.1038/s41586-024-07089-6. Epub 2024 Feb 21.

Abstract

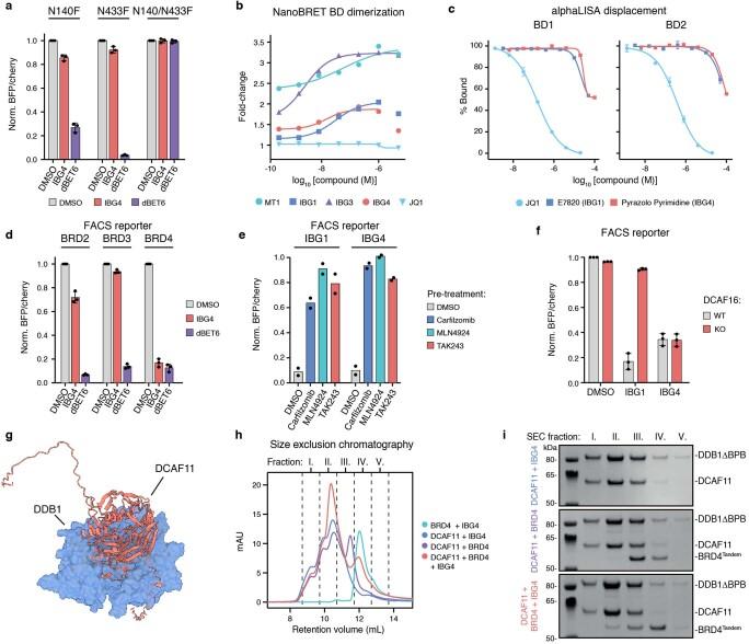
Targeted protein degradation is a pharmacological modality that is based on the induced proximity of an E3 ubiquitin ligase and a target protein to promote target ubiquitination and proteasomal degradation. This has been achieved either via proteolysis-targeting chimeras (PROTACs)-bifunctional compounds composed of two separate moieties that individually bind the target and E3 ligase, or via molecular glues that monovalently bind either the ligase or the target. Here, using orthogonal genetic screening, biophysical characterization and structural reconstitution, we investigate the mechanism of action of bifunctional degraders of BRD2 and BRD4, termed intramolecular bivalent glues (IBGs), and find that instead of connecting target and ligase in trans as PROTACs do, they simultaneously engage and connect two adjacent domains of the target protein in cis. This conformational change 'glues' BRD4 to the E3 ligases DCAF11 or DCAF16, leveraging intrinsic target-ligase affinities that do not translate to BRD4 degradation in the absence of compound. Structural insights into the ternary BRD4-IBG1-DCAF16 complex guided the rational design of improved degraders of low picomolar potency. We thus introduce a new modality in targeted protein degradation, which works by bridging protein domains in cis to enhance surface complementarity with E3 ligases for productive ubiquitination and degradation.

摘要

靶向蛋白降解是一种药理学模式,基于诱导 E3 泛素连接酶和靶蛋白的接近,以促进靶蛋白泛素化和蛋白酶体降解。这可以通过蛋白酶体靶向嵌合体(PROTACs)-由两个单独的部分组成的双功能化合物来实现,这些部分分别结合靶标和 E3 连接酶,或者通过单键结合连接酶或靶标的分子胶来实现。在这里,我们使用正交遗传筛选、生物物理特性分析和结构重建,研究了 BRD2 和 BRD4 的双功能降解剂(称为分子内双价胶)的作用机制,发现它们不是像 PROTACs 那样在反式连接靶标和连接酶,而是同时在顺式结合靶蛋白的两个相邻结构域。这种构象变化“胶合”BRD4 到 E3 连接酶 DCAF11 或 DCAF16,利用固有靶标-连接酶亲和力,在没有化合物的情况下不会转化为 BRD4 降解。对三元 BRD4-IBG1-DCAF16 复合物的结构洞察指导了具有低皮摩尔效力的改进降解剂的合理设计。因此,我们引入了一种新的靶向蛋白降解模式,该模式通过在顺式桥接蛋白结构域来增强与 E3 连接酶的表面互补性,从而促进有效的泛素化和降解。

https://cdn.ncbi.nlm.nih.gov/pmc/blobs/a560/10917667/ca11b9e045f5/41586_2024_7089_Fig1_HTML.jpg

文献AI研究员

20分钟写一篇综述,助力文献阅读效率提升50倍。

立即体验

用中文搜PubMed

大模型驱动的PubMed中文搜索引擎

马上搜索

文档翻译

学术文献翻译模型,支持多种主流文档格式。

立即体验