Suppr超能文献

酸性胆盐诱导的外泌体递送表皮生长因子受体调节巨噬细胞M2极化以促进食管腺癌细胞增殖。

Exosome-Delivered EGFR Induced by Acidic Bile Salts Regulates Macrophage M2 Polarization to Promote Esophageal Adenocarcinoma Cell Proliferation.

作者信息

Chen Chuangui, Ding Jinsheng, Ma Zhao, Xie Yongjie, Zhang Linhua, Zhu Dunwan

机构信息

Department of Minimally Invasive Esophagus Surgery, Tianjin's Clinical Research Center for Cancer, National Clinical Research Center of Cancer, Tianjin Medical University Cancer Institute and Hospital, Key Laboratory of Cancer Prevention and Therapy, Tianjin, 300060, People's Republic of China.

Beijing Viewsolid Biotechnology Co., LTD, Beijing, 102200, People's Republic of China.

出版信息

Onco Targets Ther. 2024 Feb 16;17:113-128. doi: 10.2147/OTT.S437560. eCollection 2024.

Abstract

PURPOSE

Chronic gastroesophageal reflux disease (GERD) causes the abnormal reflux of acid and bile salts, which would induce Barrett's esophagus (BE) and esophageal adenocarcinoma (EAC). EGFR, as one of main components of the exosome, plays an important role in cancer progression. Here, we investigated the role of acidic bile salts (ABS)-induced exosomal EGFR in EAC cell proliferation.

METHODS

Electronic microscopic examination and Western blot were used to identify exosomes. Western blot, siRNA transfection, enzyme-linked immunosorbent assay, qRT-PCR, cell viability detection, mouse xenograft tumor models, and immunohistochemical staining were performed to study the function of ABS-induced exosomal EGFR in cell proliferation.

RESULTS

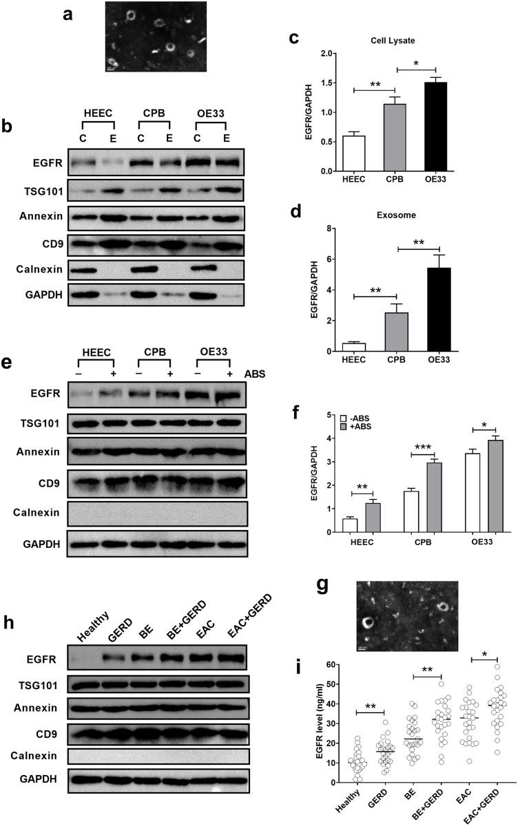
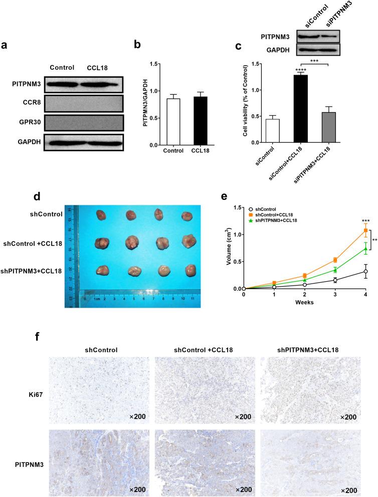
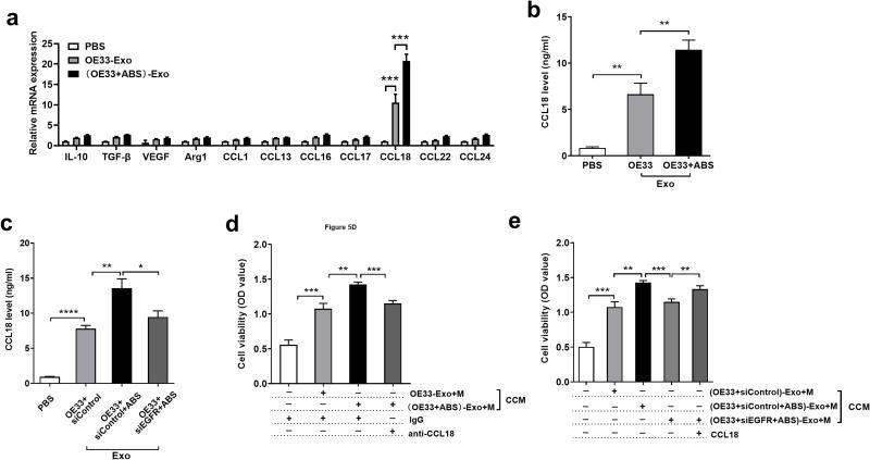
We found that ABS improved the exosomal EGFR level of normal human esophageal epithelial cells, BE cells, and BE-associated adenocarcinoma cells. The results were confirmed in the serum-derived exosomes from healthy persons and patients suffering from GERD, BE with or without GERD, and EAC with or without GERD. Moreover, cell line-derived exosomal EGFR was found to promote macrophage M2 polarization through the PI3K-AKT pathway. The co-incubation medium of macrophages and exosomes improved cell proliferation and tumor growth, which depended on the exosomal EGFR level. CCL18 was identified as the most effective component of the co-incubation medium to promote EAC cell proliferation by binding to its receptor PITPNM3 in vitro and in vivo.

CONCLUSION

Our findings demonstrate that ABS-induced exosomal EGFR regulates macrophage M2 polarization to promote EAC proliferation. This study provides an important insight into the role of ABS in EAC development.

摘要

目的

慢性胃食管反流病(GERD)会导致酸和胆盐异常反流,进而诱发巴雷特食管(BE)和食管腺癌(EAC)。表皮生长因子受体(EGFR)作为外泌体的主要成分之一,在癌症进展中起重要作用。在此,我们研究了酸性胆盐(ABS)诱导的外泌体EGFR在EAC细胞增殖中的作用。

方法

采用电子显微镜检查和蛋白质印迹法鉴定外泌体。运用蛋白质印迹法、小干扰RNA转染、酶联免疫吸附测定、定量逆转录聚合酶链反应、细胞活力检测、小鼠异种移植瘤模型及免疫组织化学染色等方法,研究ABS诱导的外泌体EGFR在细胞增殖中的功能。

结果

我们发现ABS提高了正常人食管上皮细胞、BE细胞和BE相关腺癌细胞中外泌体EGFR的水平。在来自健康人和GERD患者、伴有或不伴有GERD的BE患者以及伴有或不伴有GERD的EAC患者的血清来源外泌体中,这一结果得到了证实。此外,发现细胞系来源的外泌体EGFR通过PI3K-AKT途径促进巨噬细胞M2极化。巨噬细胞与外泌体的共孵育培养基可改善细胞增殖和肿瘤生长,这取决于外泌体EGFR的水平。在体外和体内,CCL18被鉴定为共孵育培养基中通过与其受体PITPNM3结合促进EAC细胞增殖的最有效成分。

结论

我们的研究结果表明,ABS诱导的外泌体EGFR调节巨噬细胞M2极化以促进EAC增殖。本研究为ABS在EAC发生发展中的作用提供了重要见解。

https://cdn.ncbi.nlm.nih.gov/pmc/blobs/79ba/10879628/191cf7f46513/OTT-17-113-g0001.jpg

文献AI研究员

20分钟写一篇综述,助力文献阅读效率提升50倍。

立即体验

用中文搜PubMed

大模型驱动的PubMed中文搜索引擎

马上搜索

文档翻译

学术文献翻译模型,支持多种主流文档格式。

立即体验