Suppr超能文献

长新冠相关认知障碍患者的血脑屏障破坏和持续的全身炎症。

Blood-brain barrier disruption and sustained systemic inflammation in individuals with long COVID-associated cognitive impairment.

机构信息

Smurfit Institute of Genetics, Trinity College Dublin, Dublin, Ireland.

Department of Neurology, Health Care Centre, St James's Hospital, Dublin, Ireland.

出版信息

Nat Neurosci. 2024 Mar;27(3):421-432. doi: 10.1038/s41593-024-01576-9. Epub 2024 Feb 22.

Abstract

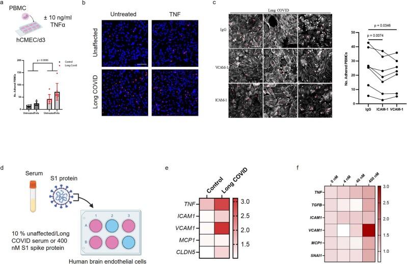
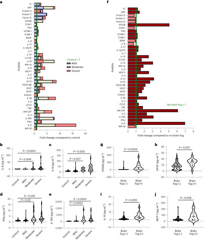
Vascular disruption has been implicated in coronavirus disease 2019 (COVID-19) pathogenesis and may predispose to the neurological sequelae associated with long COVID, yet it is unclear how blood-brain barrier (BBB) function is affected in these conditions. Here we show that BBB disruption is evident during acute infection and in patients with long COVID with cognitive impairment, commonly referred to as brain fog. Using dynamic contrast-enhanced magnetic resonance imaging, we show BBB disruption in patients with long COVID-associated brain fog. Transcriptomic analysis of peripheral blood mononuclear cells revealed dysregulation of the coagulation system and a dampened adaptive immune response in individuals with brain fog. Accordingly, peripheral blood mononuclear cells showed increased adhesion to human brain endothelial cells in vitro, while exposure of brain endothelial cells to serum from patients with long COVID induced expression of inflammatory markers. Together, our data suggest that sustained systemic inflammation and persistent localized BBB dysfunction is a key feature of long COVID-associated brain fog.

摘要

血管功能障碍与 2019 年冠状病毒病(COVID-19)发病机制有关,并可能导致与长 COVID 相关的神经后遗症,但目前尚不清楚这些情况下血脑屏障(BBB)的功能如何受到影响。在这里,我们表明 BBB 破坏在急性感染和长 COVID 伴有认知障碍(通常称为脑雾)的患者中很明显。我们使用动态对比增强磁共振成像显示了长 COVID 相关脑雾患者的 BBB 破坏。外周血单核细胞的转录组分析显示,在脑雾患者中,凝血系统失调和适应性免疫反应减弱。相应地,外周血单核细胞在体外对人脑血管内皮细胞的黏附增加,而长 COVID 患者的血清暴露于脑内皮细胞可诱导炎症标志物的表达。总之,我们的数据表明,持续的全身炎症和持续的局部 BBB 功能障碍是长 COVID 相关脑雾的一个关键特征。

https://cdn.ncbi.nlm.nih.gov/pmc/blobs/1962/10917679/9ef3f9012d2d/41593_2024_1576_Fig1_HTML.jpg

文献AI研究员

20分钟写一篇综述,助力文献阅读效率提升50倍。

立即体验

用中文搜PubMed

大模型驱动的PubMed中文搜索引擎

马上搜索

文档翻译

学术文献翻译模型,支持多种主流文档格式。

立即体验