Suppr超能文献

溶质载体家族25成员17(SLC25A17)通过活性氧(ROS)介导的Janus激酶2/信号转导和转录激活因子3(JAK2/STAT3)信号通路抑制自噬,从而促进三阴性乳腺癌的肿瘤发生。

SLC25A17 inhibits autophagy to promote triple-negative breast cancer tumorigenesis by ROS-mediated JAK2/STAT3 signaling pathway.

作者信息

Zhou Haiting, Li Jiahao, He Yi, Xia Xiaohui, Liu Junxia, Xiong Huihua

机构信息

Department of Oncology, Tongji Hospital, Tongji Medical College, Huazhong University of Science and Technology, 1095 Jiefang Road, Wuhan, 430030, Hubei, P.R. China.

Department of Orthopedics, Tongji Hospital, Tongji Medical College, Huazhong University of Science and Technology, Wuhan, 430030, Hubei, P.R. China.

出版信息

Cancer Cell Int. 2024 Feb 24;24(1):85. doi: 10.1186/s12935-024-03270-z.

Abstract

BACKGROUND

SLC25A17, a peroxisomal solute carrier, has been implicated in various physiological and pathological processes. However, its precise roles and underlying mechanisms in triple-negative breast cancer (TNBC) remain incompletely understood.

METHODS

The expression and survival data of breast cancer were derived from TCGA and GEO databases. A variety of in vitro assays were conducted, including proliferation, apoptosis, cell cycle, migration, and invasion. Reactive oxygen species (ROS) were measured by immunofluorescence microscopy and flow cytometry. The levels of autophagy were assessed by mRFP-GFP-LC3 confocal microscopy scanning, western blotting, and electron microscopy.

RESULTS

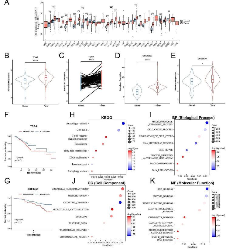
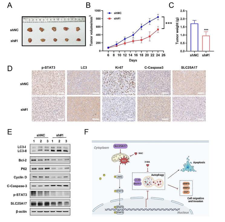
SLC25A17 was highly expressed in breast cancer tissues, which was found to be associated with unfavorable prognosis. Functional assays demonstrated that SLC25A17 knockdown suppressed proliferation, epithelial-mesenchymal transition (EMT), migration, and invasion. Moreover, it prompted apoptosis and autophagy. On the other hand, SLC25A17 knockdown promoted autophagy through triggering ROS accumulation, which was counteracted by N-acetyl-l-cysteine (NAC). Furthermore, the pro-apoptotic effect of SLC25A17 knockdown was reversed when treated with autophagy inhibitor 3-MA in TNBC cells, suggesting that SLC25A17 knockdown-induced autophagic cell death. Mechanistically, SLC25A17 performed its function through regulation JAK2/STAT3 signaling in TNBC. In a nude mice xenograft study, SLC25A17 knockdown markedly decreased breast tumor growth and metastasis.

CONCLUSION

SLC25A17 up-regulation may be a critical factor driving TNBC progression by modulating ROS production and autophagy. Consequently, targeting SLC25A17 could be an effective therapeutic strategy against TNBC.

摘要

背景

溶质载体家族25成员17(SLC25A17)是一种过氧化物酶体溶质载体,参与多种生理和病理过程。然而,其在三阴性乳腺癌(TNBC)中的具体作用及潜在机制仍不完全清楚。

方法

乳腺癌的表达和生存数据来自癌症基因组图谱(TCGA)和基因表达综合数据库(GEO)。进行了多种体外实验,包括增殖、凋亡、细胞周期、迁移和侵袭实验。通过免疫荧光显微镜和流式细胞术检测活性氧(ROS)。通过mRFP-GFP-LC3共聚焦显微镜扫描、蛋白质免疫印迹法和电子显微镜评估自噬水平。

结果

SLC25A17在乳腺癌组织中高表达,且与不良预后相关。功能实验表明,敲低SLC25A17可抑制增殖、上皮-间质转化(EMT)、迁移和侵袭。此外,还可促进凋亡和自噬。另一方面,敲低SLC25A17通过触发ROS积累促进自噬,而N-乙酰-L-半胱氨酸(NAC)可抵消这种作用。此外,在TNBC细胞中用自噬抑制剂3-甲基腺嘌呤(3-MA)处理后,敲低SLC25A17的促凋亡作用被逆转,这表明敲低SLC25A17可诱导自噬性细胞死亡。机制上,SLC25A17通过调节TNBC中的JAK2/STAT3信号发挥其功能。在裸鼠异种移植研究中,敲低SLC25A17可显著降低乳腺肿瘤的生长和转移。

结论

SLC25A17上调可能是通过调节ROS产生和自噬驱动TNBC进展的关键因素。因此,靶向SLC25A17可能是一种有效的TNBC治疗策略。

https://cdn.ncbi.nlm.nih.gov/pmc/blobs/7079/10893722/19ac479b4450/12935_2024_3270_Fig1_HTML.jpg

文献AI研究员

20分钟写一篇综述,助力文献阅读效率提升50倍。

立即体验

用中文搜PubMed

大模型驱动的PubMed中文搜索引擎

马上搜索

文档翻译

学术文献翻译模型,支持多种主流文档格式。

立即体验