Suppr超能文献

BDH2 通过促进胃癌中 Nrf2 的泛素化来触发 ROS 诱导的细胞死亡和自噬。

BDH2 triggers ROS-induced cell death and autophagy by promoting Nrf2 ubiquitination in gastric cancer.

机构信息

Department of Gastrointestinal Surgery, Affiliated Hospital of Nantong University, 20 Xisi Street, Nantong, Jiangsu, China.

Research Center of Clinical Medicine, Affiliated Hospital of Nantong University, 20 Xisi Street, Nantong, China.

出版信息

J Exp Clin Cancer Res. 2020 Jun 30;39(1):123. doi: 10.1186/s13046-020-01620-z.

Abstract

BACKGROUND

3-Hydroxy butyrate dehydrogenase 2 (BDH2) is a short-chain dehydrogenase/reductase family member that plays a key role in the development and pathogenesis of human cancers. However, the role of BDH2 in gastric cancer (GC) remains largely unclear. Our study aimed to ascertain the regulatory mechanisms of BDH2 in GC, which could be used to develop new therapeutic strategies.

METHODS

Western blotting, immunohistochemistry, and RT-PCR were used to investigate the expression of BDH2 in GC specimens and cell lines. Its correlation with the clinicopathological characteristics and prognosis of GC patients was analysed. Functional assays, such as CCK-8 and TUNEL assays, transmission electron microscopy, and an in vivo tumour growth assay, were performed to examine the proliferation, apoptosis, and autophagy of GC cells. Related molecular mechanisms were clarified by luciferase reporter, coimmunoprecipitation, and ubiquitination assays.

RESULTS

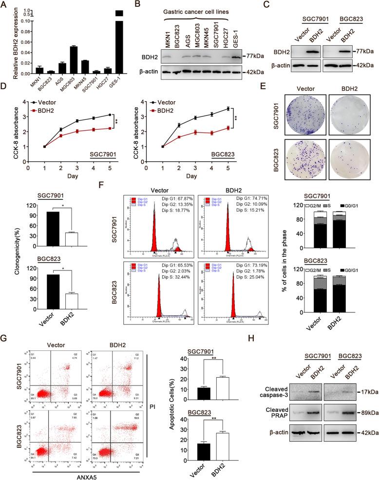
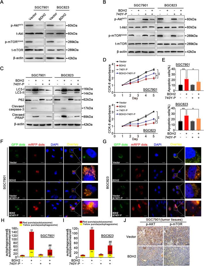
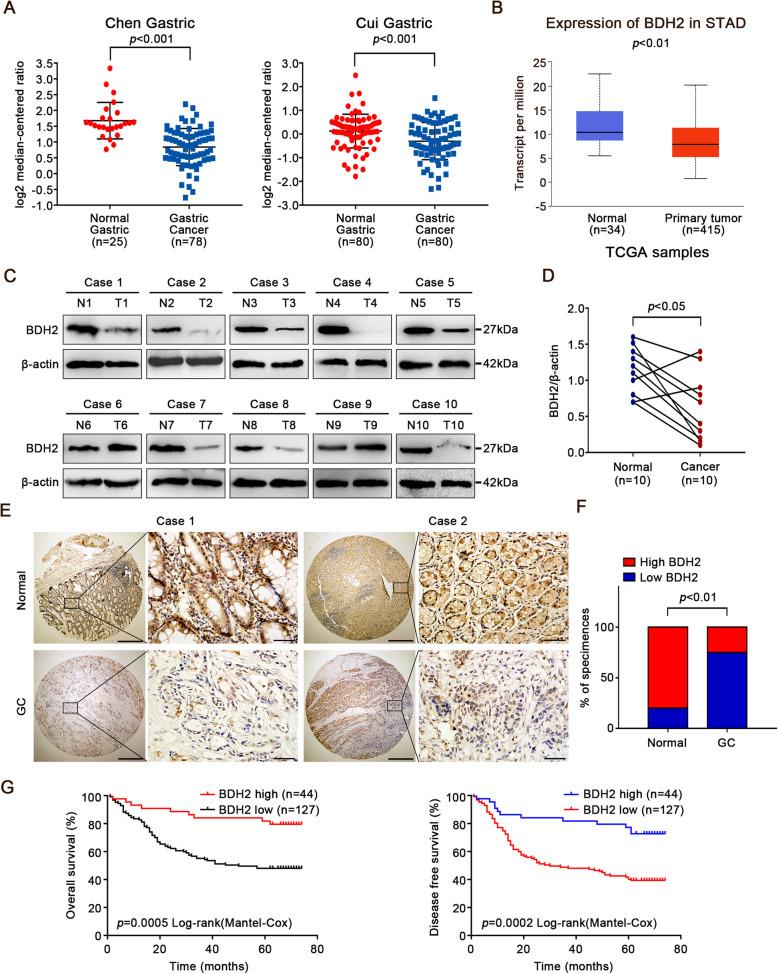
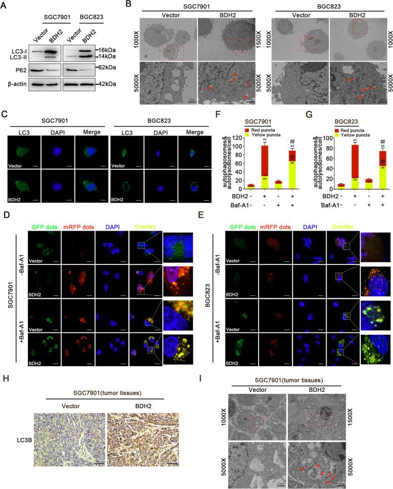
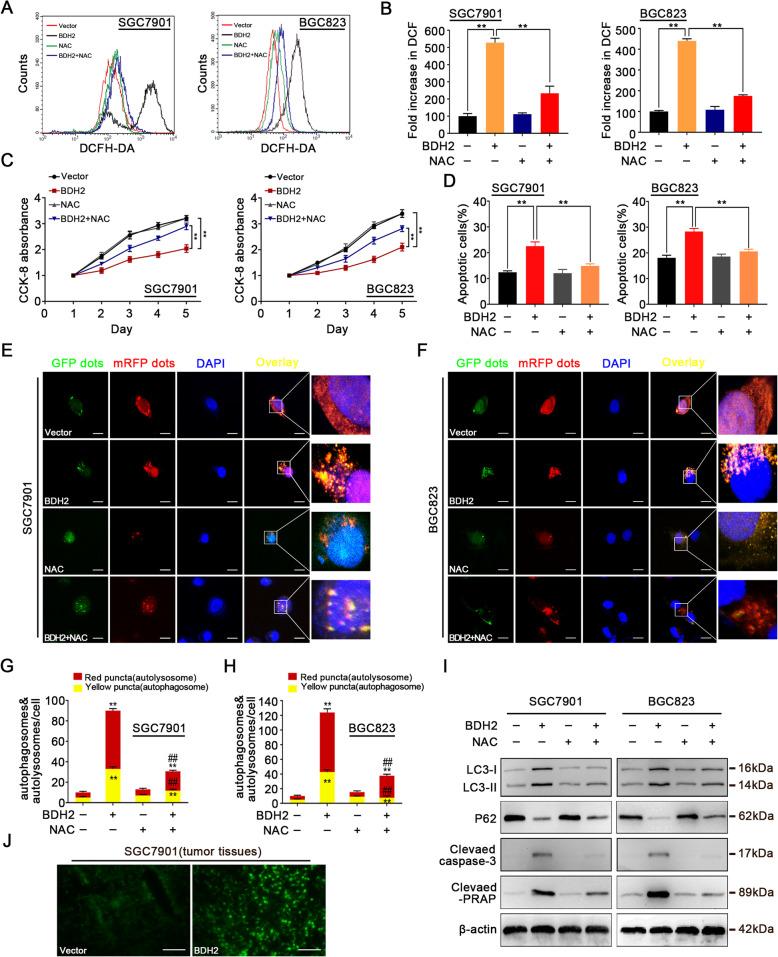
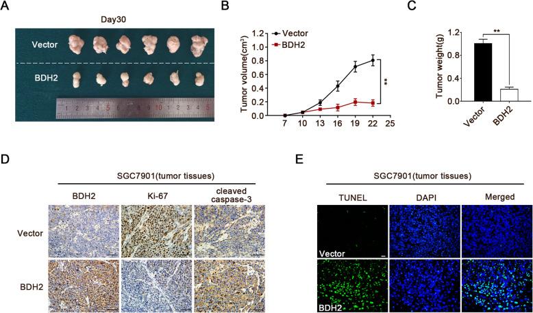
BDH2 was markedly downregulated in GC tissues and cells, and the low expression of BDH2 was associated with poor survival of GC patients. Functionally, BDH2 overexpression significantly induced apoptosis and autophagy in vitro and in vivo. Mechanistically, BDH2 promoted Keap1 interaction with Nrf2 to increase the ubiquitination level of Nrf2. Ubiquitination/degradation of Nrf2 inhibited the activity of ARE to increase accumulation of reactive oxygen species (ROS), thereby inhibiting the phosphorylation levels of Akt and mTOR.

CONCLUSIONS

Our study indicates that BDH2 is an important tumour suppressor in GC. BDH2 regulates intracellular ROS levels to mediate the PI3K/Akt/mTOR pathway through Keap1/Nrf2/ARE signalling, thereby inhibiting the growth of GC.

摘要

背景

3-羟丁酸脱氢酶 2(BDH2)是短链脱氢酶/还原酶家族成员,在人类癌症的发生和发展中起关键作用。然而,BDH2 在胃癌(GC)中的作用在很大程度上仍不清楚。我们的研究旨在确定 BDH2 在 GC 中的调控机制,这可能用于开发新的治疗策略。

方法

使用 Western blot、免疫组化和 RT-PCR 检测 GC 标本和细胞系中 BDH2 的表达。分析其与 GC 患者临床病理特征和预后的相关性。进行 CCK-8 和 TUNEL 测定、透射电镜以及体内肿瘤生长测定等功能测定,以检测 GC 细胞的增殖、凋亡和自噬。通过荧光素酶报告、共免疫沉淀和泛素化测定等方法阐明相关的分子机制。

结果

BDH2 在 GC 组织和细胞中明显下调,BDH2 的低表达与 GC 患者的不良生存相关。功能上,BDH2 过表达显著诱导体外和体内的细胞凋亡和自噬。在机制上,BDH2 促进 Keap1 与 Nrf2 相互作用,增加 Nrf2 的泛素化水平。Nrf2 的泛素化/降解抑制了 ARE 的活性,从而增加活性氧(ROS)的积累,从而抑制 Akt 和 mTOR 的磷酸化水平。

结论

我们的研究表明,BDH2 是 GC 中的一个重要肿瘤抑制因子。BDH2 通过 Keap1/Nrf2/ARE 信号通路调节细胞内 ROS 水平,从而抑制 GC 的生长。

https://cdn.ncbi.nlm.nih.gov/pmc/blobs/ac8c/7325376/5d26d6d8454a/13046_2020_1620_Fig1_HTML.jpg

文献AI研究员

20分钟写一篇综述,助力文献阅读效率提升50倍。

立即体验

用中文搜PubMed

大模型驱动的PubMed中文搜索引擎

马上搜索

文档翻译

学术文献翻译模型,支持多种主流文档格式。

立即体验