Suppr超能文献

KDM3B 抑制剂破坏融合阳性横纹肌肉瘤中 PAX3-FOXO1 的致癌活性。

KDM3B inhibitors disrupt the oncogenic activity of PAX3-FOXO1 in fusion-positive rhabdomyosarcoma.

机构信息

Genetics Branch, NCI, NIH, Bethesda, MD, USA.

Department of Genetics and Genome Sciences, Case Western Reserve University, Cleveland, OH, USA.

出版信息

Nat Commun. 2024 Feb 24;15(1):1703. doi: 10.1038/s41467-024-45902-y.

Abstract

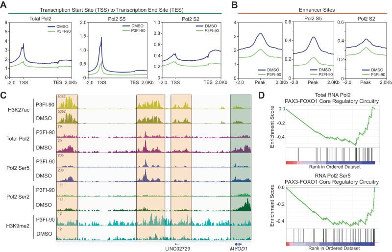
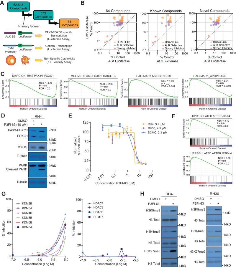
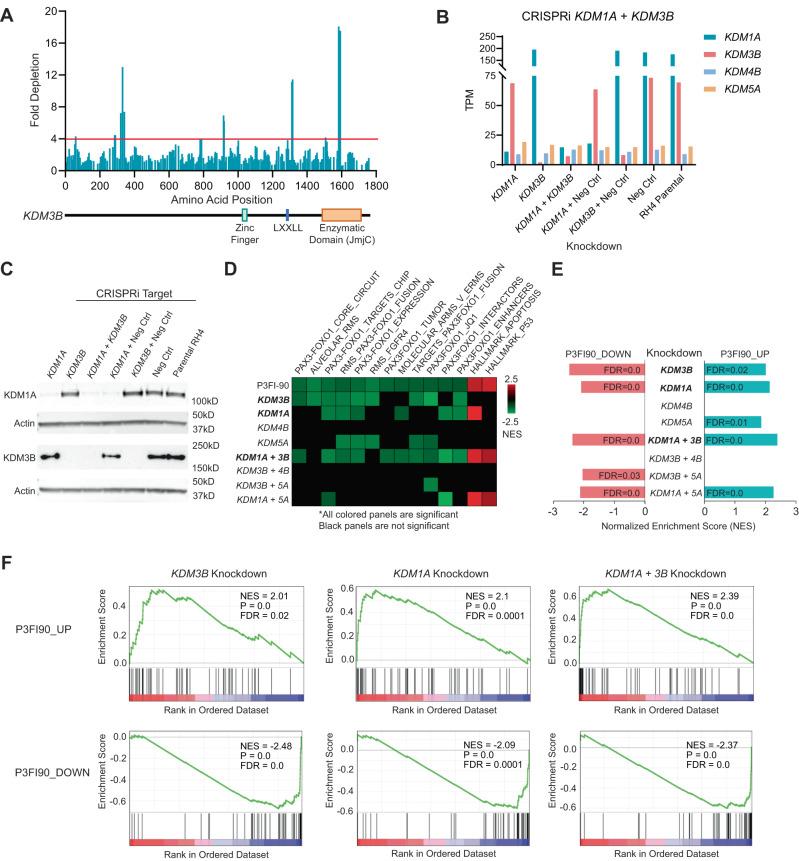
Fusion-positive rhabdomyosarcoma (FP-RMS) is an aggressive pediatric sarcoma driven primarily by the PAX3-FOXO1 fusion oncogene, for which therapies targeting PAX3-FOXO1 are lacking. Here, we screen 62,643 compounds using an engineered cell line that monitors PAX3-FOXO1 transcriptional activity identifying a hitherto uncharacterized compound, P3FI-63. RNA-seq, ATAC-seq, and docking analyses implicate histone lysine demethylases (KDMs) as its targets. Enzymatic assays confirm the inhibition of multiple KDMs with the highest selectivity for KDM3B. Structural similarity search of P3FI-63 identifies P3FI-90 with improved solubility and potency. Biophysical binding of P3FI-90 to KDM3B is demonstrated using NMR and SPR. P3FI-90 suppresses the growth of FP-RMS in vitro and in vivo through downregulating PAX3-FOXO1 activity, and combined knockdown of KDM3B and KDM1A phenocopies P3FI-90 effects. Thus, we report KDM inhibitors P3FI-63 and P3FI-90 with the highest specificity for KDM3B. Their potent suppression of PAX3-FOXO1 activity indicates a possible therapeutic approach for FP-RMS and other transcriptionally addicted cancers.

摘要

融合阳性横纹肌肉瘤 (FP-RMS) 是一种侵袭性儿科肉瘤,主要由 PAX3-FOXO1 融合癌基因驱动,针对该融合癌基因的治疗方法仍缺乏。在这里,我们使用监测 PAX3-FOXO1 转录活性的工程细胞系筛选了 62643 种化合物,鉴定出一种迄今尚未表征的化合物 P3FI-63。RNA-seq、ATAC-seq 和对接分析表明组蛋白赖氨酸去甲基酶 (KDMs) 是其靶点。酶促分析证实该化合物可抑制多种 KDMs,对 KDM3B 的选择性最高。P3FI-63 的结构相似性搜索确定了具有更高溶解度和效力的 P3FI-90。使用 NMR 和 SPR 证明了 P3FI-90 与 KDM3B 的生物物理结合。P3FI-90 通过下调 PAX3-FOXO1 活性在体外和体内抑制 FP-RMS 的生长,并且 KDM3B 和 KDM1A 的联合敲低可模拟 P3FI-90 的作用。因此,我们报告了 KDM 抑制剂 P3FI-63 和 P3FI-90,它们对 KDM3B 具有最高的特异性。它们对 PAX3-FOXO1 活性的强烈抑制表明,它们可能是治疗 FP-RMS 和其他转录依赖性癌症的一种方法。

https://cdn.ncbi.nlm.nih.gov/pmc/blobs/b293/10894237/9e112c652244/41467_2024_45902_Fig1_HTML.jpg

文献AI研究员

20分钟写一篇综述,助力文献阅读效率提升50倍。

立即体验

用中文搜PubMed

大模型驱动的PubMed中文搜索引擎

马上搜索

文档翻译

学术文献翻译模型,支持多种主流文档格式。

立即体验