Suppr超能文献

鼻内表位-聚合物疫苗植入驻留记忆T细胞以预防流感病毒。

Intranasal Epitope-Polymer Vaccine Lodges Resident Memory T Cells Protecting Against Influenza Virus.

作者信息

Liu Ziyang, Kabir Md Tanvir, Chen Shuxiong, Zhang Heran, Wakim Linda M, Rehm Bernd H A

机构信息

Department of Microbiology and Immunology, The University of Melbourne, The Peter Doherty Institute for Infection and Immunity, Melbourne, Victoria, 3000, Australia.

Centre for Cell Factories and Biopolymers, Griffith Institute for Drug Discovery, Griffith University, Don Young Road, Nathan, Queensland, 4111, Australia.

出版信息

Adv Healthc Mater. 2024 Jun;13(15):e2304188. doi: 10.1002/adhm.202304188. Epub 2024 Mar 9.

Abstract

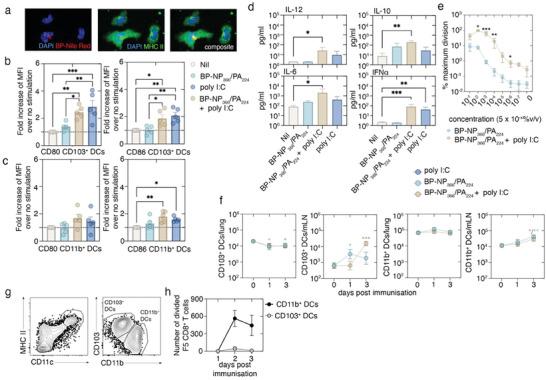
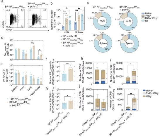
Intranasal vaccines, unlike injectable vaccines, boost immunity along the respiratory tract; this can significantly limit respiratory virus replication and shedding. There remains a need to develop mucosal adjuvants and vaccine delivery systems that are both safe and effective following intranasal administration. Here, biopolymer particles (BP) densely coated with repeats of MHC class I restricted immunodominant epitopes derived from influenza A virus namely NP, a nucleoprotein-derived epitope and PA, a polymerase acidic subunit derived epitope, are bioengineered. These BP-NP/PA can be manufactured at a high yield and are obtained at ≈93% purity, exhibiting ambient-temperature stability. Immunological characterization includes comparing systemic and mucosal immune responses mounted following intramuscular or intranasal immunization. Immunization with BP-NP/PA without adjuvant triggers influenza-specific CD8 T cell priming and memory CD8 T cell development. Co-delivery with the adjuvant poly(I:C) significantly boosts the size and functionality of the influenza-specific pulmonary resident memory CD8 T cell pool. Intranasal, but not intramuscular delivery of BP-NP/PA with poly(I:C), provides protection against influenza virus challenge. Overall, the BP approach demonstrates as a suitable antigen formulation for intranasal delivery toward induction of systemic protective T cell responses against influenza virus.

摘要

与注射用疫苗不同,鼻内疫苗可增强呼吸道的免疫力;这可显著限制呼吸道病毒的复制和传播。仍然需要开发在鼻内给药后既安全又有效的粘膜佐剂和疫苗递送系统。在此,生物工程改造了生物聚合物颗粒(BP),其表面密集包被有源自甲型流感病毒的MHC I类限制性免疫显性表位的重复序列,即核蛋白衍生表位NP和聚合酶酸性亚基衍生表位PA。这些BP-NP/PA可以高产量生产,纯度约为93%,具有室温稳定性。免疫学特性包括比较肌肉注射或鼻内免疫后产生的全身和粘膜免疫反应。用无佐剂的BP-NP/PA免疫可引发流感特异性CD8 T细胞致敏和记忆性CD8 T细胞发育。与佐剂聚肌胞苷酸(poly(I:C))共同递送可显著增加流感特异性肺驻留记忆CD8 T细胞池的大小和功能。鼻内而非肌肉注射含poly(I:C)的BP-NP/PA可提供针对流感病毒攻击的保护。总体而言,BP方法证明是一种适合鼻内递送的抗原制剂,可诱导针对流感病毒的全身保护性T细胞反应。

https://cdn.ncbi.nlm.nih.gov/pmc/blobs/1a42/11469178/08649b50a7a0/ADHM-13-2304188-g005.jpg

文献AI研究员

20分钟写一篇综述,助力文献阅读效率提升50倍。

立即体验

用中文搜PubMed

大模型驱动的PubMed中文搜索引擎

马上搜索

文档翻译

学术文献翻译模型,支持多种主流文档格式。

立即体验