Suppr超能文献

通过 TRP 通道对雌性性欲进行长期神经肽调节。

Long-term neuropeptide modulation of female sexual drive via the TRP channel in .

机构信息

School of Life Sciences, Gwangju Institute of Science and Technology, Gwangju 61005, Republic of Korea.

出版信息

Proc Natl Acad Sci U S A. 2024 Mar 5;121(10):e2310841121. doi: 10.1073/pnas.2310841121. Epub 2024 Feb 27.

Abstract

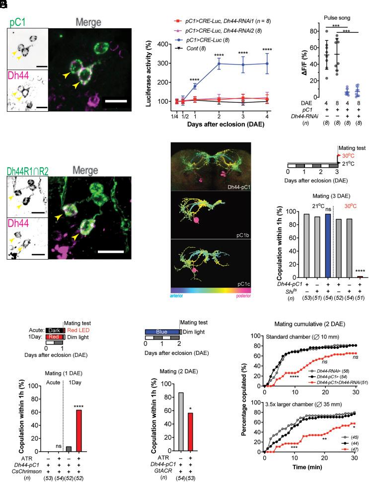
Connectomics research has made it more feasible to explore how neural circuits can generate multiple outputs. Female sexual drive provides a good model for understanding reversible, long-term functional changes in motivational circuits. After emerging, female flies avoid male courtship, but they become sexually receptive over 2 d. Mating causes females to reject further mating for several days. Here, we report that pC1 neurons, which process male courtship and regulate copulation behavior, exhibit increased CREB (cAMP response element binding protein) activity during sexual maturation and decreased CREB activity after mating. This increased CREB activity requires the neuropeptide Dh44 (Diuretic hormone 44) and its receptors. A subset of the pC1 neurons secretes Dh44, which stimulates CREB activity and increases expression of the TRP channel Pyrexia (Pyx) in more pC1 neurons. This, in turn, increases pC1 excitability and sexual drive. Mating suppresses expression and pC1 excitability. Dh44 is orthologous to the conserved corticotrophin-releasing hormone family, suggesting similar roles in other species.

摘要

连接组学研究使得探索神经回路如何产生多种输出变得更加可行。女性性驱力为理解动机回路中可逆的、长期的功能变化提供了一个很好的模型。雌性果蝇出现后会回避雄蝇求爱,但在 2 天内会变得有性接受能力。交配会导致雌性在接下来的几天内拒绝进一步交配。在这里,我们报告说,处理雄蝇求爱并调节交配行为的 pC1 神经元在性成熟过程中表现出增强的 CREB(cAMP 反应元件结合蛋白)活性,而在交配后则表现出 CREB 活性降低。这种增强的 CREB 活性需要神经肽 Dh44(利尿激素 44)及其受体。pC1 神经元的一个亚群分泌 Dh44,刺激 CREB 活性并增加更多 pC1 神经元中 TRP 通道 Pyrexia(Pyx)的表达。这反过来又增加了 pC1 神经元的兴奋性和性驱力。交配抑制了 表达和 pC1 神经元的兴奋性。Dh44 与保守的促肾上腺皮质激素释放激素家族同源,表明在其他物种中具有类似的作用。

https://cdn.ncbi.nlm.nih.gov/pmc/blobs/7a35/10927590/c830e8669e9b/pnas.2310841121fig01.jpg

文献AI研究员

20分钟写一篇综述,助力文献阅读效率提升50倍。

立即体验

用中文搜PubMed

大模型驱动的PubMed中文搜索引擎

马上搜索

文档翻译

学术文献翻译模型,支持多种主流文档格式。

立即体验