Suppr超能文献

毫安脱甲基酶脂肪量与肥胖相关蛋白通过Toll样受体4/核因子κB途径减轻阿霉素诱导的心力衰竭中的细胞焦亡和炎症。

The mA demethylase fat mass and obesity-associated protein mitigates pyroptosis and inflammation in doxorubicin-induced heart failure via the toll-like receptor 4/NF-κB pathway.

作者信息

Tu Weiling, Huang Xiao, Liu Songtao, Zhan Yuliang, Cai Xinyong, Shao Liang

机构信息

Department of Cardiology, Jiangxi Provincial People's Hospital, the First Affiliated Hospital of Nanchang Medical College, Nanchang, China.

出版信息

Cardiovasc Diagn Ther. 2024 Feb 15;14(1):158-173. doi: 10.21037/cdt-23-326. Epub 2024 Jan 30.

Abstract

BACKGROUND

Doxorubicin (Dox) can induce cardiotoxicity, thereby restricting the utility of this potent drug. Herein, the study ascertained the mechanism of the N6-methyladenosine (mA) demethylase fat mass and obesity-associated protein (FTO) in pyroptosis and inflammation during Dox-induced heart failure (HF).

METHODS

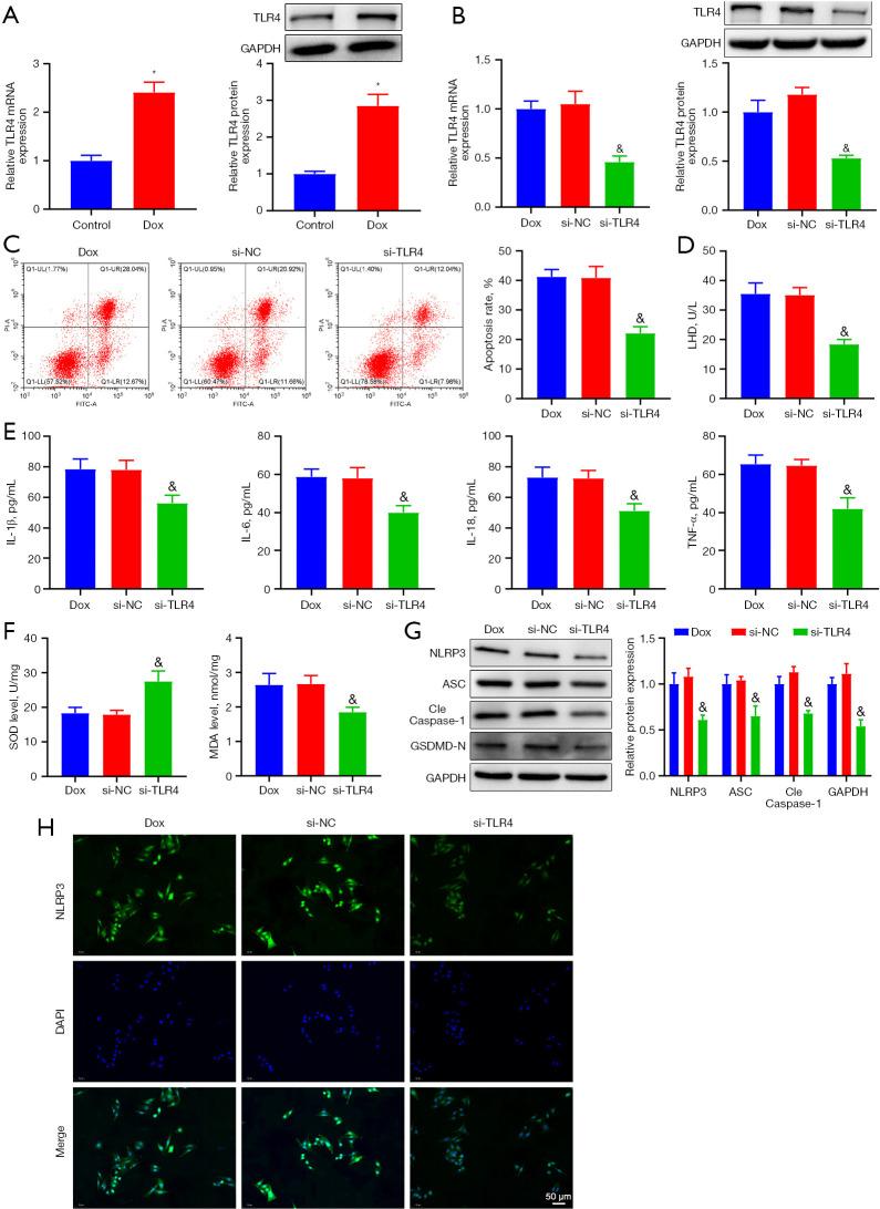
Serum samples were collected from HF patients for detection of the expression of FTO and toll-like receptor 4 (TLR4). Dox-treated H9C2 cardiomyocytes were chosen for HF modeling, followed by measurement of FTO and TLR4 expression. Cardiomyocytes were detected for viability, apoptosis, spatial distribution of NOD-, LRR- and pyrin domain-containing protein 3 (NLRP3), and the levels of lactic dehydrogenase, inflammatory factors, oxidative stress markers, and pyroptosis-related proteins. The mA levels of mRNA were examined. RNA immunoprecipitation (RIP) and mRNA stability measurement were used to determine mRNA and protein expression, and RNA mA dot blot and methylated-RIP assay were performed to detect mA methylation levels. The expression of p-NF-κB p65 and p-IκB-α was measured by western blotting.

RESULTS

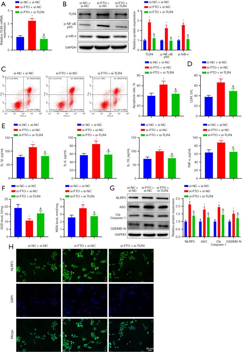
In the serum of HF patients, FTO was elevated while TLR4 was decreased. Dox treatment reduced FTO expression and increased mA methylation levels and TLR4 expression in H9C2 cells. Overexpression of FTO and knockdown of TLR4 reduced apoptosis, cytotoxicity, inflammation, pyroptosis, oxidative stress, NLRP3 co-localization, and fluorescence intensity in Dox-induced H9C2 cells. Mechanistically, FTO resulted in reduced binding activity of YTHDF1 to TLR4 mRNA via mA demethylation of TLR4, thus declining TLR4, p-NF-κB p65, and p-IκB-α expression. TLR4 knockdown counteracted the effects of FTO knockdown on Dox-induced H9C2 cells.

CONCLUSIONS

FTO alleviated Dox-induced HF by blocking the TLR4/NF-κB pathway.

摘要

背景

阿霉素(Dox)可诱发心脏毒性,从而限制了这种强效药物的应用。在此,本研究确定了N6-甲基腺苷(m⁶A)去甲基化酶脂肪量和肥胖相关蛋白(FTO)在阿霉素诱导的心力衰竭(HF)过程中细胞焦亡和炎症反应中的作用机制。

方法

收集HF患者的血清样本,检测FTO和Toll样受体4(TLR4)的表达。选用阿霉素处理的H9C2心肌细胞建立HF模型,随后检测FTO和TLR4的表达。检测心肌细胞的活力、凋亡、含核苷酸结合寡聚化结构域样受体蛋白3(NLRP3)的空间分布,以及乳酸脱氢酶、炎症因子、氧化应激标志物和细胞焦亡相关蛋白的水平。检测mRNA的m⁶A水平。采用RNA免疫沉淀(RIP)和mRNA稳定性测定来确定mRNA和蛋白表达,并进行RNA m⁶A斑点印迹和甲基化RIP分析以检测m⁶A甲基化水平。通过蛋白质免疫印迹法检测磷酸化核因子κB p65(p-NF-κB p65)和磷酸化IκB-α(p-IκB-α)的表达。

结果

在HF患者血清中,FTO升高而TLR4降低。阿霉素处理降低了H9C2细胞中FTO的表达,增加了m⁶A甲基化水平和TLR4表达。FTO过表达和TLR4敲低减少了阿霉素诱导的H9C2细胞中的凋亡、细胞毒性、炎症、细胞焦亡、氧化应激、NLRP3共定位和荧光强度。机制上,FTO通过对TLR4进行m⁶A去甲基化,导致YTHDF1与TLR4 mRNA的结合活性降低,从而使TLR4、p-NF-κB p65和p-IκB-α表达下降。TLR4敲低抵消了FTO敲低对阿霉素诱导的H9C2细胞的影响。

结论

FTO通过阻断TLR4/NF-κB信号通路减轻阿霉素诱导的HF。

https://cdn.ncbi.nlm.nih.gov/pmc/blobs/bc2b/10904293/f1eb29dcdcb9/cdt-14-01-158-f1.jpg

文献AI研究员

20分钟写一篇综述,助力文献阅读效率提升50倍。

立即体验

用中文搜PubMed

大模型驱动的PubMed中文搜索引擎

马上搜索

文档翻译

学术文献翻译模型,支持多种主流文档格式。

立即体验