Suppr超能文献

口服麦卢卡蜂蜜可诱导 IFNγ 依赖性抗肿瘤生长的作用,其与肠道微生物组成的有益调节相关。

Oral administration of Manuka honey induces IFNγ-dependent resistance to tumor growth that correlates with beneficial modulation of gut microbiota composition.

机构信息

Department of Medical Microbiology and Immunology, College of Medicine and Health Sciences, United Arab Emirates University, Al Ain, United Arab Emirates.

Department of Biochemistry and Molecular Biology, College of Medicine and Health Sciences, United Arab Emirates University, Al Ain, United Arab Emirates.

出版信息

Front Immunol. 2024 Feb 20;15:1354297. doi: 10.3389/fimmu.2024.1354297. eCollection 2024.

Abstract

BACKGROUND

To investigate the potential of Manuka honey (MH) as an immunomodulatory agent in colorectal cancer (CRC) and dissect the underlying molecular and cellular mechanisms.

METHODS

MH was administered orally over a 4 week-period. The effect of MH treatment on microbiota composition was studied using 16S rRNA sequencing of fecal pellets collected before and after treatment. Pretreated mice were implanted with CRC cells and followed for tumor growth. Tumors and lymphoid organs were analyzed by flow cytometry (FACS), immunohistochemistry and qRT-PCR. Efficacy of MH was also assessed in a therapeutic setting, with oral treatment initiated after tumor implantation. We utilized IFNγ-deficient mice to determine the importance of interferon signaling in MH-induced immunomodulation.

RESULTS

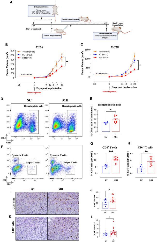
Pretreatment with MH enhanced anti-tumor responses leading to suppression of tumor growth. Evidence for enhanced tumor immunogenicity included upregulated MHC class-II on intratumoral macrophages, enhanced MHC class-I expression on tumor cells and increased infiltration of effector T cells into the tumor microenvironment. Importantly, oral MH was also effective in retarding tumor growth when given therapeutically. Transcriptomic analysis of tumor tissue highlighted changes in the expression of various chemokines and inflammatory cytokines that drive the observed changes in tumor immunogenicity. The immunomodulatory capacity of MH was abrogated in IFNγ-deficient mice. Finally, bacterial 16S rRNA sequencing demonstrated that oral MH treatment induced unique changes in gut microbiota that may well underlie the IFN-dependent enhancement in tumor immunogenicity.

CONCLUSION

Our findings highlight the immunostimulatory properties of MH and demonstrate its potential utilization in cancer prevention and treatment.

摘要

背景

研究麦卢卡蜂蜜(MH)作为结直肠癌(CRC)免疫调节剂的潜力,并剖析其潜在的分子和细胞机制。

方法

通过口服给予 MH 治疗,为期 4 周。使用粪便样本中 16S rRNA 测序来研究 MH 治疗对微生物群落组成的影响,这些样本在治疗前后收集。用 CRC 细胞预处理小鼠,并跟踪肿瘤生长。通过流式细胞术(FACS)、免疫组织化学和 qRT-PCR 分析肿瘤和淋巴器官。在治疗设置中也评估了 MH 的疗效,在肿瘤植入后开始口服治疗。我们利用 IFNγ 缺陷型小鼠来确定干扰素信号在 MH 诱导的免疫调节中的重要性。

结果

MH 预处理增强了抗肿瘤反应,从而抑制了肿瘤生长。增强肿瘤免疫原性的证据包括肿瘤内巨噬细胞上 MHC Ⅱ类上调、肿瘤细胞上 MHC Ⅰ类表达增强以及效应 T 细胞浸润肿瘤微环境增加。重要的是,口服 MH 在给予治疗时也能有效延缓肿瘤生长。肿瘤组织的转录组分析强调了各种趋化因子和炎症细胞因子表达的变化,这些变化驱动了肿瘤免疫原性的观察到的变化。IFNγ 缺陷型小鼠中 MH 的免疫调节能力被阻断。最后,细菌 16S rRNA 测序表明,口服 MH 治疗诱导了肠道微生物群的独特变化,这可能是 IFN 依赖性增强肿瘤免疫原性的基础。

结论

我们的研究结果强调了 MH 的免疫刺激特性,并证明了其在癌症预防和治疗中的潜在应用。

https://cdn.ncbi.nlm.nih.gov/pmc/blobs/baeb/10912506/c0a36f405413/fimmu-15-1354297-g001.jpg

文献AI研究员

20分钟写一篇综述,助力文献阅读效率提升50倍。

立即体验

用中文搜PubMed

大模型驱动的PubMed中文搜索引擎

马上搜索

文档翻译

学术文献翻译模型,支持多种主流文档格式。

立即体验