Suppr超能文献

tsRNAs(tRFdb-3013a/b)可作为结直肠腺癌的新型生物标志物。

The tsRNAs (tRFdb-3013a/b) serve as novel biomarkers for colon adenocarcinomas.

机构信息

Chongqing Medical and Pharmaceutical College, Chongqing 401331, China.

Chongqing Medical University, Chongqing 400016, China.

出版信息

Aging (Albany NY). 2024 Mar 6;16(5):4299-4326. doi: 10.18632/aging.205590.

Abstract

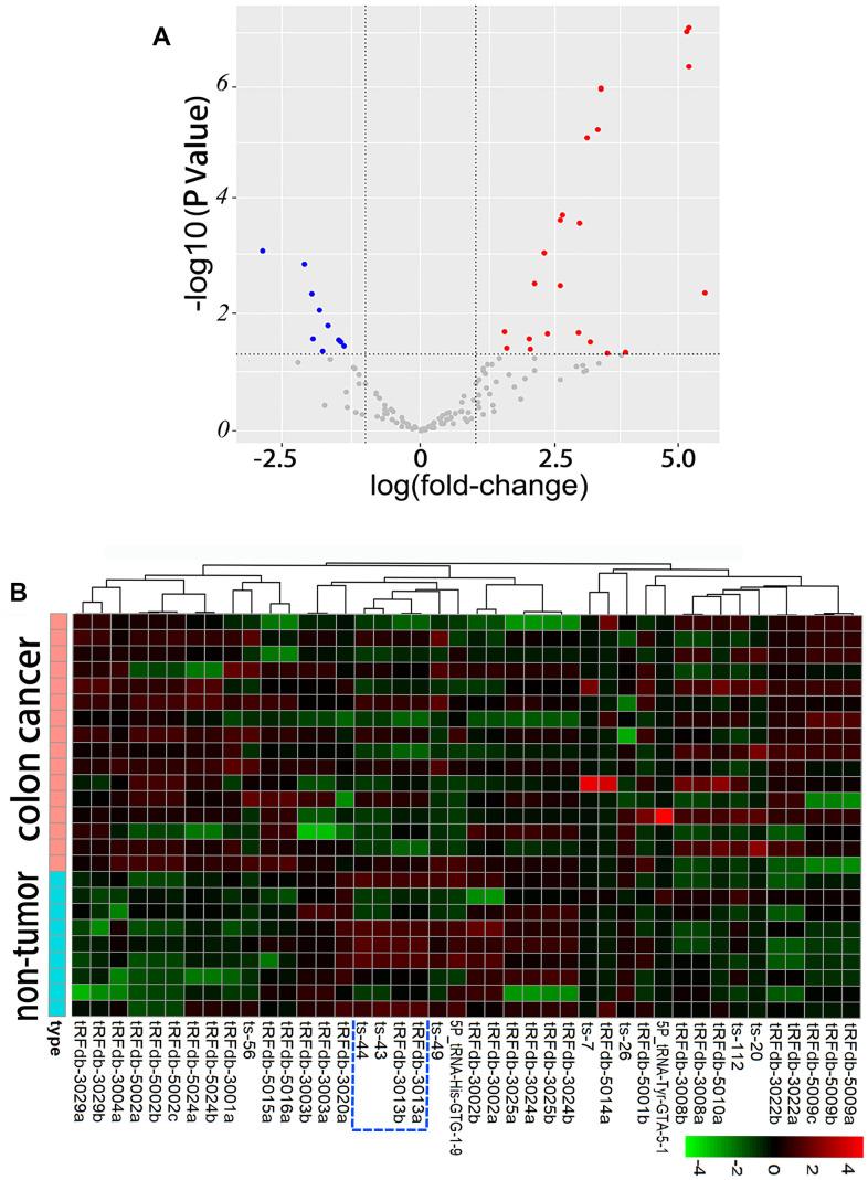
The tsRNAs (tRNA-derived small RNAs) are a novel class of small non-coding RNAs derived from transfer-RNAs. Colon adenocarcinoma (COAD) is the most malignant intestinal tumor. This study focused on the identification and characterization of tsRNA biomarkers in colon adenocarcinomas. Data processing and bioinformatic analyses were performed with the packages of R and Python software. The cell proliferation, migration and invasion abilities were determined by CCK-8 and transwell assays. Luciferase reporter assay was used to test the binding of tsRNA with its target genes. With computational methods, we identified the tRNA fragments profiles within COAD datasets, and discriminated forty-two differentially expressed tsRNAs between paired colon adenocarcinomas and non-tumor controls. Among the fragments derived from the 3' end of tRNA-His-GUG (a histidyl-transfer-RNA), tRFdb-3013a and tRFdb-3013b (tRFdb-3013a/b) were notably decreased in colon and rectum adenocarcinomas, especially, tRFdb-3013a/b might tend to be down-regulated in patients with lymphatic or vascular invasion present. The clinical survival of colorectal adenocarcinoma patients with low tRFdb-3013a/b expression was significantly worse than that of high expression patients. In colon adenocarcinoma cells, tRFdb-3013a could have inhibited cell proliferations, and reduced cell migration and invasion abilities. The enrichment analyses showed that most of tRFdb-3013a correlated-genes were enriched in the extracellular matrix associated GO terms, phagosome pathway, and a GSEA molecular signature pathway. Additionally, the 3'UTR of ST3GAL1 mRNA was predicted to contain the binding site of tRFdb-3013a/b, tRFdb-3013a/b might directly target and regulate ST3GAL1 expression in colon adenocarcinomas. These results suggested that tRFdb-3013a/b might serve as novel biomarkers for diagnosis and prognosis of colon adenocarcinomas, and act a key player in the progression of colon adenocarcinomas.

摘要

tsRNAs(tRNA 衍生的小 RNA)是一类新型的小非编码 RNA,来源于转移 RNA。结肠腺癌(COAD)是最恶性的肠道肿瘤。本研究旨在鉴定和表征结肠腺癌中的 tsRNA 生物标志物。数据处理和生物信息学分析使用 R 和 Python 软件包进行。通过 CCK-8 和 Transwell 测定法测定细胞增殖、迁移和侵袭能力。荧光素酶报告基因测定用于测试 tsRNA 与其靶基因的结合。通过计算方法,我们在 COAD 数据集内鉴定了 tRNA 片段图谱,并区分了配对结肠腺癌与非肿瘤对照之间的 42 个差异表达的 tsRNA。在来自 tRNA-His-GUG(组氨酸转移 RNA)3'端的片段中,tRFdb-3013a 和 tRFdb-3013b(tRFdb-3013a/b)在结肠和直肠腺癌中明显减少,特别是 tRFdb-3013a/b 可能倾向于在存在淋巴或血管侵袭的患者中下调。低表达 tRFdb-3013a/b 的结直肠腺癌患者的临床生存明显差于高表达患者。在结肠腺癌细胞中,tRFdb-3013a 可抑制细胞增殖,并降低细胞迁移和侵袭能力。富集分析表明,tRFdb-3013a 相关基因大部分富集在与细胞外基质相关的 GO 术语、吞噬体途径和 GSEA 分子特征途径中。此外,ST3GAL1 mRNA 的 3'UTR 被预测含有 tRFdb-3013a/b 的结合位点,tRFdb-3013a/b 可能直接靶向并调节结肠腺癌中的 ST3GAL1 表达。这些结果表明,tRFdb-3013a/b 可能作为结肠腺癌诊断和预后的新型生物标志物,并在结肠腺癌的进展中发挥关键作用。

https://cdn.ncbi.nlm.nih.gov/pmc/blobs/bcc8/10968714/83ee542f4662/aging-16-205590-g001.jpg

文献AI研究员

20分钟写一篇综述,助力文献阅读效率提升50倍。

立即体验

用中文搜PubMed

大模型驱动的PubMed中文搜索引擎

马上搜索

文档翻译

学术文献翻译模型,支持多种主流文档格式。

立即体验