Suppr超能文献

TsRNA-49-73-Glu-CTC:非小细胞肺癌中一种有前景的血清生物标志物。

TsRNA-49-73-Glu-CTC: A promising serum biomarker in non-small cell lung cancer.

作者信息

Li Chenyu, Zhong Shenjie, Chen Juan, Mu Xiaofeng

机构信息

Qingdao Medical College, Qingdao University, Qingdao, Shandong, China.

Medical Laboratory, Qingdao Central Hospital, University of Health and Rehabilitation Sciences, Qingdao, Shandong, China.

出版信息

PLoS One. 2025 Mar 28;20(3):e0320187. doi: 10.1371/journal.pone.0320187. eCollection 2025.

Abstract

OBJECTIVE

Lung cancer has the highest incidence and mortality rates globally, with the majority of cases classified as non-small cell lung cancer (NSCLC). Due to the absence of specific tumor biomarkers, most lung cancer cases are diagnosed at an advanced stage. Therefore, the identification of novel molecular biomarkers with high sensitivity and specificity for early diagnosis is deemed crucial for enhancing the treatment of NSCLC. Transfer RNA-derived small RNA (tsRNA) is closely associated with malignant tumors and holds promise as a potential biomarker for tumor diagnosis. This study aimed to investigate whether serum tsRNA could serve as a biomarker for NSCLC.

METHODS

Differentially expressed tsRNAs were identified through high-throughput sequencing of serum samples obtained from patients with NSCLC and healthy individuals. Additional serum samples were collected for validation using Reverse Transcription Quantitative Polymerase Chain Reaction (RT-qPCR). The diagnostic performance of these tsRNAs was assessed through Receiver Operating Characteristic (ROC) Curve Analysis. Furthermore, preliminary functional exploration was undertaken through cell experiments.

RESULTS

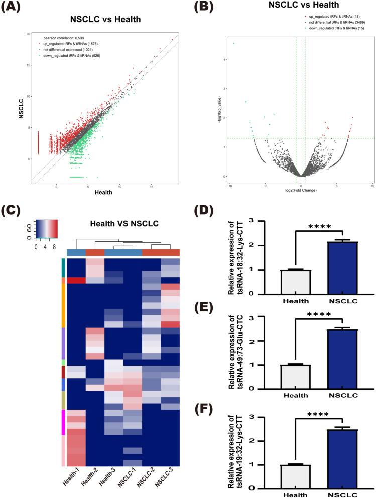
tsRNA-49-73-Glu-CTC is highly expressed in the serum of patients with NSCLC and demonstrates superior diagnostic value compared to commonly used tumor markers in clinical practice, such as Carcinoembryonic Antigen (CEA), Neuron-Specific Enolase (NSE), and Cytokeratin 19 Fragment (CYFRA). A combined diagnostic approach enhances the accuracy of NSCLC detection. Additionally, tsRNA-49-73-Glu-CTC is highly expressed in A549 cells, and transfection with a tsRNA-49-73-Glu-CTC inhibitor significantly reduces both proliferation and migration capabilities.

CONCLUSIONS

tsRNA-49-73-Glu-CTC has the potential to serve as a novel molecular diagnostic biomarker for NSCLC and plays a significant role in the biological processes associated with NSCLC proliferation and migration.

摘要

目的

肺癌在全球范围内具有最高的发病率和死亡率,大多数病例被归类为非小细胞肺癌(NSCLC)。由于缺乏特异性肿瘤生物标志物,大多数肺癌病例在晚期才被诊断出来。因此,鉴定具有高敏感性和特异性的新型分子生物标志物用于早期诊断,对于提高NSCLC的治疗效果至关重要。转运RNA衍生的小RNA(tsRNA)与恶性肿瘤密切相关,有望成为肿瘤诊断的潜在生物标志物。本研究旨在探讨血清tsRNA是否可作为NSCLC的生物标志物。

方法

通过对NSCLC患者和健康个体的血清样本进行高通量测序,鉴定差异表达的tsRNA。收集额外的血清样本,使用逆转录定量聚合酶链反应(RT-qPCR)进行验证。通过受试者工作特征(ROC)曲线分析评估这些tsRNA的诊断性能。此外,通过细胞实验进行初步功能探索。

结果

tsRNA-49-73-Glu-CTC在NSCLC患者血清中高表达,与临床实践中常用的肿瘤标志物如癌胚抗原(CEA)、神经元特异性烯醇化酶(NSE)和细胞角蛋白19片段(CYFRA)相比,具有更高的诊断价值。联合诊断方法可提高NSCLC检测的准确性。此外,tsRNA-49-73-Glu-CTC在A549细胞中高表达,用tsRNA-49-73-Glu-CTC抑制剂转染可显著降低细胞的增殖和迁移能力。

结论

tsRNA-49-73-Glu-CTC有潜力作为NSCLC的新型分子诊断生物标志物,并在与NSCLC增殖和迁移相关的生物学过程中发挥重要作用。

https://cdn.ncbi.nlm.nih.gov/pmc/blobs/f898/11952254/05fd43c3da48/pone.0320187.g001.jpg

文献AI研究员

20分钟写一篇综述,助力文献阅读效率提升50倍。

立即体验

用中文搜PubMed

大模型驱动的PubMed中文搜索引擎

马上搜索

文档翻译

学术文献翻译模型,支持多种主流文档格式。

立即体验