Suppr超能文献

在……中对CRISPR诱导的DNA断裂处诱变修复和T-DNA捕获进行遗传剖析。 (你提供的原文似乎不完整,“in”后面缺少具体内容)

Genetic dissection of mutagenic repair and T-DNA capture at CRISPR-induced DNA breaks in .

作者信息

Kamoen Lycka, Kralemann Lejon E M, van Schendel Robin, van Tol Niels, Hooykaas Paul J J, de Pater Sylvia, Tijsterman Marcel

机构信息

Department of Plant Sciences, Institute of Biology Leiden, Leiden University, Leiden 2333 BE, The Netherlands.

Department of Human Genetics, Leiden University Medical Center, Leiden 2300 RC, The Netherlands.

出版信息

PNAS Nexus. 2024 Feb 26;3(3):pgae094. doi: 10.1093/pnasnexus/pgae094. eCollection 2024 Mar.

Abstract

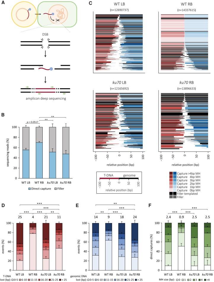
A practical and powerful approach for genome editing in plants is delivery of CRISPR reagents via transformation. The double-strand break (DSB)-inducing enzyme is expressed from a transferred segment of bacterial DNA, the T-DNA, which upon transformation integrates at random locations into the host genome or is captured at the self-inflicted DSB site. To develop efficient strategies for precise genome editing, it is thus important to define the mechanisms that repair CRISPR-induced DSBs, as well as those that govern random and targeted integration of T-DNA. In this study, we present a detailed and comprehensive genetic analysis of Cas9-induced DSB repair and T-DNA capture in the model plant . We found that classical nonhomologous end joining (cNHEJ) and polymerase theta-mediated end joining (TMEJ) are both, and in part redundantly, acting on CRISPR-induced DSBs to produce very different mutational outcomes. We used newly developed CISGUIDE technology to establish that 8% of mutant alleles have captured T-DNA at the induced break site. In addition, we find T-DNA shards within genomic DSB repair sites indicative of frequent temporary interactions during TMEJ. Analysis of thousands of plant genome-T-DNA junctions, followed up by genetic dissection, further reveals that TMEJ is responsible for attaching the 3' end of T-DNA to a CRISPR-induced DSB, while the 5' end can be attached via TMEJ as well as cNHEJ. By identifying the mechanisms that act to connect recombinogenic ends of DNA molecules at chromosomal breaks, and quantifying their contributions, our study supports the development of tailor-made strategies toward predictable engineering of crop plants.

摘要

一种实用且强大的植物基因组编辑方法是通过转化来递送CRISPR试剂。双链断裂(DSB)诱导酶由细菌DNA的转移片段T-DNA表达,转化时T-DNA会随机整合到宿主基因组的位点,或者在自身造成的DSB位点被捕获。因此,为了开发精确基因组编辑的有效策略,定义修复CRISPR诱导的DSB的机制以及控制T-DNA随机和靶向整合的机制非常重要。在本研究中,我们对模式植物中Cas9诱导的DSB修复和T-DNA捕获进行了详细而全面的遗传分析。我们发现经典的非同源末端连接(cNHEJ)和聚合酶θ介导的末端连接(TMEJ)都部分冗余地作用于CRISPR诱导的DSB,以产生非常不同的突变结果。我们使用新开发的CISGUIDE技术确定,8%的突变等位基因在诱导断裂位点捕获了T-DNA。此外,我们在基因组DSB修复位点内发现了T-DNA碎片,这表明在TMEJ过程中频繁发生临时相互作用。对数千个植物基因组-T-DNA连接的分析以及后续的遗传剖析进一步表明,TMEJ负责将T-DNA的3'末端连接到CRISPR诱导的DSB,而5'末端可以通过TMEJ以及cNHEJ连接。通过确定在染色体断裂处连接DNA分子重组末端的作用机制并量化它们的贡献,我们的研究支持了针对作物植物可预测工程的定制策略的开发。

https://cdn.ncbi.nlm.nih.gov/pmc/blobs/2638/10923293/0154ab974304/pgae094f1.jpg

文献AI研究员

20分钟写一篇综述,助力文献阅读效率提升50倍。

立即体验

用中文搜PubMed

大模型驱动的PubMed中文搜索引擎

马上搜索

文档翻译

学术文献翻译模型,支持多种主流文档格式。

立即体验