Suppr超能文献

蛋白激酶D通过调节肌丝蛋白的翻译后修饰在维持心脏稳态中起关键作用。

Protein Kinase D Plays a Crucial Role in Maintaining Cardiac Homeostasis by Regulating Post-Translational Modifications of Myofilament Proteins.

作者信息

Herwig Melissa, Begovic Merima, Budde Heidi, Delalat Simin, Zhazykbayeva Saltanat, Sieme Marcel, Schneider Luca, Jaquet Kornelia, Mügge Andreas, Akin Ibrahim, El-Battrawy Ibrahim, Fielitz Jens, Hamdani Nazha

机构信息

Department of Cellular and Translational Physiology, Institute of Physiology, Ruhr University Bochum, 44801 Bochum, Germany.

Institut für Forschung und Lehre (IFL), Molecular and Experimental Cardiology, Ruhr University Bochum, 44791 Bochum, Germany.

出版信息

Int J Mol Sci. 2024 Feb 28;25(5):2790. doi: 10.3390/ijms25052790.

Abstract

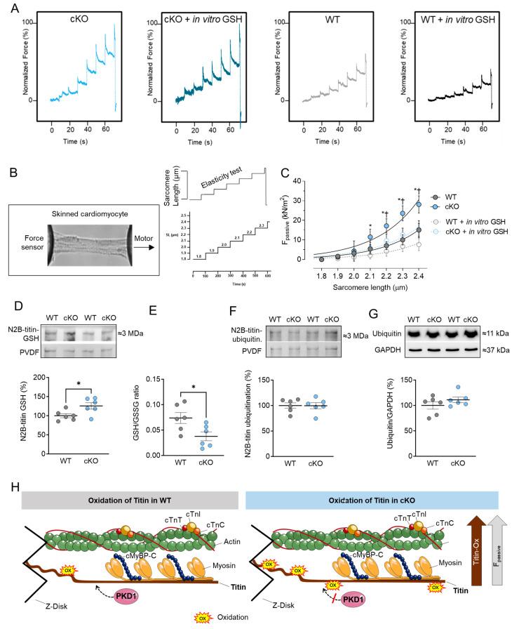
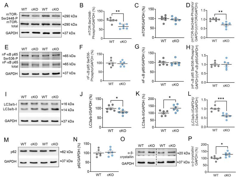
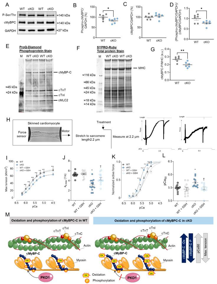
Protein kinase D (PKD) enzymes play important roles in regulating myocardial contraction, hypertrophy, and remodeling. One of the proteins phosphorylated by PKD is titin, which is involved in myofilament function. In this study, we aimed to investigate the role of PKD in cardiomyocyte function under conditions of oxidative stress. To do this, we used mice with a cardiomyocyte-specific knock-out of Prkd1, which encodes PKD1 (Prkd1; ; PKD1 cKO), as well as wild type littermate controls (Prkd1; WT). We isolated permeabilized cardiomyocytes from PKD1 cKO mice and found that they exhibited increased passive stiffness (F), which was associated with increased oxidation of titin, but showed no change in titin ubiquitination. Additionally, the PKD1 cKO mice showed increased myofilament calcium (Ca) sensitivity (pCa) and reduced maximum Ca-activated tension. These changes were accompanied by increased oxidation and reduced phosphorylation of the small myofilament protein cardiac myosin binding protein C (cMyBPC), as well as altered phosphorylation levels at different phosphosites in troponin I (TnI). The increased F and pCa, and the reduced maximum Ca-activated tension were reversed when we treated the isolated permeabilized cardiomyocytes with reduced glutathione (GSH). This indicated that myofilament protein oxidation contributes to cardiomyocyte dysfunction. Furthermore, the PKD1 cKO mice exhibited increased oxidative stress and increased expression of pro-inflammatory markers interleukin (IL)-6, IL-18, and tumor necrosis factor alpha (TNF-α). Both oxidative stress and inflammation contributed to an increase in microtubule-associated protein 1 light chain 3 (LC3)-II levels and heat shock response by inhibiting the mammalian target of rapamycin (mTOR) in the PKD1 cKO mouse myocytes. These findings revealed a previously unknown role for PKD1 in regulating diastolic passive properties, myofilament Ca sensitivity, and maximum Ca-activated tension under conditions of oxidative stress. Finally, we emphasized the importance of PKD1 in maintaining the balance of oxidative stress and inflammation in the context of autophagy, as well as cardiomyocyte function.

摘要

蛋白激酶D(PKD)酶在调节心肌收缩、肥大和重塑中发挥着重要作用。被PKD磷酸化的蛋白之一是肌联蛋白,它参与肌丝功能。在本研究中,我们旨在研究PKD在氧化应激条件下对心肌细胞功能的作用。为此,我们使用了心肌细胞特异性敲除编码PKD1的Prkd1的小鼠(Prkd1;;PKD1 cKO),以及野生型同窝对照(Prkd1;WT)。我们从PKD1 cKO小鼠中分离出透化心肌细胞,发现它们表现出被动僵硬度(F)增加,这与肌联蛋白氧化增加有关,但肌联蛋白泛素化没有变化。此外,PKD1 cKO小鼠表现出肌丝钙(Ca)敏感性(pCa)增加和最大钙激活张力降低。这些变化伴随着小肌丝蛋白心肌肌球蛋白结合蛋白C(cMyBPC)氧化增加和磷酸化减少,以及肌钙蛋白I(TnI)不同磷酸位点的磷酸化水平改变。当我们用还原型谷胱甘肽(GSH)处理分离的透化心肌细胞时,增加的F和pCa以及降低的最大钙激活张力得到逆转。这表明肌丝蛋白氧化导致心肌细胞功能障碍。此外,PKD1 cKO小鼠表现出氧化应激增加以及促炎标志物白细胞介素(IL)-6、IL-18和肿瘤坏死因子α(TNF-α)表达增加。氧化应激和炎症都通过抑制PKD1 cKO小鼠心肌细胞中的雷帕霉素靶蛋白(mTOR)导致微管相关蛋白1轻链3(LC3)-II水平增加和热休克反应。这些发现揭示了PKD1在氧化应激条件下调节舒张期被动特性、肌丝钙敏感性和最大钙激活张力方面以前未知的作用。最后,我们强调了PKD1在自噬背景下维持氧化应激和炎症平衡以及心肌细胞功能方面的重要性。

https://cdn.ncbi.nlm.nih.gov/pmc/blobs/fd0f/10932171/ef852c9292ae/ijms-25-02790-g001.jpg

文献AI研究员

20分钟写一篇综述,助力文献阅读效率提升50倍。

立即体验

用中文搜PubMed

大模型驱动的PubMed中文搜索引擎

马上搜索

文档翻译

学术文献翻译模型,支持多种主流文档格式。

立即体验