Suppr超能文献

糖尿病性射血分数保留的心力衰竭中炎症失调、氧化应激与蛋白质质量控制:揭示机制与治疗靶点

Dysregulated inflammation, oxidative stress, and protein quality control in diabetic HFpEF: unraveling mechanisms and therapeutic targets.

作者信息

Delalat Simin, Sultana Innas, Osman Hersh, Sieme Marcel, Zhazykbayeva Saltanat, Herwig Melissa, Budde Heidi, Kovács Árpád, Kaçmaz Mustafa, Göztepe Eda, Borgmann Natalie, Shahriari Gelareh, Sasko Benjamin, Wintrich Jan, Haldenwang Peter, Schmidt Wolfgang E, Fenske Wiebke, Khan Muchtiar, Jaquet Kornelia, Mügge Andreas, Máthé Domokos, Tóth Viktória E, Varga Zoltán V, Ferdinandy Péter, El-Battrawy Ibrahim, van Heerebeek Loek, Hamdani Nazha

机构信息

Medical Faculty, Department of Cellular and Translational Physiology, Institute of Physiology, Molecular and Experimental Cardiology, Institut Für Forschung und Lehre (IFL), Ruhr University Bochum, 44801, Bochum, Germany.

Division of Clinical Physiology, Department of Cardiology, Faculty of Medicine, University of Debrecen, Debrecen, 4032, Hungary.

出版信息

Cardiovasc Diabetol. 2025 May 14;24(1):211. doi: 10.1186/s12933-025-02734-4.

Abstract

BACKGROUND

Type 2 diabetes mellitus (T2DM) represents a significant risk factor for cardiovascular disease, particularly heart failure with preserved ejection fraction (HFpEF). HFpEF predominantly affects elderly individuals and women, and is characterized by dysfunctions associated with metabolic, inflammatory, and oxidative stress pathways. Despite HFpEF being the most prevalent heart failure phenotype in patients with T2DM, its underlying pathophysiological mechanisms remain inadequately elucidated.

OBJECTIVE

This study aims to investigate the effects of diabetes mellitus on myocardial inflammation, oxidative stress, and protein quality control (PQC) mechanisms in HFpEF, with particular emphasis on insulin signaling, autophagy, and chaperone-mediated stress responses.

METHODS

We conducted an analysis of left ventricular myocardial tissue from HFpEF patients, both with and without diabetes, employing a range of molecular, biochemical, and functional assays. The passive stiffness of cardiomyocytes (Fpassive) was assessed in demembranated cardiomyocytes before and after implementing treatments aimed at reducing inflammation (IL-6 inhibition), oxidative stress (Mito-TEMPO), and enhancing PQC (HSP27, HSP70). Inflammatory markers (NF-κB, IL-6, TNF-α, ICAM-1, VCAM-1, NLRP3), oxidative stress markers (ROS, GSH/GSSG ratio, lipid peroxidation), and components of signaling pathways (PI3K/AKT/mTOR, AMPK, MAPK, and PKG) were evaluated using western blotting, immunofluorescence, and ELISA techniques.

RESULTS

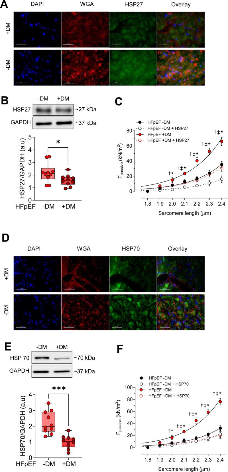
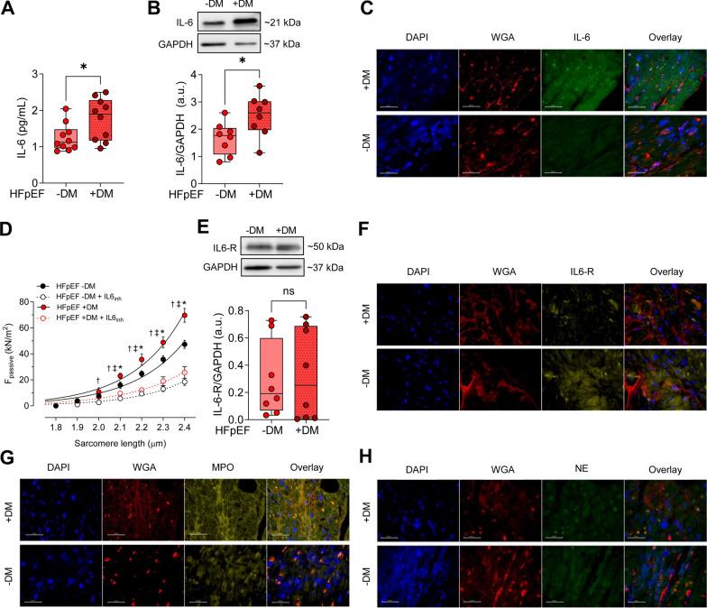
Hearts from diabetic HFpEF patients exhibited significantly heightened inflammation, characterized by the upregulation of NF-κB, IL-6, and the NLRP3 inflammasome. This increase in inflammation was accompanied by elevated oxidative stress, diminished nitric oxide (NO) bioavailability, and impaired activation of the NO-sGC-cGMP-PKG signaling pathway. Notably, dysregulation of insulin signaling was observed, as indicated by decreased AKT phosphorylation and impaired autophagy regulation mediated by AMPK and mTOR. Additionally, PQC dysfunction was evidenced by reduced expression levels of HSP27 and HSP70, which correlated with increased cardiomyocyte passive stiffness. Targeted therapeutic interventions effectively reduced Fpassive, with IL-6 inhibition, Mito-TEMPO, and HSP administration leading to improvements in cardiomyocyte mechanical properties.

CONCLUSION

The findings of this study elucidate a mechanistic relationship among diabetes, inflammation, oxidative stress, and PQC impairment in the context of HFpEF. Therapeutic strategies that target these dysregulated pathways, including IL-6 inhibition, mitochondrial antioxidants, and chaperone-mediated protection, may enhance myocardial function in HFpEF patients with T2DM. Addressing these molecular dysfunctions could facilitate the development of novel interventions specifically tailored to the diabetic HFpEF population.

摘要

背景

2型糖尿病(T2DM)是心血管疾病的重要危险因素,尤其是射血分数保留的心力衰竭(HFpEF)。HFpEF主要影响老年人和女性,其特征是与代谢、炎症和氧化应激途径相关的功能障碍。尽管HFpEF是T2DM患者中最常见的心力衰竭表型,但其潜在的病理生理机制仍未得到充分阐明。

目的

本研究旨在探讨糖尿病对HFpEF患者心肌炎症、氧化应激和蛋白质质量控制(PQC)机制的影响,特别关注胰岛素信号传导、自噬和伴侣介导的应激反应。

方法

我们对有糖尿病和无糖尿病的HFpEF患者的左心室心肌组织进行了分析,采用了一系列分子、生化和功能检测方法。在实施旨在减轻炎症(抑制IL-6)、氧化应激(Mito-TEMPO)和增强PQC(HSP27、HSP70)的治疗前后,对去膜心肌细胞的心肌细胞被动僵硬度(Fpassive)进行了评估。使用蛋白质免疫印迹、免疫荧光和酶联免疫吸附测定技术评估炎症标志物(NF-κB、IL-6、TNF-α、ICAM-1、VCAM-1、NLRP3)、氧化应激标志物(ROS、GSH/GSSG比值、脂质过氧化)以及信号通路成分(PI3K/AKT/mTOR、AMPK、MAPK和PKG)。

结果

糖尿病HFpEF患者的心脏表现出明显增强的炎症,其特征是NF-κB、IL-6和NLRP3炎性小体上调。炎症的增加伴随着氧化应激升高、一氧化氮(NO)生物利用度降低以及NO-sGC-cGMP-PKG信号通路激活受损。值得注意的是,观察到胰岛素信号传导失调,表现为AKT磷酸化减少以及由AMPK和mTOR介导的自噬调节受损。此外,HSP27和HSP70表达水平降低证明了PQC功能障碍,这与心肌细胞被动僵硬度增加相关。靶向治疗干预有效降低了Fpassive,抑制IL-6、使用Mito-TEMPO和给予HSP导致心肌细胞力学性能改善。

结论

本研究结果阐明了HFpEF背景下糖尿病、炎症、氧化应激和PQC损伤之间的机制关系。针对这些失调途径的治疗策略,包括抑制IL-6、线粒体抗氧化剂和伴侣介导的保护,可能会增强T2DM合并HFpEF患者的心肌功能。解决这些分子功能障碍可能有助于开发专门针对糖尿病HFpEF人群的新型干预措施。

https://cdn.ncbi.nlm.nih.gov/pmc/blobs/b924/12080046/a45bd1b6916a/12933_2025_2734_Fig1_HTML.jpg

文献AI研究员

20分钟写一篇综述,助力文献阅读效率提升50倍。

立即体验

用中文搜PubMed

大模型驱动的PubMed中文搜索引擎

马上搜索

文档翻译

学术文献翻译模型,支持多种主流文档格式。

立即体验