Suppr超能文献

糖尿病会加重主动脉瓣狭窄中的心肌炎症和氧化应激:与射血分数保留的心力衰竭特征的机制联系。

Diabetes mellitus aggravates myocardial inflammation and oxidative stress in aortic stenosis: a mechanistic link to HFpEF features.

作者信息

Herwig Melissa, Sieme Marcel, Kovács Andrea, Khan Muchtiar, Mügge Andreas, Schmidt Wolfgang E, Elci Ferhat, Sasidharan Shan, Haldenwang Peter, Wintrich Jan, Sasko Benjamin, Akin Ibrahim, Domokos Máthé, Paneni Francesco, El-Battrawy Ibrahim, Varga Zoltán V, Saraiva Francisca, Leite-Moreira Adelino F, Ferdinandy Péter, van Heerebeek Loek, Falcão-Pires Inês, Hamdani Nazha

机构信息

Medical Faculty, Department of Cellular and Translational Physiology, Institute of Physiology, Molecular and Experimental Cardiology, Institut für Forschung und Lehre (IFL), Ruhr University Bochum, Bochum, Germany.

HCEMM-SU Cardiometabolic Immunology Research Group, Department of Pharmacology and Pharmacotherapy, Semmelweis University, Budapest, Hungary.

出版信息

Cardiovasc Diabetol. 2025 May 13;24(1):203. doi: 10.1186/s12933-025-02748-y.

Abstract

BACKGROUND

Patients diagnosed with both aortic stenosis (AS) and diabetes mellitus (DM) encounter a distinctive set of challenges due to the interplay between these two conditions. This study aimed to investigate the effects of DM on the left ventricle in AS patients, specifically focusing on the inflammatory response, oxidative stress, and their implications for cardiomyocyte function, titin phosphorylation, and the nitric oxide (NO)-soluble guanylyl cyclase (sGC)-cyclic guanosine monophosphate (cGMP)-protein kinase G (PKG) signaling pathway.

METHODS AND RESULTS

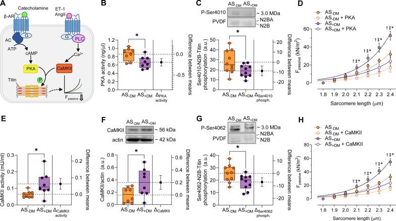
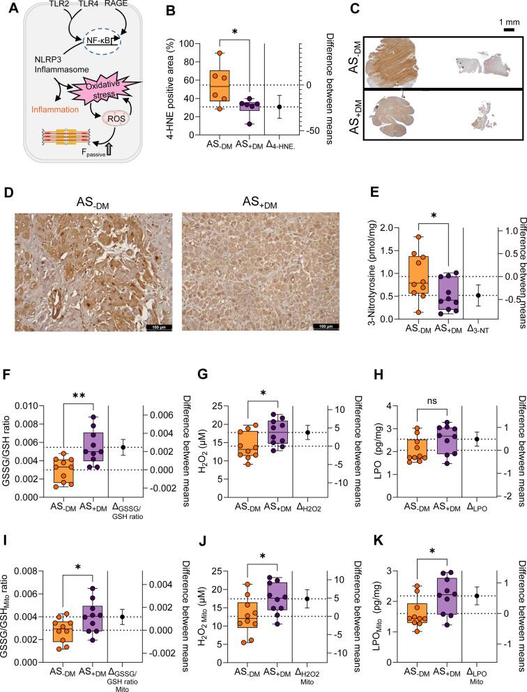
Left ventricular myocardial biopsies (in total: n = 28) were obtained from patients with diabetic AS (n = 11) and compared with those from non-diabetic AS patients (n = 17). Enzyme-linked immunosorbent assay (ELISA) demonstrated significantly elevated levels of pro-inflammatory mediators, including high mobility group box protein 1 (HMGB1) and calprotectin, as well as receptors associated with the inflammatory response, such as Toll-like receptor 2 (TLR2), 4 (TLR4), and receptor for advanced glycation endproducts (RAGE). These were correlated with an enhanced NOD-like receptor protein 3 (NLRP3) inflammasome and the release of interleukins (IL) 1, 6, and 18 in diabetic AS patients compared to their non-diabetic counterparts. Additionally, in the diabetic AS cohort, there was an increase in oxidative stress markers (hydrogen peroxide (HO), 3-nitrotyrosine, lipid peroxidation (LPO), oxidative glutathione (GSSG)/reduced glutathione (GSH) ratio) within the myocardium and mitochondria, accompanied by impaired NO-sGC-cGMP-PKG signaling, decreased titin phosphorylation, and increased passive stiffness (F) of cardiomyocytes relative to non-diabetic AS patients. In vitro anti-inflammatory treatment with an IL-6 inhibitor and antioxidant treatment with GSH effectively normalized the elevated F observed in AS patients with DM to levels comparable to the non-diabetic group. Furthermore, treatment with PKG and the sodium-glucose cotransporter 2 (SGLT2) inhibitor empagliflozin also resulted in a reduction of F in cardiomyocytes from diabetic AS patients, although not to the levels observed in non-diabetic AS patients.

CONCLUSION

DM exacerbates inflammation and oxidative stress in AS patients, leading to impaired NO-sGC-cGMP-PKG signaling and increased cardiomyocyte F. These conditions are reminiscent of the pathophysiology of heart failure with preserved ejection fraction (HFpEF). These alterations can be ameliorated through anti-inflammatory and antioxidant therapies, indicating potential therapeutic strategies for diabetic patients suffering from AS.

摘要

背景

被诊断患有主动脉瓣狭窄(AS)和糖尿病(DM)的患者,由于这两种疾病之间的相互作用,面临着一系列独特的挑战。本研究旨在调查DM对AS患者左心室的影响,特别关注炎症反应、氧化应激及其对心肌细胞功能、肌联蛋白磷酸化以及一氧化氮(NO)-可溶性鸟苷酸环化酶(sGC)-环磷酸鸟苷(cGMP)-蛋白激酶G(PKG)信号通路的影响。

方法和结果

从糖尿病性AS患者(n = 11)中获取左心室心肌活检样本(共n = 28),并与非糖尿病性AS患者(n = 17)的样本进行比较。酶联免疫吸附测定(ELISA)显示促炎介质水平显著升高,包括高迁移率族蛋白B1(HMGB1)和钙卫蛋白,以及与炎症反应相关的受体,如Toll样受体2(TLR2)、4(TLR4)和晚期糖基化终产物受体(RAGE)。与非糖尿病性AS患者相比,这些介质与糖尿病性AS患者中增强的NOD样受体蛋白3(NLRP3)炎性小体以及白细胞介素(IL)1、6和18的释放相关。此外,在糖尿病性AS队列中,心肌和线粒体中的氧化应激标志物(过氧化氢(HO)、3-硝基酪氨酸、脂质过氧化(LPO)、氧化型谷胱甘肽(GSSG)/还原型谷胱甘肽(GSH)比值)增加,同时伴有NO-sGC-cGMP-PKG信号通路受损、肌联蛋白磷酸化降低以及相对于非糖尿病性AS患者心肌细胞的被动僵硬度(F)增加。用IL-6抑制剂进行体外抗炎治疗和用GSH进行抗氧化治疗有效地将糖尿病性AS患者中升高的F恢复到与非糖尿病组相当的水平。此外,用PKG和钠-葡萄糖协同转运蛋白2(SGLT2)抑制剂恩格列净治疗也导致糖尿病性AS患者心肌细胞中的F降低,尽管未降至非糖尿病性AS患者中观察到的水平。

结论

DM加剧了AS患者的炎症和氧化应激,导致NO-sGC-cGMP-PKG信号通路受损和心肌细胞F增加。这些情况让人联想到射血分数保留的心力衰竭(HFpEF)的病理生理学。这些改变可以通过抗炎和抗氧化疗法得到改善,这表明了对患有AS的糖尿病患者的潜在治疗策略。

https://cdn.ncbi.nlm.nih.gov/pmc/blobs/84bf/12070770/46eec29cee0f/12933_2025_2748_Fig1_HTML.jpg

文献AI研究员

20分钟写一篇综述,助力文献阅读效率提升50倍。

立即体验

用中文搜PubMed

大模型驱动的PubMed中文搜索引擎

马上搜索

文档翻译

学术文献翻译模型,支持多种主流文档格式。

立即体验