Suppr超能文献

产后通过母体给予催产素可重塑早期生活应激诱导的大鼠长期行为障碍对血浆和脑代谢组的影响。

Postpartum Oxytocin Treatment via the Mother Reprograms Long-Term Behavioral Disorders Induced by Early Life Stress on the Plasma and Brain Metabolome in the Rat.

作者信息

Morley-Fletcher Sara, Gaetano Alessandra, Gao Vance, Gatta Eleonora, Van Camp Gilles, Bouwalerh Hammou, Thomas Pierre, Nicoletti Ferdinando, Maccari Stefania

机构信息

Unité de Glycobiologie Structurale et Fonctionnelle, GlycoStress Team, CNRS, UMR 8576, UGSF, Université de Lille, F-59000 Lille, France.

INSERM (U-1172) Laboratoire Lille Neuroscience & Cognition, équipe Plasticity & Subjectivity, Plateforme CURE, Hôpital Fontan, CHU de Lille, Psychiatry Department, Université de Lille, F-59000 Lille, France.

出版信息

Int J Mol Sci. 2024 Mar 5;25(5):3014. doi: 10.3390/ijms25053014.

Abstract

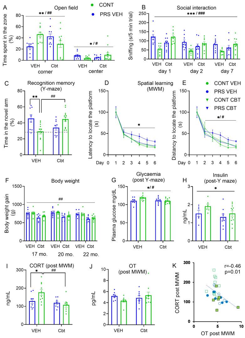
The rat model of perinatal stress (PRS), in which exposure of pregnant dams to restraint stress reduces maternal behavior, is characterized by a metabolic profile that is reminiscent of the "metabolic syndrome". We aimed to identify plasma metabolomic signatures linked to long-term programming induced by PRS in aged male rats. This study was conducted in the plasma and frontal cortex. We also investigated the reversal effect of postpartum carbetocin (Cbt) on these signatures, along with its impact on deficits in cognitive, social, and exploratory behavior. We found that PRS induced long-lasting changes in biomarkers of secondary bile acid metabolism in the plasma and glutathione metabolism in the frontal cortex. Cbt treatment demonstrated disease-dependent effects by reversing the metabolite alterations. The metabolomic signatures of PRS were associated with long-term cognitive and emotional alterations alongside endocrinological disturbances. Our findings represent the first evidence of how early life stress may alter the metabolomic profile in aged individuals, thereby increasing vulnerability to CNS disorders. This raises the intriguing prospect that the pharmacological activation of oxytocin receptors soon after delivery through the mother may rectify these alterations.

摘要

围产期应激(PRS)大鼠模型中,怀孕母鼠受到束缚应激会减少母性行为,其特征是代谢谱类似于“代谢综合征”。我们旨在确定与PRS诱导的老年雄性大鼠长期编程相关的血浆代谢组学特征。本研究在血浆和额叶皮质中进行。我们还研究了产后卡贝缩宫素(Cbt)对这些特征的逆转作用,以及其对认知、社交和探索行为缺陷的影响。我们发现,PRS在血浆中诱导了次级胆汁酸代谢生物标志物以及额叶皮质中谷胱甘肽代谢的长期变化。Cbt治疗通过逆转代谢物改变显示出疾病依赖性效应。PRS的代谢组学特征与长期认知和情绪改变以及内分泌紊乱相关。我们的研究结果首次证明了早期生活应激如何改变老年人的代谢组学特征,从而增加对中枢神经系统疾病的易感性。这提出了一个有趣的前景,即产后通过母亲对催产素受体进行药物激活可能纠正这些改变。

https://cdn.ncbi.nlm.nih.gov/pmc/blobs/8dc3/10932010/8f365ad7415d/ijms-25-03014-g001.jpg

文献AI研究员

20分钟写一篇综述,助力文献阅读效率提升50倍。

立即体验

用中文搜PubMed

大模型驱动的PubMed中文搜索引擎

马上搜索

文档翻译

学术文献翻译模型,支持多种主流文档格式。

立即体验