Suppr超能文献

光诱导交联且结合抗PD-L1肽的脂质体,以促进PD-L1多价结合用于有效的免疫检查点阻断治疗。

Photo-induced crosslinked and anti-PD-L1 peptide incorporated liposomes to promote PD-L1 multivalent binding for effective immune checkpoint blockade therapy.

作者信息

Lee Youngjoo, Song Sukyung, Yang Suah, Kim Jinseong, Moon Yujeong, Shim Nayeon, Yoon Hong Yeol, Kim Sehoon, Shim Man Kyu, Kim Kwangmeyung

机构信息

KU-KIST Graduate School of Converging Science and Technology, Korea University, Seoul 02841, Republic of Korea.

Medicinal Materials Research Center, Biomedical Research Division, Korea Institute of Science and Technology (KIST), Seoul 02792, Republic of Korea.

出版信息

Acta Pharm Sin B. 2024 Mar;14(3):1428-1440. doi: 10.1016/j.apsb.2023.09.007. Epub 2023 Sep 19.

Abstract

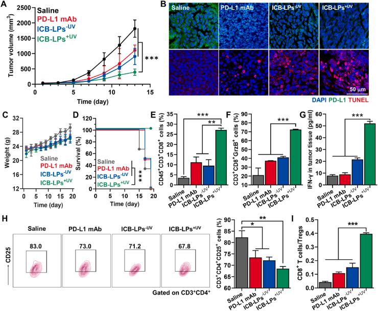
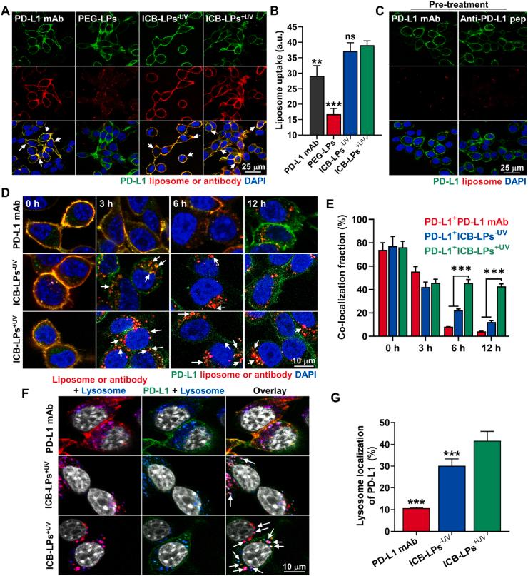
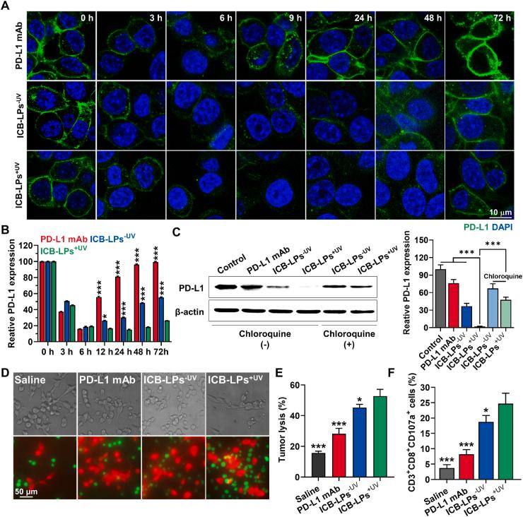
Immune checkpoint blockade (ICB) therapy targeting PD-L1 monoclonal antibody (mAb) has shown extensive clinical benefits in the diverse types of advanced malignancies. However, most patients are completely refractory to ICB therapy owing to the PD-L1 recycling mechanism. Herein, we propose photo-induced crosslinked and anti-PD-L1 peptide incorporated liposomes (immune checkpoint blockade liposomes; ICB-LPs) to promote PD-L1 multivalent binding for inducing lysosomal degradation of PD-L1 in tumor cells. The ICB-LPs are prepared by formulation of DCPC with photo-polymerized diacetylenic moiety, 1,2-dipalmitoylphosphatidylcholine (DPPC) and anti-PD-L1 peptide (D-form NYSKPTDRQYHF)-conjugated DSPE-PEG (anti-PD-L1-DSPE-PEG) in a molar ratio of 45:45:10, followed by cross-linking of liposomal bilayer upon UV irradiation. The 10 mol% anti-PD-L1-DSPE-PEG incorporated ICB-LPs have a nano-sized lipid bilayer structure with an average diameter of 137.7 ± 1.04 nm, showing a high stability in serum condition. Importantly, the ICB-LPs efficiently promote the multivalent binding with PD-L1 on the tumor cell membrane, which are endocytosed with aim to deliver PD-L1 to the lysosomes, wherein the durable PD-L1 degradation is observed for 72 h, in contrast to anti PD-L1 mAbs showing the rapid PD-L1 recycling within 9 h. The co-culture experiments with CD8 T cells show that ICB-LPs effectively enhance the T cell-mediated antitumor immune responses against tumor cells by blocking the PD-L1/PD-1 axis. When ICB-LPs are intravenously injected into colon tumor-bearing mice, they efficiently accumulate within the targeted tumor tissues both passive and active tumor targeting, inducing a potent T cell-mediated antitumor immune response by effective and durable PD-L1 degradation. Collectively, this study demonstrates the superior antitumor efficacy of crosslinked and anti-PD-L1 peptide incorporated liposome formulation that promotes PD-L1 multivalent binding for trafficking of PD-L1 toward the lysosomes instead of the recycling endosomes.

摘要

靶向程序性死亡配体1(PD-L1)单克隆抗体(mAb)的免疫检查点阻断(ICB)疗法已在多种晚期恶性肿瘤中显示出广泛的临床益处。然而,由于PD-L1循环机制,大多数患者对ICB疗法完全无效。在此,我们提出光诱导交联并结合抗PD-L1肽的脂质体(免疫检查点阻断脂质体;ICB-LPs),以促进PD-L1的多价结合,从而诱导肿瘤细胞中PD-L1的溶酶体降解。ICB-LPs是通过将二炔基光聚合部分的二肉豆蔻酰磷脂酰胆碱(DCPC)、1,2-二棕榈酰磷脂酰胆碱(DPPC)和抗PD-L1肽(D型NYSKPTDRQYHF)偶联的二硬脂酰磷脂酰乙醇胺-聚乙二醇(抗PD-L1-DSPE-PEG)按45:45:10的摩尔比配制而成,随后在紫外线照射下使脂质体双层交联。掺入10 mol%抗PD-L1-DSPE-PEG的ICB-LPs具有纳米级脂质双层结构,平均直径为137.7±1.04 nm,在血清条件下显示出高稳定性。重要的是,ICB-LPs能有效促进与肿瘤细胞膜上PD-L1的多价结合,这些结合物被内吞,目的是将PD-L1递送至溶酶体,在溶酶体中可观察到PD-L1持续降解72小时,而抗PD-L1 mAb在9小时内显示出快速的PD-L1循环。与CD8 T细胞的共培养实验表明,ICB-LPs通过阻断PD-L1/PD-1轴,有效增强了T细胞介导的针对肿瘤细胞的抗肿瘤免疫反应。当将ICB-LPs静脉注射到荷结肠肿瘤小鼠体内时,它们通过被动和主动肿瘤靶向作用有效地在靶向肿瘤组织中积累,通过有效且持久的PD-L1降解诱导强大的T细胞介导的抗肿瘤免疫反应。总的来说,这项研究证明了交联并结合抗PD-L1肽的脂质体制剂具有卓越的抗肿瘤功效,该制剂促进PD-L1的多价结合,使PD-L1向溶酶体而非再循环内体转运。

https://cdn.ncbi.nlm.nih.gov/pmc/blobs/5e08/10934337/d7ebad2d73fc/ga1.jpg

文献AI研究员

20分钟写一篇综述,助力文献阅读效率提升50倍。

立即体验

用中文搜PubMed

大模型驱动的PubMed中文搜索引擎

马上搜索

文档翻译

学术文献翻译模型,支持多种主流文档格式。

立即体验