Suppr超能文献

水稻染色体外环状 DNA 的动态变化。

Dynamics of extrachromosomal circular DNA in rice.

机构信息

School of Life Sciences and Biotechnology, Shanghai Jiao Tong University, Shanghai, 200240, China.

National Center for Gene Research, National Key Laboratory of Plant Molecular Genetics, CAS Center for Excellence in Molecular Plant Sciences, Institute of Plant Physiology and Ecology, Chinese Academy of Sciences, Shanghai, 200032, China.

出版信息

Nat Commun. 2024 Mar 18;15(1):2413. doi: 10.1038/s41467-024-46691-0.

Abstract

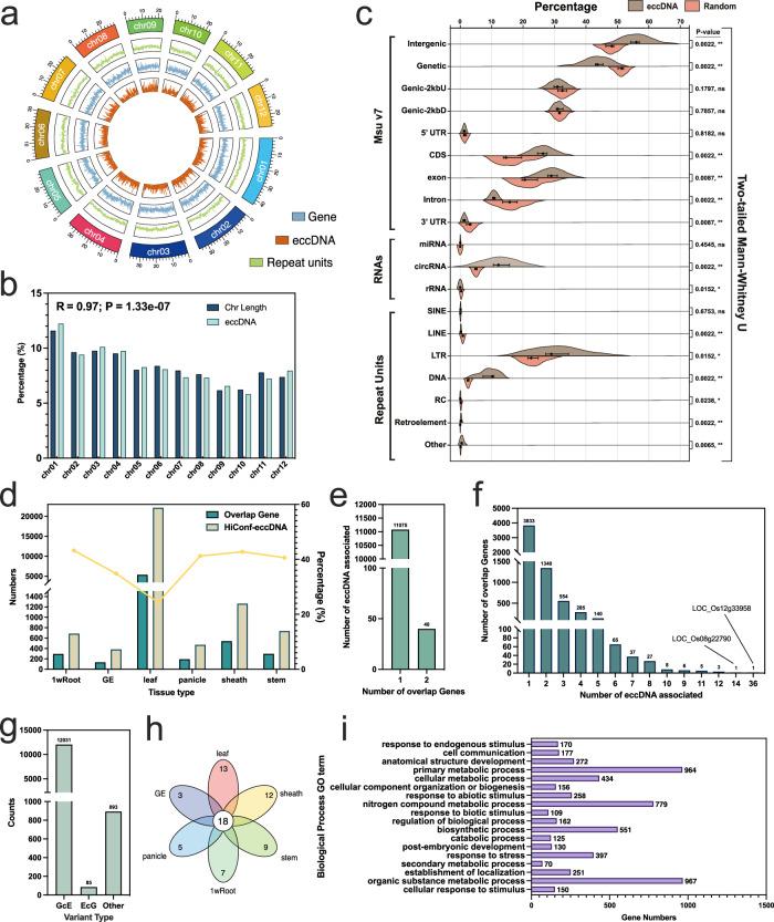
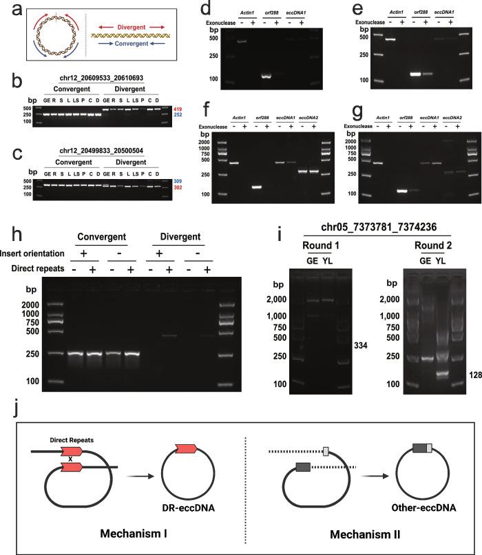
The genome's dynamic nature, exemplified by elements like extrachromosomal circular DNA (eccDNA), is crucial for biodiversity and adaptation. Yet, the role of eccDNA in plants, particularly rice, remains underexplored. Here, we identify 25,598 eccDNAs, unveiling the widespread presence of eccDNA across six rice tissues and revealing its formation as a universal and random process. Interestingly, we discover that direct repeats play a pivotal role in eccDNA formation, pointing to a unique origin mechanism. Despite eccDNA's prevalence in coding sequences, its impact on gene expression is minimal, implying its roles beyond gene regulation. We also observe the association between eccDNA's formation and minor chromosomal deletions, providing insights of its possible function in regulating genome stability. Further, we discover eccDNA specifically accumulated in rice leaves, which may be associated with DNA damage caused by environmental stressors like intense light. In summary, our research advances understanding of eccDNA's role in the genomic architecture and offers valuable insights for rice cultivation and breeding.

摘要

基因组的动态性质,以染色体外环状 DNA(eccDNA)等元件为例,对生物多样性和适应性至关重要。然而,eccDNA 在植物中的作用,特别是在水稻中的作用,仍未得到充分探索。在这里,我们鉴定了 25598 个 eccDNA,揭示了 eccDNA 在六种水稻组织中的广泛存在,并揭示了其作为一种普遍而随机的过程的形成。有趣的是,我们发现直接重复在 eccDNA 的形成中起着关键作用,指向了一种独特的起源机制。尽管 eccDNA 在编码序列中普遍存在,但它对基因表达的影响很小,表明其作用超出了基因调控。我们还观察到 eccDNA 的形成与小的染色体缺失之间的关联,为其在调节基因组稳定性方面的可能功能提供了线索。此外,我们发现 eccDNA 特异性地在水稻叶片中积累,这可能与强光照等环境胁迫引起的 DNA 损伤有关。总之,我们的研究推进了对 eccDNA 在基因组结构中的作用的理解,并为水稻的栽培和育种提供了有价值的见解。

https://cdn.ncbi.nlm.nih.gov/pmc/blobs/48b7/10948907/a92963990767/41467_2024_46691_Fig1_HTML.jpg

文献AI研究员

20分钟写一篇综述,助力文献阅读效率提升50倍。

立即体验

用中文搜PubMed

大模型驱动的PubMed中文搜索引擎

马上搜索

文档翻译

学术文献翻译模型,支持多种主流文档格式。

立即体验