Suppr超能文献

Dux 通过 Brg1 作为组蛋白乳糖化阅读器在早期 iPSC 重编程过程中激活代谢-乳糖化-MET 网络。

Dux activates metabolism-lactylation-MET network during early iPSC reprogramming with Brg1 as the histone lactylation reader.

机构信息

Department of Histology and Embryology, Basic Medical Science College, Harbin Medical University, 194 Xuefu Rd, Nangang District, Harbin, Heilongjiang Province 150081, China.

Guangzhou Laboratory, No. 9 XingDaoHuanBei Road, Guangzhou International Bio Island, Guangzhou 510005 Guangdong Province, China.

出版信息

Nucleic Acids Res. 2024 Jun 10;52(10):5529-5548. doi: 10.1093/nar/gkae183.

Abstract

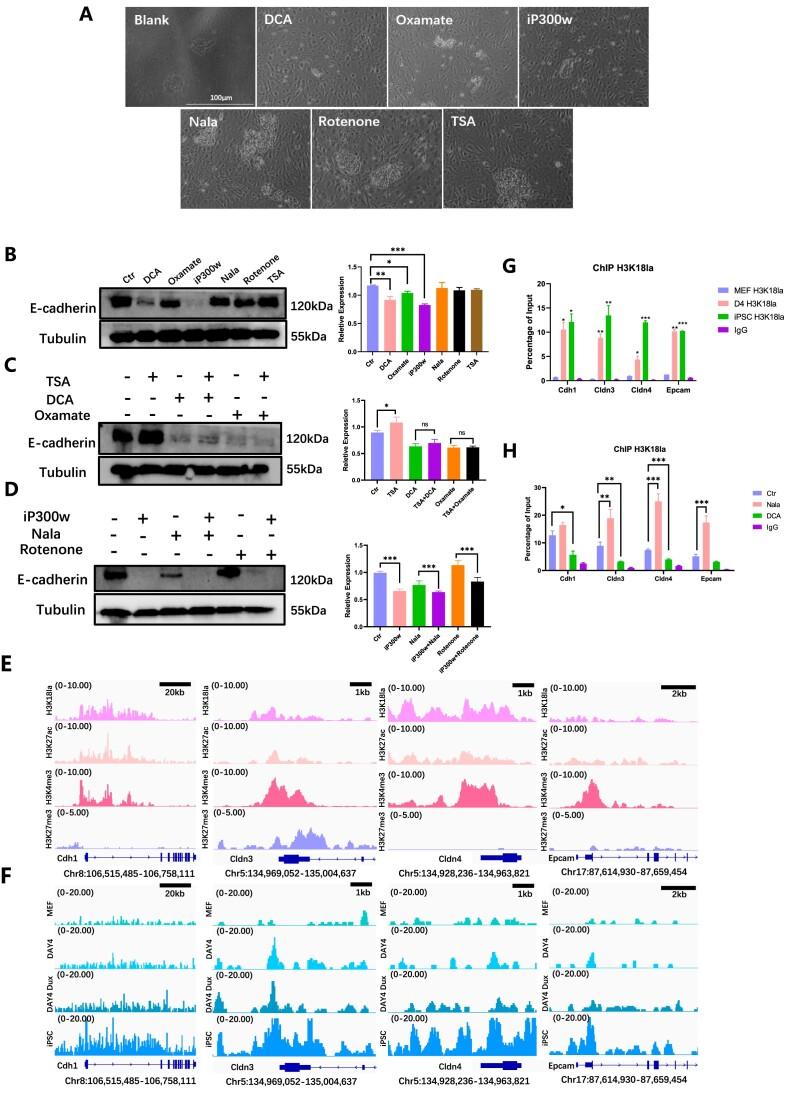
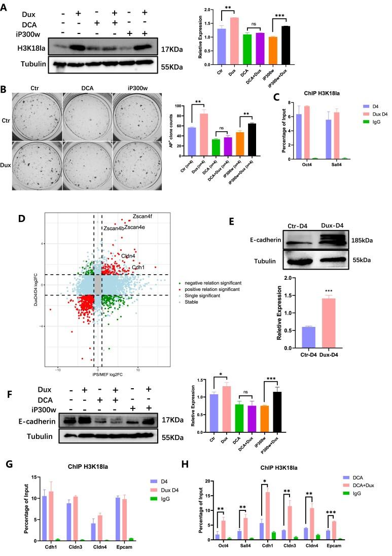
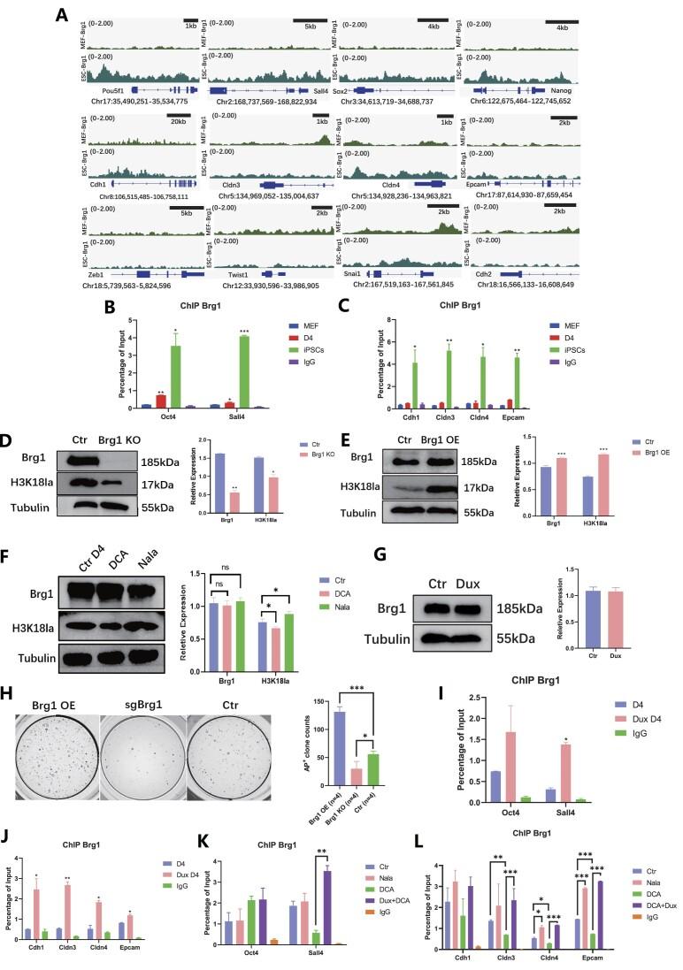
The process of induced pluripotent stem cells (iPSCs) reprogramming involves several crucial events, including the mesenchymal-epithelial transition (MET), activation of pluripotent genes, metabolic reprogramming, and epigenetic rewiring. Although these events intricately interact and influence each other, the specific element that regulates the reprogramming network remains unclear. Dux, a factor known to promote totipotency during the transition from embryonic stem cells (ESC) to 2C-like ESC (2CLC), has not been extensively studied in the context of iPSC reprogramming. In this study, we demonstrate that the modification of H3K18la induced by Dux overexpression controls the metabolism-H3K18la-MET network, enhancing the efficiency of iPSC reprogramming through a metabolic switch and the recruitment of p300 via its C-terminal domain. Furthermore, our proteomic analysis of H3K18la immunoprecipitation experiment uncovers the specific recruitment of Brg1 during reprogramming, with both H3K18la and Brg1 being enriched on the promoters of genes associated with pluripotency and epithelial junction. In summary, our study has demonstrated the significant role of Dux-induced H3K18la in the early reprogramming process, highlighting its function as a potent trigger. Additionally, our research has revealed, for the first time, the binding of Brg1 to H3K18la, indicating its role as a reader of histone lactylation.

摘要

诱导多能干细胞(iPSCs)重编程的过程涉及几个关键事件,包括间质上皮转化(MET)、多能基因的激活、代谢重编程和表观遗传重排。虽然这些事件错综复杂地相互作用并相互影响,但调节重编程网络的特定元素仍不清楚。Dux 是一种已知在胚胎干细胞(ESC)向 2C 样 ESC(2CLC)过渡过程中促进全能性的因子,但其在 iPSC 重编程中的作用尚未得到广泛研究。在这项研究中,我们证明了 Dux 过表达诱导的 H3K18la 修饰控制着代谢-H3K18la-MET 网络,通过代谢开关和其 C 末端结构域募集 p300 来提高 iPSC 重编程的效率。此外,我们对 H3K18la 免疫沉淀实验的蛋白质组学分析揭示了 Brg1 在重编程过程中的特异性募集,H3K18la 和 Brg1 都富集在与多能性和上皮连接相关基因的启动子上。总之,我们的研究表明 Dux 诱导的 H3K18la 在早期重编程过程中具有重要作用,突出了其作为一种有效触发剂的功能。此外,我们的研究首次揭示了 Brg1 与 H3K18la 的结合,表明其作为组蛋白乳糖化阅读器的作用。

https://cdn.ncbi.nlm.nih.gov/pmc/blobs/b3c2/11162783/b9443ab8d851/gkae183figgra1.jpg

文献AI研究员

20分钟写一篇综述,助力文献阅读效率提升50倍。

立即体验

用中文搜PubMed

大模型驱动的PubMed中文搜索引擎

马上搜索

文档翻译

学术文献翻译模型,支持多种主流文档格式。

立即体验