Suppr超能文献

副干酪乳杆菌 CECT9610 和植物乳杆菌 CECT9608 的后生元可减轻结直肠癌细胞中的 store-operated calcium entry 和 FAK 磷酸化。

Postbiotics of Lacticaseibacillus paracasei CECT 9610 and Lactiplantibacillus plantarum CECT 9608 attenuates store-operated calcium entry and FAK phosphorylation in colorectal cancer cells.

机构信息

Department of Physiology (Cellular Physiology Research Group), Institute of Molecular Pathology Biomarkers (IMPB), Universidad de Extremadura, Cáceres, Spain.

Innovación en Gestión y Conservación de Ungulados S.L, Cáceres, Spain.

出版信息

Mol Oncol. 2024 May;18(5):1123-1142. doi: 10.1002/1878-0261.13629. Epub 2024 Mar 21.

Abstract

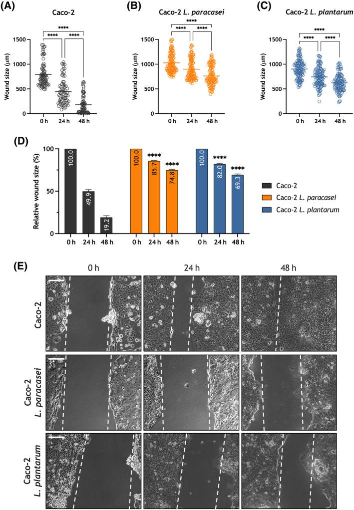
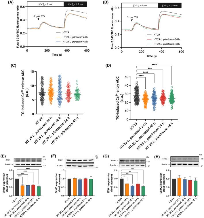
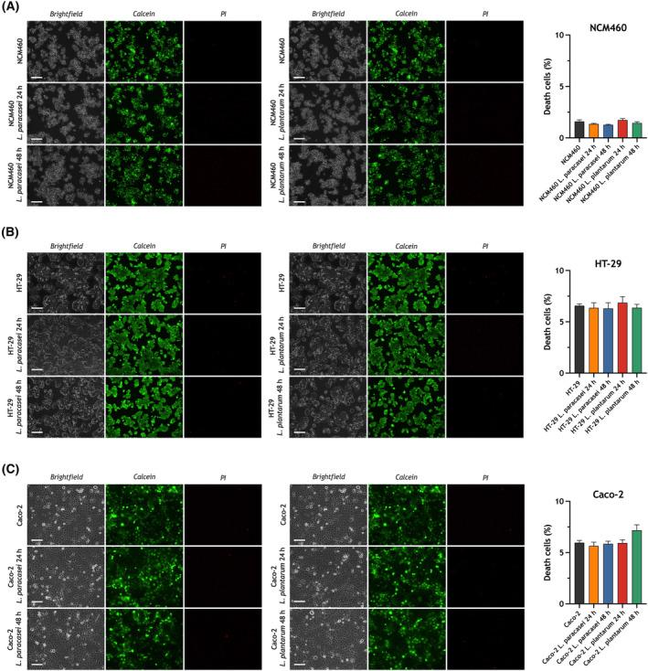
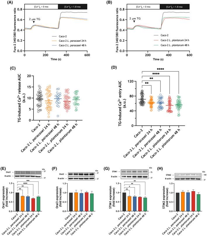
Store-operated Ca entry (SOCE) is a major mechanism for Ca influx in colorectal cancer (CRC) cells. This mechanism, regulated by the filling state of the intracellular Ca stores, is mediated by the endoplasmic reticulum Ca sensors of the stromal interaction molecules (STIM) family [stromal interaction molecule 1 (STIM1) and STIM2] and the Ca-release-activated Ca channels constituted by Orai family members, with predominance of calcium release-activated calcium channel protein 1 (Orai1). CRC cells exhibit enhanced SOCE due to remodeling of the expression of the key SOCE molecular components. The enhanced SOCE supports a variety of cancer hallmarks. Here, we show that treatment of the colorectal adenocarcinoma cell lines HT-29 and Caco-2 with inanimate Lacticaseibacillus paracasei (CECT9610) and Lactiplantibacillus plantarum (CECT9608) attenuates SOCE, although no detectable effect is seen on SOCE in normal colon mucosa cells. The effect of Lacticaseibacillus paracasei and Lactiplantibacillus plantarum postbiotics was mediated by downregulation of Orai1 and STIM1, while the expression levels of Orai3 and STIM2 remained unaltered. Treatment of HT-29 and Caco-2 cells with inanimate Lacticaseibacillus paracasei and Lactiplantibacillus plantarum impairs in vitro migration by a mechanism likely involving attenuation of focal adhesion kinase (FAK) tyrosine phosphorylation. Cell treatment with the Orai1 inhibitor synta-66 attenuates SOCE and prevents any further effect of Lacticaseibacillus paracasei and Lactiplantibacillus plantarum postbiotics. Together, our results indicate for the first time that Lacticaseibacillus paracasei and Lactiplantibacillus plantarum postbiotics selectively exert negative effects on Ca influx through SOCE in colorectal adenocarcinoma cell lines, providing evidence for an attractive strategy against CRC.

摘要

钙库操纵性钙内流(SOCE)是结直肠癌细胞(CRC)中钙内流的主要机制。这种机制受细胞内钙库的填充状态调节,由基质相互作用分子(STIM)家族的内质网钙传感器[基质相互作用分子 1(STIM1)和 STIM2]和钙释放激活钙通道构成,主要由钙释放激活钙通道蛋白 1(Orai1)组成。CRC 细胞表现出增强的 SOCE,这是由于关键 SOCE 分子成分的表达重塑所致。增强的 SOCE 支持多种癌症特征。在这里,我们表明,用死的副干酪乳杆菌(CECT9610)和植物乳杆菌(CECT9608)处理结直肠腺癌细胞系 HT-29 和 Caco-2 可减弱 SOCE,尽管在正常结肠黏膜细胞中未观察到 SOCE 的可检测作用。副干酪乳杆菌和植物乳杆菌后生元的作用是通过下调 Orai1 和 STIM1 介导的,而 Orai3 和 STIM2 的表达水平保持不变。用死的副干酪乳杆菌和植物乳杆菌处理 HT-29 和 Caco-2 细胞会通过减弱粘着斑激酶(FAK)酪氨酸磷酸化的机制损害体外迁移。用 Orai1 抑制剂 synta-66 处理细胞会减弱 SOCE,并防止副干酪乳杆菌和植物乳杆菌后生元的任何进一步作用。总之,我们的结果首次表明,副干酪乳杆菌和植物乳杆菌后生元选择性地对结直肠腺癌细胞系中的 SOCE 钙内流产生负性影响,为针对 CRC 的有吸引力的策略提供了证据。

https://cdn.ncbi.nlm.nih.gov/pmc/blobs/721b/11076996/b8925d72f675/MOL2-18-1123-g009.jpg

文献AI研究员

20分钟写一篇综述,助力文献阅读效率提升50倍。

立即体验

用中文搜PubMed

大模型驱动的PubMed中文搜索引擎

马上搜索

文档翻译

学术文献翻译模型,支持多种主流文档格式。

立即体验