Suppr超能文献

吡咯并喹啉醌通过 SIRT1/ATM/p53 通路促进人骨髓间充质干细胞来源的线粒体改善小鼠卵巢早衰。

Pyrroloquinoline quinone promotes human mesenchymal stem cell-derived mitochondria to improve premature ovarian insufficiency in mice through the SIRT1/ATM/p53 pathway.

机构信息

GuiZhou University Medical College, Guiyang, Guizhou Province, 550025, China.

Department of Gynaecology and Obstetrics, The Affiliated Hospital of Guizhou Medical University, Guizhou Medical University, Guiyang, 550004, China.

出版信息

Stem Cell Res Ther. 2024 Apr 5;15(1):97. doi: 10.1186/s13287-024-03705-4.

Abstract

BACKGROUND

DNA damage and oxidative stress induced by chemotherapy are important factors in the onset of premature ovarian insufficiency (POI). Studies have shown that mitochondria derived from mesenchymal stem cells (MSC-Mito) are beneficial for age-related diseases, but their efficacy alone is limited. Pyrroloquinoline quinone (PQQ) is a potent antioxidant with significant antiaging and fertility enhancement effects. This study aimed to investigate the therapeutic effect of MSC-Mito in combination with PQQ on POI and the underlying mechanisms involved.

METHODS

A POI animal model was established in C57BL/6J mice by cyclophosphamide and busulfan. The effects of MSC-Mito and PQQ administration on the estrous cycle, ovarian pathological damage, sex hormone secretion, and oxidative stress in mice were evaluated using methods such as vaginal smears and ELISAs. Western blotting and immunohistochemistry were used to assess the expression of SIRT1, PGC-1α, and ATM/p53 pathway proteins in ovarian tissues. A cell model was constructed using KGN cells treated with phosphoramide mustard to investigate DNA damage and apoptosis through comet assays and flow cytometry. SIRT1 siRNA was transfected into KGN cells to further explore the role of the SIRT1/ATM/p53 pathway in combination therapy with MSC-Mito and PQQ for POI.

RESULTS

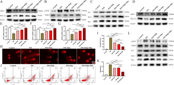
The combined treatment of MSC-Mito and PQQ significantly restored ovarian function and antioxidant capacity in mice with POI. This treatment also reduced the loss of follicles at various stages, improving the disrupted estrous cycle. In vitro experiments demonstrated that PQQ facilitated the proliferation of MitoTracker-labelled MSC-Mito, synergistically restoring mitochondrial function and inhibiting oxidative stress in combination with MSC-Mito. Both in vivo and in vitro, the combination of MSC-Mito and PQQ increased mitochondrial biogenesis mediated by SIRT1 and PGC-1α while inhibiting the activation of ATM and p53, consequently reducing DNA damage-mediated cell apoptosis. Furthermore, pretreatment of KGN cells with SIRT1 siRNA reversed nearly all the aforementioned changes induced by the combined treatment.

CONCLUSIONS

Our research findings indicate that PQQ facilitates MSC-Mito proliferation and, in combination with MSC-Mito, ameliorates chemotherapy-induced POI through the SIRT1/ATM/p53 signaling pathway.

摘要

背景

化疗引起的 DNA 损伤和氧化应激是导致卵巢早衰(POI)的重要因素。研究表明,来自间充质干细胞(MSC)的线粒体(MSC-Mito)对与年龄相关的疾病有益,但单独使用其疗效有限。吡咯喹啉醌(PQQ)是一种有效的抗氧化剂,具有显著的抗衰老和增强生育能力的作用。本研究旨在探讨 MSC-Mito 联合 PQQ 治疗 POI 的疗效及其潜在机制。

方法

采用环磷酰胺和白消安建立 C57BL/6J 小鼠 POI 动物模型。通过阴道涂片和 ELISA 等方法评估 MSC-Mito 和 PQQ 给药对小鼠动情周期、卵巢病理损伤、性激素分泌和氧化应激的影响。Western blot 和免疫组化检测卵巢组织中 SIRT1、PGC-1α 和 ATM/p53 通路蛋白的表达。采用磷酰胺处理 KGN 细胞构建细胞模型,通过彗星试验和流式细胞术检测 DNA 损伤和细胞凋亡。转染 SIRT1 siRNA 进一步探讨 SIRT1/ATM/p53 通路在 MSC-Mito 和 PQQ 联合治疗 POI 中的作用。

结果

MSC-Mito 和 PQQ 的联合治疗显著恢复了 POI 小鼠的卵巢功能和抗氧化能力。该治疗还减少了各阶段卵泡的丢失,改善了紊乱的动情周期。体外实验表明,PQQ 促进了 MitoTracker 标记的 MSC-Mito 的增殖,与 MSC-Mito 协同恢复线粒体功能并抑制氧化应激。体内和体外实验均表明,MSC-Mito 和 PQQ 的联合治疗增加了 SIRT1 和 PGC-1α 介导的线粒体生物发生,同时抑制了 ATM 和 p53 的激活,从而减少了 DNA 损伤介导的细胞凋亡。此外,KGN 细胞预先用 SIRT1 siRNA 处理可逆转联合治疗引起的几乎所有上述变化。

结论

我们的研究结果表明,PQQ 促进了 MSC-Mito 的增殖,与 MSC-Mito 联合使用可通过 SIRT1/ATM/p53 信号通路改善化疗引起的 POI。

https://cdn.ncbi.nlm.nih.gov/pmc/blobs/893a/10998350/d4936a0e6ae6/13287_2024_3705_Fig1_HTML.jpg

文献AI研究员

20分钟写一篇综述,助力文献阅读效率提升50倍。

立即体验

用中文搜PubMed

大模型驱动的PubMed中文搜索引擎

马上搜索

文档翻译

学术文献翻译模型,支持多种主流文档格式。

立即体验