Suppr超能文献

长链非编码 RNA LINC01056 的缺失导致 HCC 对索拉非尼产生耐药性。

Loss of lncRNA LINC01056 leads to sorafenib resistance in HCC.

机构信息

School of Chinese Medicine, The University of Hong Kong, Pok Fu Lam, Hong Kong.

Centre for Chinese Medicine New Drug Development, School of Chinese Medicine, Hong Kong Baptist University, Kowloon Tong, Hong Kong.

出版信息

Mol Cancer. 2024 Apr 6;23(1):74. doi: 10.1186/s12943-024-01988-y.

Abstract

BACKGROUND AND AIMS

Sorafenib is a major nonsurgical option for patients with advanced hepatocellular carcinoma (HCC); however, its clinical efficacy is largely undermined by the acquisition of resistance. The aim of this study was to identify the key lncRNA involved in the regulation of the sorafenib response in HCC.

MATERIALS AND METHODS

A clustered regularly interspaced short palindromic repeats (CRISPR)/CRISPR-associated protein 9 (Cas9) single-guide RNA (sgRNA) synergistic activation mediator (SAM)-pooled lncRNA library was applied to screen for the key lncRNA regulated by sorafenib treatment. The role of the identified lncRNA in mediating the sorafenib response in HCC was examined in vitro and in vivo. The underlying mechanism was delineated by proteomic analysis. The clinical significance of the expression of the identified lncRNA was evaluated by multiplex immunostaining on a human HCC microtissue array.

RESULTS

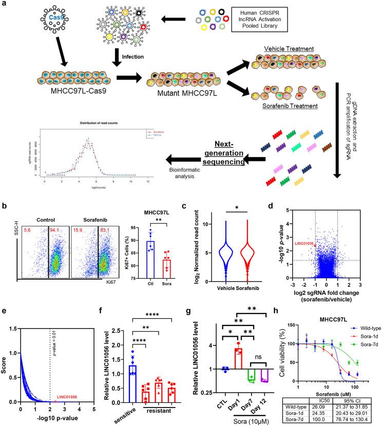
CRISPR/Cas9 lncRNA library screening revealed that Linc01056 was among the most downregulated lncRNAs in sorafenib-resistant HCC cells. Knockdown of Linc01056 reduced the sensitivity of HCC cells to sorafenib, suppressing apoptosis in vitro and promoting tumour growth in mice in vivo. Proteomic analysis revealed that Linc01056 knockdown in sorafenib-treated HCC cells induced genes related to fatty acid oxidation (FAO) while repressing glycolysis-associated genes, leading to a metabolic switch favouring higher intracellular energy production. FAO inhibition in HCC cells with Linc01056 knockdown significantly restored sensitivity to sorafenib. Mechanistically, we determined that PPARα is the critical molecule governing the metabolic switch upon Linc01056 knockdown in HCC cells and indeed, PPARα inhibition restored the sorafenib response in HCC cells in vitro and HCC tumours in vivo. Clinically, Linc01056 expression predicted optimal overall and progression-free survival outcomes in HCC patients and predicted a better sorafenib response. Linc01056 expression indicated a low FAO level in HCC.

CONCLUSION

Our study identified Linc01056 as a critical epigenetic regulator and potential therapeutic target in the regulation of the sorafenib response in HCC.

摘要

背景和目的

索拉非尼是治疗晚期肝细胞癌(HCC)的主要非手术选择,但由于耐药性的出现,其临床疗效在很大程度上受到影响。本研究旨在鉴定与 HCC 中索拉非尼反应调节相关的关键长链非编码 RNA(lncRNA)。

材料和方法

采用簇状规律间隔短回文重复(CRISPR)/CRISPR 相关蛋白 9(Cas9)单指导 RNA(sgRNA)协同激活介质(SAM)-汇集长链非编码 RNA 文库筛选受索拉非尼治疗调节的关键 lncRNA。在体外和体内研究鉴定的 lncRNA 在调节 HCC 中索拉非尼反应中的作用。通过蛋白质组学分析阐明潜在机制。通过对人 HCC 微组织阵列进行多重免疫染色评估鉴定的 lncRNA 的表达的临床意义。

结果

CRISPR/Cas9 lncRNA 文库筛选显示,Linc01056 是索拉非尼耐药 HCC 细胞中下调最明显的 lncRNA 之一。Linc01056 敲低降低了 HCC 细胞对索拉非尼的敏感性,抑制了体外细胞凋亡,并促进了体内小鼠肿瘤生长。蛋白质组学分析显示,Linc01056 敲低可诱导索拉非尼处理的 HCC 细胞中与脂肪酸氧化(FAO)相关的基因,同时抑制与糖酵解相关的基因,导致有利于细胞内更高能量产生的代谢转换。在 Linc01056 敲低的 HCC 细胞中抑制 FAO 显著恢复了对索拉非尼的敏感性。从机制上讲,我们确定 PPARα 是 HCC 细胞中 Linc01056 敲低后代谢转换的关键分子,事实上,PPARα 抑制可恢复 HCC 细胞体外和体内的索拉非尼反应。临床方面,Linc01056 表达预测 HCC 患者的总生存期和无进展生存期最佳,并预测对索拉非尼有更好的反应。Linc01056 表达表明 HCC 中 FAO 水平较低。

结论

本研究鉴定 Linc01056 作为 HCC 中索拉非尼反应调节的关键表观遗传调节剂和潜在治疗靶点。

https://cdn.ncbi.nlm.nih.gov/pmc/blobs/9105/10998324/975f041537bc/12943_2024_1988_Fig1_HTML.jpg

文献AI研究员

20分钟写一篇综述,助力文献阅读效率提升50倍。

立即体验

用中文搜PubMed

大模型驱动的PubMed中文搜索引擎

马上搜索

文档翻译

学术文献翻译模型,支持多种主流文档格式。

立即体验